SM482_TRM(Ver7.1_CS17.06) - 第140页
Page +$1:+$ 136 SM482(L) Axio B/D#1 Slave(9/9) 4 2 3 1 B/ B A/ A 4 2 3 1 B/ B A/ A 4 2 3 1 4 2 3 1 B/ B A/ A 4 2 3 1 B/ B A/ A 4 2 3 1 2 1 2 1 2 1 4 2 3 1 4 2 3 1 2 1 CN1 CN2 DC POWER #1 B/D 24G 24V CB1 STEP MOTOR SM48_M…

Page
+$1:+$
135
SM482(L)
Axio B/D#1 Slave(8/9)
NO. PART NO. PART NAME Q'TY Old No. Supply Supply LT Reference
1 AM03-006913A CABLE ASSY-Z56_DRV_COMD_AXIO 1 SM48_VM007-3
2 AM03-012640A Z5_MOTOR_ASSY 1 J90831394B /AM03-010676B SM41_MD030
3 AM03-012641A Z6_MOTOR_ASSY 1 J90831395B /AM03-010677B SM41_MD031
4 AM03-006896A CABLE ASSY-Z_DRV_PW 1 SM48_PW027

Page
+$1:+$
136
SM482(L)
Axio B/D#1 Slave(9/9)
4
2
3
1
B/
B
A/
A
4
2
3
1
B/
B
A/
A
4
2
3
1
4
2
3
1
B/
B
A/
A
4
2
3
1
B/
B
A/
A
4
2
3
1
2
1
2
1
2
1
4
2
3
1
4
2
3
1
2
1
CN1
CN2
DC POWER
#1 B/D
24G
24V
CB1 STEP MOTOR
SM48_MD013
CB2 STEP MOTOR
SM48_MD014
CN2
CN3
CB12 STEP DRIVER
1
2
3
6
4
8
9
7
CN4
1
2
3
6
4
8
9
7
1POUT+
1POUT-
1PDIR-
2POUT+
2PDIR+
2PDIR-
2POUT-
1PDIR+
10
5
1
3
7
9
30
4
2
3
1
B/
B
A/
A
4
2
3
1
B/
B
A/
A
4
2
3
1
4
2
3
1
B/
B
A/
A
4
2
3
1
B/
B
A/
A
4
2
3
1
2
1
2
1
2
1
4
2
3
1
4
2
3
1
2
1
CN1
CN3
DC POWER
#1 B/D
24G
24V
WB1 STEP MOTOR
SM48_MD017
WB2 STEP MOTOR
SM48_MD018
CN2
CN3
WB12 STEP DRIVER
1
2
3
6
4
9
8
7
CN4
1
2
3
6
4
9
8
7
10
5
CN1
AXIS SLAVE
B/D
4
2
3
1
B/
B
A/
A
4
2
3
1
B/
B
A/
A
4
2
3
1
4
2
3
1
B/
B
A/
A
4
2
3
1
B/
B
A/
A
4
2
3
1
2
1
2
1
2
1
4
2
3
1
4
2
3
1
2
1
CN1
CN4
DC POWER
#1 B/D
24G
24V
CB3 STEP MOTOR
SM41_MD015
CB4 STEP MOTOR
SM41_MD016
CN2
CN3
CB34 STEP DRIVER
1
2
3
6
4
8
9
7
CN4
1
2
3
6
4
8
9
7
10
5
CN2
CN3
SM421_MD108
SM41_SC012
SM41_SC012
SM41_SC012
4
2
3
1
4
2
3
1
4
2
3
1
4
2
3
1
4
2
3
1
4
2
3
1
4
2
3
1
4
2
3
1
4
2
3
1
4
2
3
1
4
2
3
1
4
2
3
1
SM421_MD108-1
SM421_MD208
SM421_MD208-1
SM421_MD110
SM421_MD110-1
SM421_MD210
SM421_MD210-1
SM421_MD109
SM421_MD109-1
1
3
7
9
30
1POUT+
1POUT-
1PDIR-
2POUT+
2PDIR+
2PDIR-
2POUT-
1PDIR+
1
3
7
9
30
1
3
7
9
30
1POUT+
1POUT-
1PDIR-
2POUT+
2PDIR+
2PDIR-
2POUT-
1PDIR+
1
3
7
9
30
1
3
7
9
30
SM48_VM008
SM48_VM009
1
2
3
4
6 7
10 11
5
3
8 9
12 13
3

Page
+$1:+$
137
SM482(L)
Axio B/D#1 Slave(9/9)
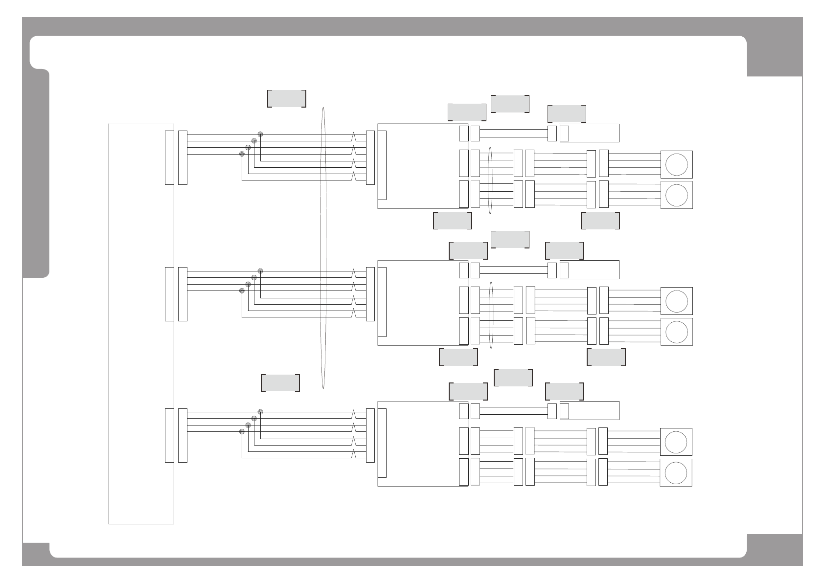
NO. PART NO. PART NAME Q'TY Old No. Supply Supply LT Reference
1 AM03-006914A CABLE ASSY-BS12_BW12_CMD_AXIO 1 SM48_VM008
2 AM03-006915C CABLE ASSY-BS34_CMD_AXIO 1 AM03-006915A /AM03-006915B SM48_VM009
3 AM03-009943A CONV-BELT-STEP-POWER-CABLE-ASSY 1 J90831341E SM41_SC012
4 AM03-003578A CABLE ASSY-CONV_BELT1_MOTOR_PW 1 SM421_MD108
5 AM03-003579A CABLE ASSY-CV_BELT1_MOTOR_PW_EXT 1 SM421_MD108-1
6 AM03-003904A CABLE ASSY-CONV_BELT2_MOTOR_PW 1 SM421_MD208
7 AM03-003905A CABLE ASSY-CV_BELT2_MOTOR_PW_EXT 1 SM421_MD208-1
8 AM03-003582A CABLE ASSY-WORK_BELT1_MOT_PW 1 SM421_MD110
9 AM03-003583A CABLE ASSY-WORK_BELT1_MOT_PW_EXT 1 SM421_MD110-1
10 AM03-003908A CABLE ASSY-WORK_BELT2_MOT_PW 1 SM421_MD210
11 AM03-003909A CABLE ASSY-WORK_BELT2_MOT_PW_EXT 1 SM421_MD210-1
12 AM03-003580A CABLE ASSY-CV_BELT3_MOT_PW 1 SM421_MD109
13 AM03-003581A CABLE ASSY-CV_BELT3_MOT_PW_EXT 1 SM421_MD109-1