SM482_TRM(Ver7.1_CS17.06) - 第162页
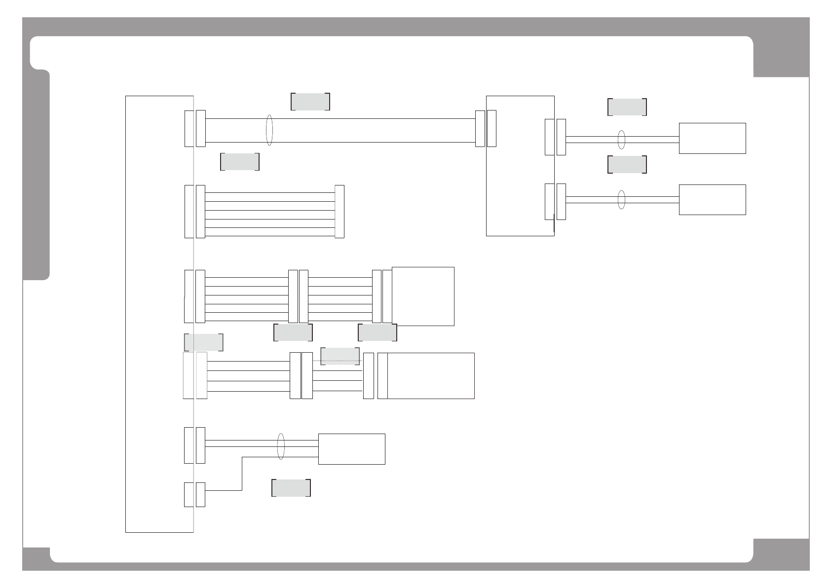
Page +$1:+$ 158 SM482(L) Front Feeder IF B/D(1/2) CN1 1P 34P FRONT FEEDER I/F BOARD FRONT FEEDER INPUT EXT B/D CAN_H CAN_L /IO_RESET +24G +12G +12V 4 5 6 4 5 6 4P CN4P 6P CN2P 3 3 CN2S 1 2 1 2 HEAD CAN FL001-#19 1 1 34 ~…

Page
+$1:+$
157
SM482(L)
Fix ILL B/D
NO. PART NO. PART NAME Q'TY Old No. Supply Supply LT Reference
1 AM03-006923A CABLE ASSY-FIX_ILL_POWER 1 SM48_SC008
2 AM03-006874A CABLE ASSY-AXIS1_FIX_ILL_CAN 1 SM48_CA001
3 AM03-006875A CABLE ASSY-FIX_ILL_RFD_CAN-EXT 1 SM48_CA00102-1
4 AM03-006876A CABLE ASSY-FIX_ILL_RFD_CAN 1 SM48_CA102
5 AM03-006994A CABLE ASSY-FIX_ILL_IF_EXT 1 SM48_VI102-1

Page
+$1:+$
158
SM482(L)
Front Feeder IF B/D(1/2)
CN11P
34P
FRONT FEEDER I/F
BOARD
FRONT FEEDER
INPUT EXT B/D
CAN_H
CAN_L
/IO_RESET
+24G
+12G
+12V
4
5
6
4
5
6
4P
CN4P
6P
CN2P
3
3
CN2S
1
2
1
2
HEAD CAN
FL001-#19
11
34
~
34
~
CN11S
11
34
~
34
~
CN1PCN11S
34P
SM41_FD005
60 60
1
60P
~
CN3P
1
~
CN3S
11
60
60P
~
60
~
CN2P
CN2S
FEEDER #30~#58
RIGHT B/D
FRONT FEEDER BASE
SM48_FD007
FEEDER #1~#29
FRONT FEEDER BASE
LEFT B/D
SM_FD006
FEEDER INPUT(#1~#58)
FEEDER INPUT(#59~#116)
SM48_CA105
3
4
5
6
2
1
FRONT FEEDER BASE
RIGHT B/D
FEEDER #30~#58
SM_FD004
~
~
12 12
CN8P
12P
1
CN12S
1
11
60
60P
~
60
~
CN6P
CN6S
CAN_H
CAN_L
/IO_RESET
+24G
+12G
+12V
4
5
6
4
5
6
6P
CN3P
3
3
CN3S
1
2
1
2
4
5
6
3
2
1
SM48_CA104-1
4
5
6
3
2
1
4
5
6
3
2
1
4
5
6
3
2
1
SM48_CA104
FFD-CAN
CV-CN2
CONVEYOR IF BD
22
44
33
1 1
FRONT FEEDER I/F B/D
24G
24G
+24V
+24V
SM48_FD101-1
(DOCKING CART)
4
4
FFD-CN21
2
3
1
2
3
1
FFD-PW
SM48_FD101
2
4
3
1
2
4
3
1
1
2
3
7
4
6
6
5
8
9

Page
+$1:+$
159
SM482(L)
Front Feeder IF B/D(1/2)
NO. PART NO. PART NAME Q'TY Old No. Supply Supply LT Reference
1 J90831413A FDR_INPUT_EXT_CABLE_ASSY SM41-FD005 1 SM41_FD005
2 AM03-007453C CABLE ASSY-FFD_HDIF_CAN 1 AM03-007453B SM48_CA105
3 AM03-006943B CABLE ASSY-CVIF_FFD_CAN-EXT 1 SM48_CA104-1
4 AM03-006942A CABLE ASSY-CVIF_FFD_CAN 1 SM48_CA104
5 AM03-006891A CABLE ASSY-FRONT FDR CTRL PWR 1 SM48_FD101
6 AM03-006892A CABLE ASSY-FRONT FDR CTRL PWR-EXT 1 SM48_FD101-1
7 J90800839D RIGHT FDR SOL OUTPUT CABLE ASSY 1 SM_FD004
8 J90800841C LEFT FDR SENSOR INPUT CABLE ASSY 1 SM_FD006
9 J90800842C RIGHT FDR SENSOR INPUT CABLE ASSY 1 SM48_FD007