SM482_TRM(Ver7.1_CS17.06) - 第185页
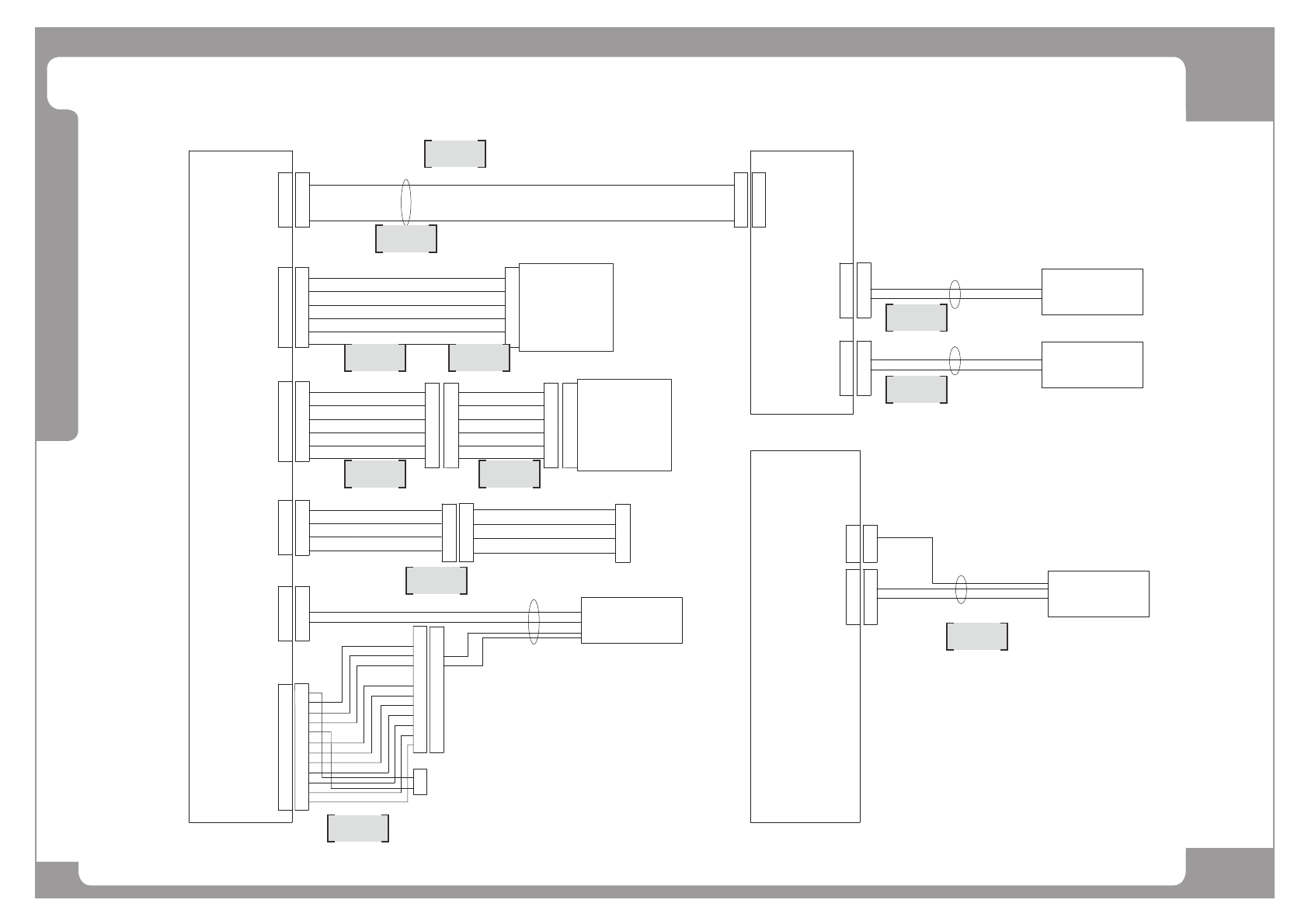
Page +$1:+$ 181 SM482(L) Rear Feeder IF B/D(1/2) NO. P ART NO. P ART NAME Q'TY Old No. Supply Supply L T Reference 1 J90831413A FDR_INPUT_EXT_CABLE_ASSY SM 41-FD005 1 SM41-FD005 2 J90831326B RFDR_CVIF_CAN_CABLE_ASSY…

Page
+$1:+$
180
SM482(L)
Rear Feeder IF B/D(1/2)
CN11P
34P
REAR FEEDER I/F
BOARD
REAR FEEDER
INPUT EXT B/D
+24V
GND
GND
+24V
/IO_RESET
+24G
+12G
+12V
CAN_H
CAN_L
CAN_H
CAN_L
/IO_RESET
+24G
+12G
+12V
4
5
6
4
5
6
4P
CN4P
6P
CN3P
4
5
6
4
5
6
11
60
~
60
CN5S
2
2
3
3
CN3S
1
1
6P
CN2P
3
3
CN2S
1
2
1
2
CN5P
60P
SC-J1R-2
SAFETY CONTROL B/D
CN22
~
4
1
4
1
CN4S
22
33
11
60
60P
~
60
~
CN6P
CN6S
REAR FEEDER BASE
LEFT B/D
REAR FEEDER BASE
RIGHT B/D
FEEDER #1~#29
FEEDER #30~#58
SM_FD004
11
34
~
34
~
CN11S
11
34
~
34
~
CN1PCN11S
34P
60 60
1
60P
~
CN3P
1
~
CN3S
11
60
60P
~
60
~
CN2P
CN2S
FEEDER #30~#58
RIGHT B/D
REAR FEEDER BASE
SM48_FD007
FEEDER #1~#29
REAR FEEDER BASE
LEFT B/D
SM_FD006
FEEDER INPUT(#1~#58)
FEEDER INPUT(#59~#116)
~
~
12 12
CN8P
8P
1
CN8S
1
3
4
5
6
2
1
3
2
1
CAN_H
CAN_L
/IO_RESET
+24G
+12G
+12V
4
5
6
SM48_CA102-1
SM48_CA102
3
4
5
6
2
1
SM41_CA003
A2
B1
A1
B2
A4
B3
A3
B4
+24V
GND
GND
3
2
1
4
SM48_CV101
SM48_SC201
SM41-FD005
A3
B1
B2
B3
A2
A1
REAR FEEDER I/F
BOARD
CN7P
12P
1
CN7S
2
3
4
5
6
7
8
1
2
3
4
5
6
7
8
9
10
11
12
9
10
11
12
1
2
3
4
5
6
7
8
9
10
11
12
1
2
3
4
5
6
7
8
9
10
11
12
SM411N_FD001
1
2
SM_FD003
NC
CONVEYOR IF BD
CN3
J2
FIX ILL B/D
A3
B1
B2
B3
A2
A1
1
2
3
5
7
8
6
4
9
10
11

Page
+$1:+$
181
SM482(L)
Rear Feeder IF B/D(1/2)
NO. PART NO. PART NAME Q'TY Old No. Supply Supply LT Reference
1 J90831413A FDR_INPUT_EXT_CABLE_ASSY SM41-FD005 1 SM41-FD005
2 J90831326B RFDR_CVIF_CAN_CABLE_ASSY 1 SM41_CA003
3 AM03-006876A CABLE ASSY-FIX_ILL_RFD_CAN 1 SM48_CA102
4 J90831326B RFDR_CVIF_CAN_CABLE_ASSY 1 SM48_CA102-1
5 AM03-014614A CABLE ASSY-CONV_IF_R_FDR_PWR_J1R 1 AM03-006882A SM48_CV101
6 AM03-014613A CABLE ASSY-BD_PW_SC_T-BOX_J1R 1 AM03-006967A SM48_SC201
7 J90800838D LEFT FDR SOL OUTPUT CABLE ASSY 1 SM_FD003
8 EP02-000588A FEEDER CN7 EXT CABLE ASSY 1 SM411N_FD001
9 J90800841C LEFT FDR SENSOR INPUT CABLE ASSY 1 SM_FD006
10 J90800842C RIGHT FDR SENSOR INPUT CABLE ASSY 1 SM48_FD007
11 J90800839D RIGHT FDR SOL OUTPUT CABLE ASSY 1 SM_FD004

Page
+$1:+$
182
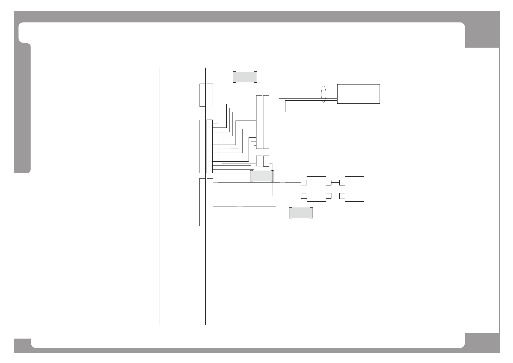
SM482(L)
Rear Feeder IF B/D(2/2)
11
60
~
60
CN5S
CN5P
60P
~
CN7P
12P
1
CN7S
FRONT FEEDER BASE
LEFT B/D
FEEDER #1~#29
SM_FD003
FRONT FEEDER I/F
BOARD
2
3
4
5
6
7
8
1
2
3
4
5
6
7
8
9
10
11
12
9
10
11
12
1
2
3
4
5
6
7
8
9
10
11
12
1
2
3
4
5
6
7
8
9
10
11
12
SM411N_FD001
1
2
4
5
6
4
5
6
8P
CN13P
3
3
CN13S
1
2
1
2
8
7
8
7
1
2
FD-CN7-EX
FD-CN13-EX
1
1
GND
+24V
SM48_FD003
RY 3-8
RY 3-7
1
1
RY 4-8
RY 4-7
1
1
1
3
2