SM482_TRM(Ver7.1_CS17.06) - 第191页
Page +$1:+$ 187 SM482(L) Safety Control B/D(2/5) NO. P ART NO. P ART NAME Q'TY Old No. Supply Supply L T Reference 1 AM03-014613A CABLE ASS Y -BD_PW_SC_J2 R 1 AM03-006967A SM48_SC20 1 2 AM03-014614 A CABLE ASSY -CON…

Page
+$1:+$
186
SM482(L)
Safety Control B/D(2/5)
BOARD
SAFETY CONTROL
4
3
2
1
6
5
4
3
2
1
6
5
4
3
2
1
6
5
4
3
2
1
6
5
B6
A6
B5
A5
B7
A7
B9
A9
B8
B10
A10
A8
SM48_CV132
KEYPAD USED
EMG_IN
RXD
TXD
+12V
GND
KEYPAD USED
EMG_IN
RXD
TXD
+12V
GND
B2
A2
B1
A1
B3
A3
B2
A2
B1
A1
B3
A3
4
3
2
1
6
5
4
3
2
1
6
5
CONVEYER I/F B/D
CN26
CN27
CN33
CN35
SC-J1R-3
SC-J1R-4
44
44
CN22
22
33
1 1
CN20
22
33
1 1
4
4
24G
+24V
24G
CV-CN4
2
3
1
2
3
1
4
4
RFD-CN4
2
3
1
2
3
1
A1
B2
A2
B1
B2
A2
B1
A1
B2
A2
B1
SC-J1R-2
A3
A1
+24V
B4
A4
SC-J1R-1
SM48_SC201
REAR FEEDER I/F B/D
(DOCKING CART)
CONVEYOR I/F B/D
SM48_CV101
B3
24G
24G
+24V
+24V
REAR FEEDER I/F B/D
(DOCKING CART)
3
2
4
1
24G
FSO
3
44
3
4
3
FD1
TF1
1
22
1
2
1
CN-FSO
22
21
1B
14
13
1A
SM411_SC009
SM411_SC008
BOARD
SAFETY CONTROL
CN5
CN10
1
2
1
MOLEX 2PIN
22
1
24G
+24VM
1
2
R STEPPING DRIVER CN-POWER
SM41_SC011
1
2
1
MOLEX 2PIN
22
1
24G
+24VM
CN11
1
MOLEX 2PIN
2
CN12
2
1
24G
+24VM
SM41_SC012
1
2
1
2
1
2
BS1-CN1
BS2-CN1
TF EM1
TF EM1
TO CABLE (SM421_VM101-1)
TFEM1
CN14
MOLEX 2PIN
2
1
1
22
1
2
1
1
2
1
22
1
1
2
MOLEX 2PIN
CN15
TFEM2
TF EM2
TF EM2
TO CABLE (SM421_VM102-1)
SM421_VM101-1
1
2
24V DC
24G
3
44
3
2
1
1
22
1
FAN
SM471_PW020
CN6
SM47_PW020
1 2
3
4
6
6
7
8
9
5

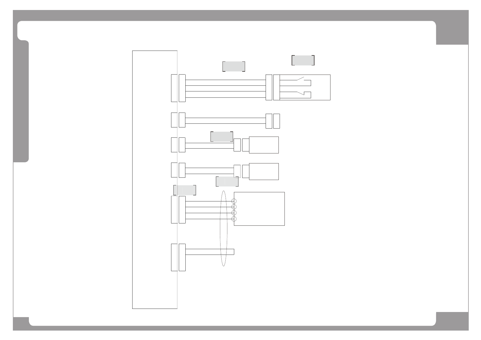
Page
+$1:+$
187
SM482(L)
Safety Control B/D(2/5)
NO. PART NO. PART NAME Q'TY Old No. Supply Supply LT Reference
1 AM03-014613A CABLE ASSY-BD_PW_SC_J2R 1 AM03-006967A SM48_SC201
2 AM03-014614A CABLE ASSY-CONV_IF_R_FDR_PWR_J1R 1 AM03-006882A SM48_CV101
3 AM03-014614A CABLE ASSY-T_BOX_HOST_J1R 1 AM03-006883A SM48_CV132
4 AM03-010659A F_OVERRIDE_KEY_EXT_CABLE_ASSY 1 J90831060E SM411_SC009
5 J90831059C SAFEGUARD_OV_SW_KEY_CABLE_ASSY 1 SM411_SC008
6 AM03-006407A CABLE ASSY-LEFT_REAR_FAN_PW 1 SM471_PW020
7 AM03-010666A R-STEP-DRIVER_POWER_CABLE-ASSY 1 J90831340B SM41_SC011
8 AM03-009943A CONV-BELT-STEP-POWER-CABLE-ASSY 1 J90831341E /AM03-010657A SM41_SC012
9 AM03-003686A CABLE ASSY-1_TRAY_FEEDER_EXT 1 SM421_VM101-1

Page
+$1:+$
188
SM482(L)
Safety Control B/D(3/5)
3
2
4
1
24G
FSO
3
44
3
4
3
FD1
TF1
1
22
1
2
1
CN-FSO
22
21
1B
14
13
1A
SM411_SC009
SM33_SC008
BOARD
SAFETY CONTROL
CN5
CN10
1
2
1
MOLEX 2PIN
22
1
24G
+24VM
1
2
R STEPPING DRIVER CN-POWER
SM41_SC011
-A2
44
CN18
22
33
24G
MCA1
11
MC2
MC1
22
+A1
21
MAGNETIC CONTACTOR #1
CN19
1
2
3
4
MC2
4
3
2
1
MC3
SM41_SC006
1
2
1
MOLEX 2PIN
22
1
24G
+24VM
CN11
1
MOLEX 2PIN
2
CN12
2
1
24G
+24VM
SM41_SC012
1
2
1
2
1
2
BS1-CN1
BS2-CN1
1
3
4
5
2