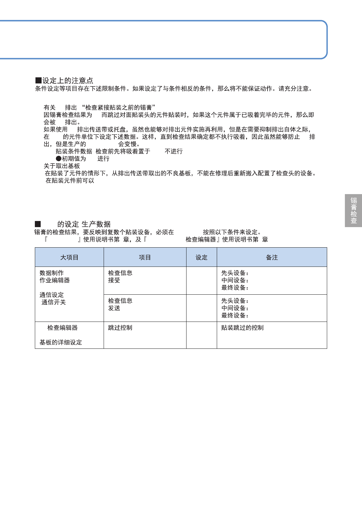
松下NPM-D3^D3A操作说明书 - 第356页
NPM- D3 EJM6DC-MB-05O-01 5 - 5 - 2 ( NPM-DGS 7 ) (P.5-4 -3) OK NG ( ) 1 NG ( ) 1 NG NG ( ) 1 NG NG OK NG NG NG 5-5-2 -1

NPM-D3 EJM6DC-MB-05O-01
(P.5-5-2)
1)
3)
NG
2)
3)
NG
4)
NG
1) ,
2) NG
3)
4)
5-5-1
-2

NPM-D3 EJM6DC-MB-05O-01
5-5-2
( NPM-DGS 7 )
(P.5-4-3)
OK NG
(
)
1 NG
(
)
1 NG NG
(
)
1 NG NG
OK
NG
NG
NG
5-5-2
-1

NPM-D3 EJM6DC-MB-05O-01
1. NG ( )
NG
NG
NG
DGS NG
TIME TACT
: OFF( )
ON( )
2.
( )
( )
(APC)
ON
OFF
ON
ON
(APC)
ON
ON
ON
OFF
2D
ON
DGS ( )
NPM-DGS
( NPM-DGS 7 NPM-DGS 2D 4 )
5-5-2
-2