松下NPM-D3^D3A操作说明书 - 第568页
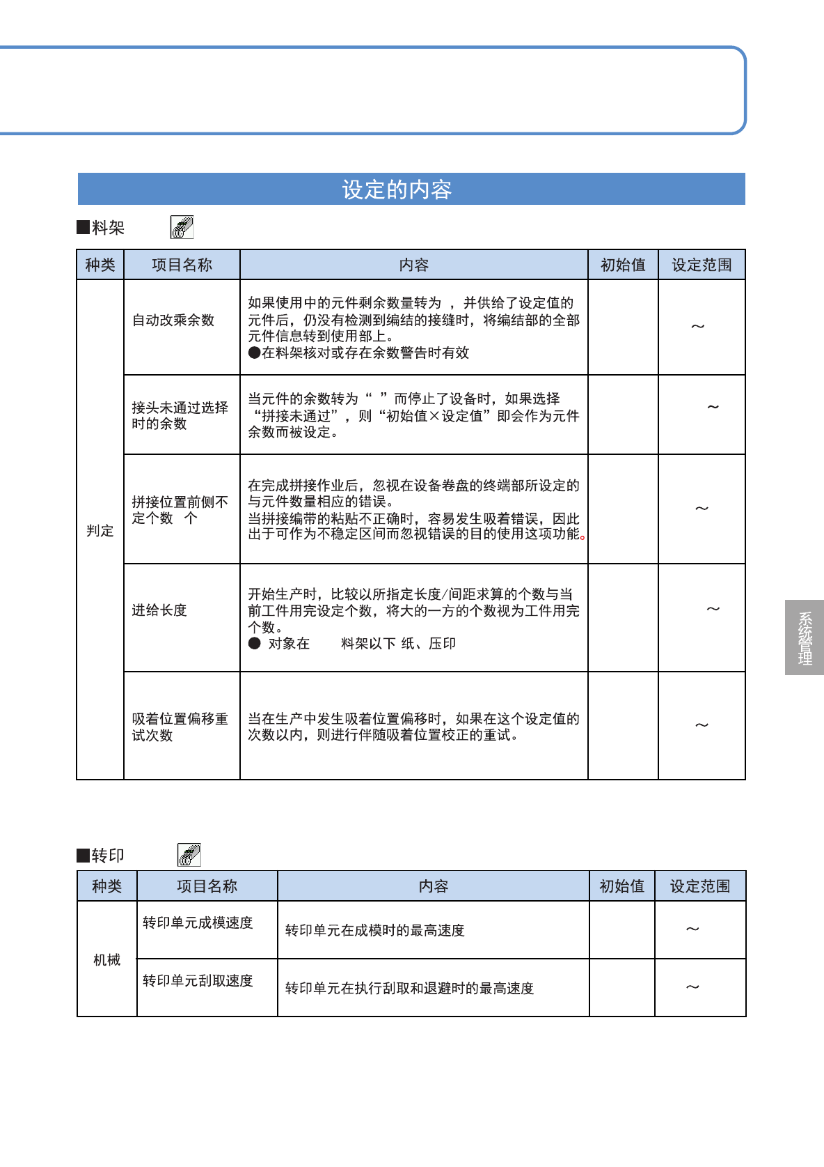
NPM- D3 EJM6DC-MB-07O-01 7 7 - 1 - 2 7-1-2 -13 12 OK [%] ANS 85 0 100 [mm] 0.5 -2.0 2.0 (2/2) [s] 30 0 600 (F) [s] 0.5 0.0 5 .0 (R) [s] 0.5 0.0 5 .0

NPM-D3 EJM6DC-MB-07O-01
11
7-1-2
-12
[%]
0
0
0 15
[%]
1
0
0.0
100.0
[ ]
0
0 3
(8mm)
[mm]
8mm ( )
0
0.0
120.0
0
0 5
(5/5)
(1/2)
[mm/s]
75
0 500
[mm/s]
150
0 500

NPM-D3 EJM6DC-MB-07O-01
7
7-1-2
7-1-2
-13
12
OK [%]
ANS
85
0 100
[mm]
0.5
-2.0 2.0
(2/2)
[s]
30
0 600
(F) [s]
0.5
0.0 5.0
(R) [s]
0.5
0.0 5.0

NPM-D3 EJM6DC-MB-07O-01
7-1-2
-14
13
[%]
0.5
0.0 10.0
[mm]
0.5
0.1 2.0