松下NPM-D3^D3A操作说明书 - 第673页
NPM- D3 EJM6DC-MB-09O-01 9-1-2 1 2 1 2 9 - 1 - 2 ( )

NPM-D3 EJM6DC-MB-09O-01
/ 7
9-1-1
-13
9-1-1
( )
( )
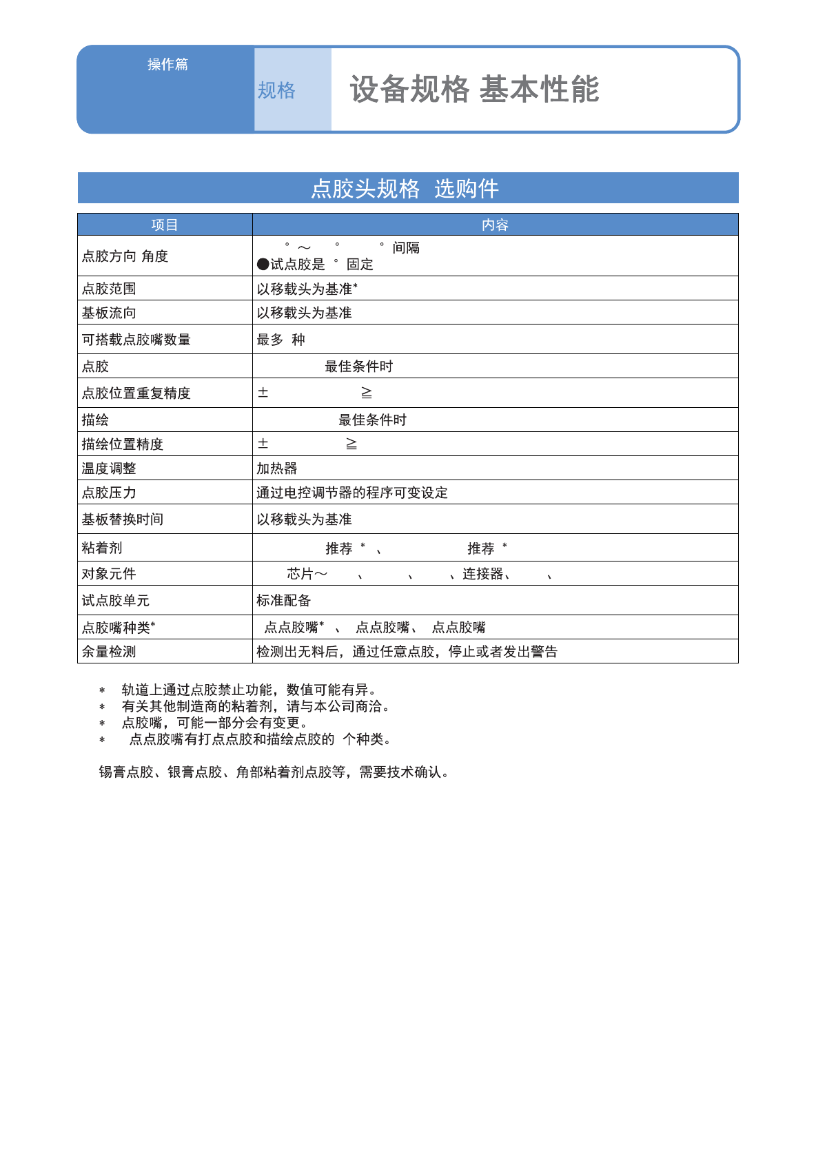
-180 180 (0.01 )
0
1)
2
TACT TIME 0.16 s/dot ( )
0.075mm (Cpk 1.0)
TACT TIME 3.75 s / Part ( )
0.1mm (Cpk 1.0)
ADE850D ( )
2)
ADE820DX ( )
2)
1608 SOP PLCC QFP BGA CPS
3)
1
4)
2 4
1)
2)
3)
4) 1 2

NPM-D3 EJM6DC-MB-09O-01
9-1-2
1 2
1 2
9-1-2
( )

NPM-D3 EJM6DC-MB-09O-01
( :mm)
9-1-3
-1
2 652
686
941
421420
1 207
864
1 025
820 ( )
830 ( )
832 ( )
1 514 ( )
1 629 ( )
941
686
964 465305
40 mm
9-1-3
5
820
7
1444
900
5
5