松下NPM-D3^D3A操作说明书 - 第705页
NPM- D3 EJM6DC-MB-09O-01 9-1-12 -1 16 OFF 1) 1005JIG 2) 0/90/180/270 4 1) 0.025mm (Cpk 1) NPM-D3 0.025 mm 0. 025 mm ( ) 9 - 1 - 1 2 1) ( P.6-1-20 ‘ ’) 2) 1005 JIG

NPM-D3 EJM6DC-MB-09O-01
9-1-11
16
No.276S No.276SN
4mm ( )
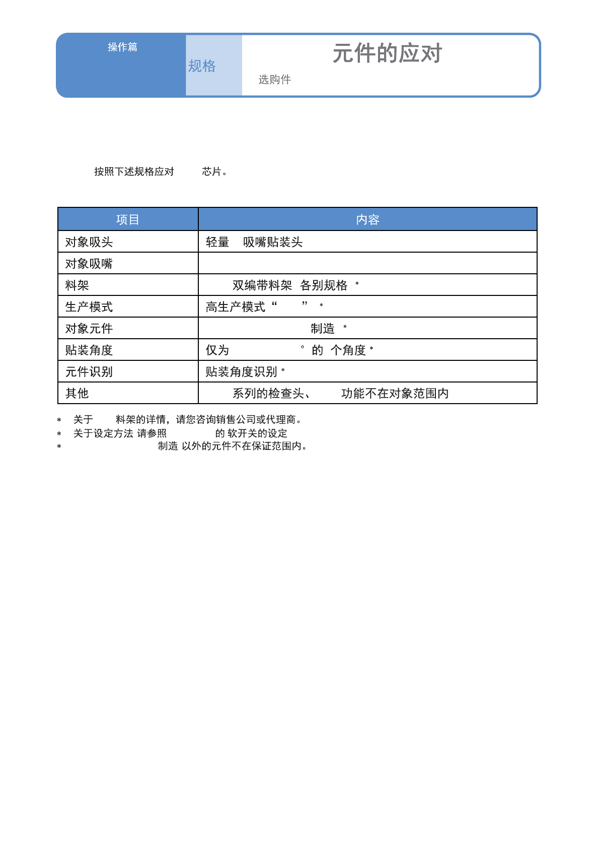
1)
OFF
2)
03015R (Panasonic )
3)
0/90/180/270 4
2)
2)
NPM APC
NPM-D3 03015
03015R
( )
9-1-11
1) 4mm
2) ( P.6-1-20 ‘ ’)
3) 03015R(Panasonic )

NPM-D3 EJM6DC-MB-09O-01
9-1-12
-1
16
OFF
1)
1005JIG
2)
0/90/180/270 4
1)
0.025mm (Cpk 1)
NPM-D3 0.025 mm
0.025 mm
( )
9-1-12
1) ( P.6-1-20 ‘ ’)
2) 1005JIG

NPM-D3 EJM6DC-MB-09O-01
9-1-12
-2