00196043-05 - SG X und X4I FSE_de - 第353页
TwinHead Einstellungen Beschreibung der Leiterplatten am Tw inHead 353 Student Guide SIPLACE X-Serie und X4I FSE Basisadapt er für Twi nHead (SX1 /2-Serie ) 9.4.1.3 Basisadapter für TwinHead (SX1/2-Serie) Der LP-Basisada…

TwinHead
Beschreibung der Leiterplatten am TwinHead Einstellungen
Student Guide SIPLACE X-Serie und X4I FSE 352
Kopfadapter TwinHead
Legende
Beschreibung der LEDs H2-H9
Die Spannungsüberwachungen sprechen an, sobald die Sollspannung um 5% über- oder unterschritten
wird.
1 X3 Anschluss an die Kopfinterfaceplatine
C700
6 LED H2
2 X4-X14-X15 Anschlussstecker für HCU1 7 X32-X33 Flachbandanschluss für Segment
2
3 X18 CAN-Bus-Teststecker für HCU1/2 8 LED H3-H9
4 X6 Programmierstecker für FPGA 9 X30-X31 Flachbandanschluss für Segment
1
5 X9-X16-X17 Anschlussstecker für HCU2
H2 RS232 Leuchtet, wenn der Programmierstecker für die HCU angeschlossen ist, siehe DIP-
Schaltereinstellung am Kopfinterface
H3 1V5 Spannungsüberwachung 1,5 V, leuchtet rot bei Fehler.
H4 3V3 Spannungsüberwachung 3,3 V, leuchtet rot bei Fehler.
H5 5V Spannungsüberwachung 5 V, leuchtet rot bei Fehler.
H6 15V Spannungsüberwachung 15 V, leuchtet rot bei Fehler.
H7 DP Spannungsüberwachung DP (momentan ohne Funktion)
H8 24V Spannungsüberwachung 24 V, leuchtet rot bei Fehler.
H9 LOC Spannungsüberwachung Local, leuchtet rot, sobald eine der
Spannungsüberwachungen anspricht (nicht 24 V).

TwinHead
Einstellungen Beschreibung der Leiterplatten am TwinHead
353 Student Guide SIPLACE X-Serie und X4I FSE
Basisadapter für TwinHead (SX1/2-Serie)
9.4.1.3 Basisadapter für TwinHead (SX1/2-Serie)
Der LP-Basisadapter (Artikelnummer 03055517-xx) hat denselben Zweck wie der Kopfadapter, der bei
X-Maschinen verwendet wird. Wenn im Rahmen der "Head Modularity" der TwinHead gegen einen
anderen Kopftyp getauscht wird, muss auch der LP-Basisadapter getauscht werden.
Legende
1 LED H1-H9 7 X4, X14, X15 Stecker für HCU1
2 DIP-Schalter S2 (4polig) 8 X30, X31 Stecker für Flachbandkabel für
Segment 1
3 DIP-Schalter S1 (2polig) 9 X32, X33 Stecker für Flachbandkabel für
Segment 2
4 LED H10-H13 10 X3 Anschluss an die Portal-Interfaceplatine
C700
5 7-Segment-Anzeige V2 11 X11 Servicestecker zum Überprüfen der
Spannungen
6 7-Segment-Anzeige V12 12 X9, X16, X17 Stecker für HCU2

TwinHead
Beschreibung der Leiterplatten am TwinHead Einstellungen
Student Guide SIPLACE X-Serie und X4I FSE 354
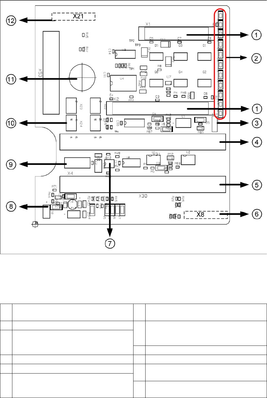
Kopf-Hauptplatine P&P-Kopf
9.4.1.4 Kopf-Hauptplatine P&P-Kopf
Kopf-Hauptplatine P&P-Kopf [00352833-xx]
Legende
Die Hauptplatine ist direkt oben auf dem P&P-Kopf montiert. Die Platine ist mit 2 Flachbandleitungen am
Kopfadapter bzw. Basisadapter angeschlossen.
1 2 Stecker für den 16-Bit-CAN-Bus-Prozessor
(wird nicht verwendet)
7 EEPROM speichert die kopfspezifischen
Daten (Kopftausch, Referenzlauf)
2 LEDs (s. u.) 8 Spannungsversorgung 15 V für die
Spursignale D-Achse (zur Zeit durch Jumper
X54 deaktiviert)
3 Jumper X54 zur Zeit auf ON, mit neuer
Kraftmessplatine auf OFF (siehe LED V2/
V_SP)
9 X4 Stecker Spursignale Z-Achse
4 Stecker Flachbandkabel Kopfadapter 10 Stecker Pneumatikventil (Rückholeinheit)
5 Stecker Flachbandkabel Kopfadapter 11 Bohrung für Pneumatikschlauch zum
Vakuumerzeuger
6 X8: Flex-Kabel (Signale: Spursignale D-
Achse, Versorgungsspannung Z-Achse / D-
Achse, Z-Temperatur und SPI-Bus)
12 X21 Stecker Vakuumgenerator