00196043-05 - SG X und X4I FSE_de - 第426页
Modularer Transport Transportmodi Funktionsbeschreibung Student Guide SIPLACE X-Serie und X4I FSE 426 Sehen Sie dazu auch... 11.3.2 Feste Transportwange einstellen (ab SW701) [ ➙ 431] Übersich t Doppeltranspor t recht …

Modularer Transport
Funktionsbeschreibung Transportmodi
425 Student Guide SIPLACE X-Serie und X4I FSE
Transportmodi
11.1.14 Transportmodi
Übersich t Flexibler Einzeltransp ort
11.1.14.1 Übersicht Flexibler Einzeltransport
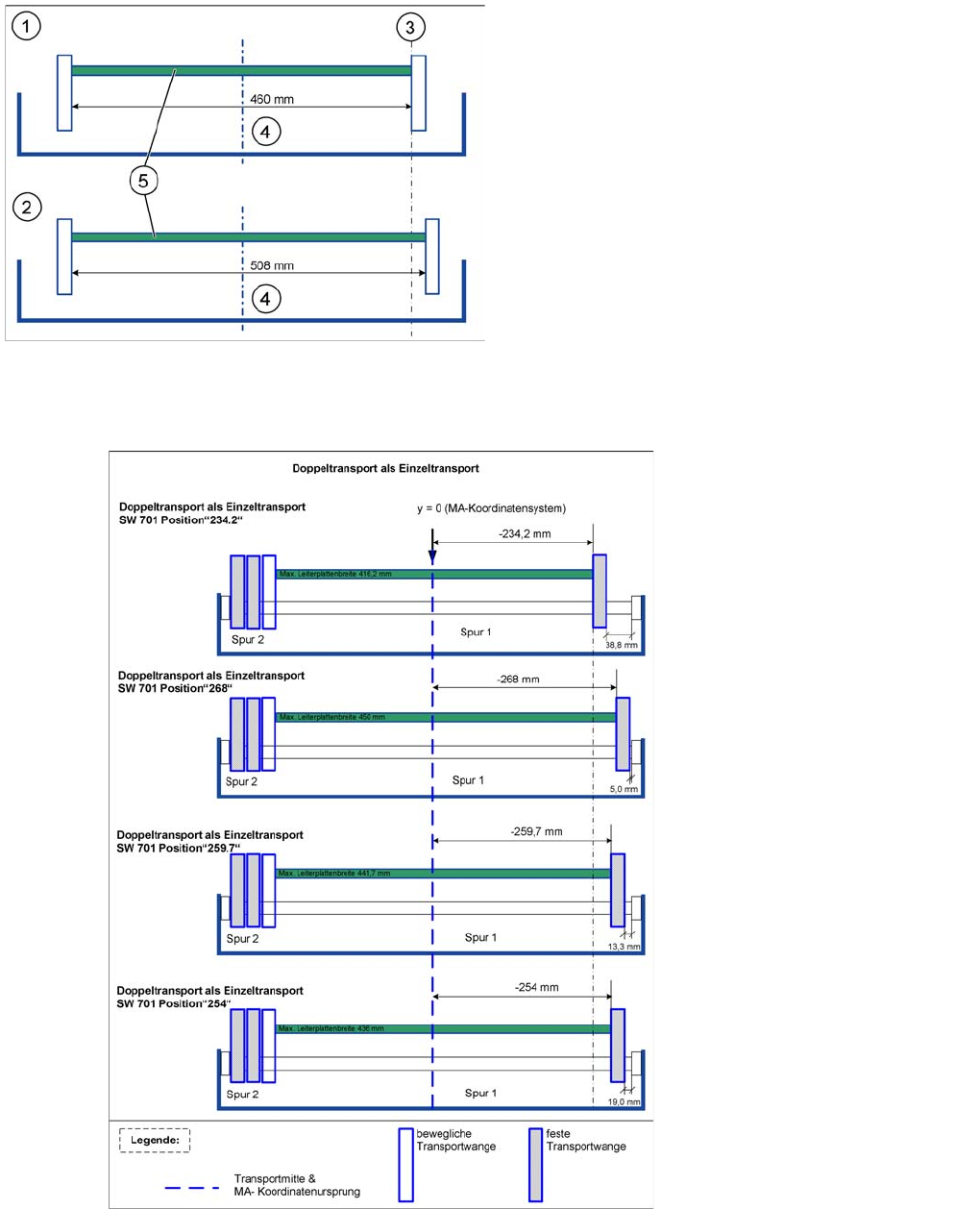
Übersicht Doppeltransport als Einzeltransport
11.1.14.2 Übersicht Doppeltransport als Einzeltransport
Doppeltransport als Einzeltransport
Transportbreite Einzeltransport
Legende
1. Einzeltransport "Standard", max. Breite 1 x 460 mm
2. Einzeltransport "Überbreite", max. Breite 1 x 508 mm
3. feste Transportseite rechts
4. Spur 1
5. Leiterplatte

Modularer Transport
Transportmodi Funktionsbeschreibung
Student Guide SIPLACE X-Serie und X4I FSE 426
Sehen Sie dazu auch...
11.3.2 Feste Transportwange einstellen (ab SW701) [ ➙ 431]
Übersich t Doppeltranspor t rechte oder lin ke Seite fest
11.1.14.3 Übersicht Doppeltransport rechte oder linke Seite fest
Doppeltransport rechte oder linke Seite fest
Sehen Sie dazu auch...
11.3.2 Feste Transportwange einstellen (ab SW701) [ ➙ 431]
HINWEIS
Doppeltransport als Einzeltransport ist für Transportspur 1 oder 2 möglich.
Die Transportspur 1 benutzen Sie mit dem Button Rechts oder Außen.
Die Transportspur 2 benutzen Sie mit dem Button Links.
Die Bezeichnung Position 'xxx.x' im Bild bezieht sich auf die Buttons in der
Stationssoftware zur Einstellung der festen Transportwange.
HINWEIS
Bei Servicearbeiten wird der Abstand feste Transportwange zur Halterung der Welle im
Standardmodus auf 38,8 mm mit der Lehre eingestellt. Die anderen Maße ergeben sich
automatisch durch die Software.
Die Bezeichnung Position 'xxx.x' im Bild bezieht sich auf die Buttons in der
Stationssoftware zur Einstellung der festen Transportwange.

Modularer Transport
Funktionsbeschreibung Transportmodi
427 Student Guide SIPLACE X-Serie und X4I FSE
Übersich t Doppeltranspo rt I-Placement
11.1.14.4 Übersicht Doppeltransport I-Placement
Doppeltransport I-Placement
Sehen Sie dazu auch...
11.3.2 Feste Transportwange einstellen (ab SW701) [ ➙ 431]
HINWEIS
Bei Servicearbeiten wird der Abstand feste Transportwange zur Halterung der Welle im
Standardmodus auf 38,8 mm mit der Lehre eingestellt. Die anderen Maße ergeben sich
automatisch durch die Software.
Die Bezeichnung Position 'xxx.x' im Bild bezieht sich auf die Buttons in der
Stationssoftware zur Einstellung der festen Transportwange.