00196043-05 - SG X und X4I FSE_de - 第532页
MTC2 Baugruppen der Steuerung Aufbau und Wirkungsweise Student Guide SIPLACE X-Serie und X4I FSE 532 Wirkschalt plan Sensor en und A ktoren Wirkschaltplan Sensoren und Aktoren Wirkschaltplan Sensoren und Aktoren

MTC2
Aufbau und Wirkungsweise Baugruppen der Steuerung
531 Student Guide SIPLACE X-Serie und X4I FSE
Wirkschaltplan NOT-AUS-Kreis
Wirkschaltplan NOT-AUS-Kreis
Wirkschaltplan NOT-AUS-Kreis

MTC2
Baugruppen der Steuerung Aufbau und Wirkungsweise
Student Guide SIPLACE X-Serie und X4I FSE 532
Wirkschaltplan Sensoren und Aktoren
Wirkschaltplan Sensoren und Aktoren
Wirkschaltplan Sensoren und Aktoren

MTC2
Aufbau und Wirkungsweise Installation MTC2
533 Student Guide SIPLACE X-Serie und X4I FSE
Installation MTC2
14.2.6 Installation MTC2
In der Nachrüstanleitung ist der Umbau an einer HF-Maschine beschrieben. An neueren HF/HF3 und
an den SIPLACE X-Maschinen sind die Kabel an der Seitenwange der Maschine nicht vorhanden. Es
befinden sich alle Kabel die zum Andockrahmen gehen im Maschinenständer und müssen
entsprechend der Kabelbezeichnung angeschlossen werden.
Die Brücke muss an Stellplatz 2 bzw. 4 gesteckt werden, je nach dem an welchem Stellplatz der MTC2
installiert wird.
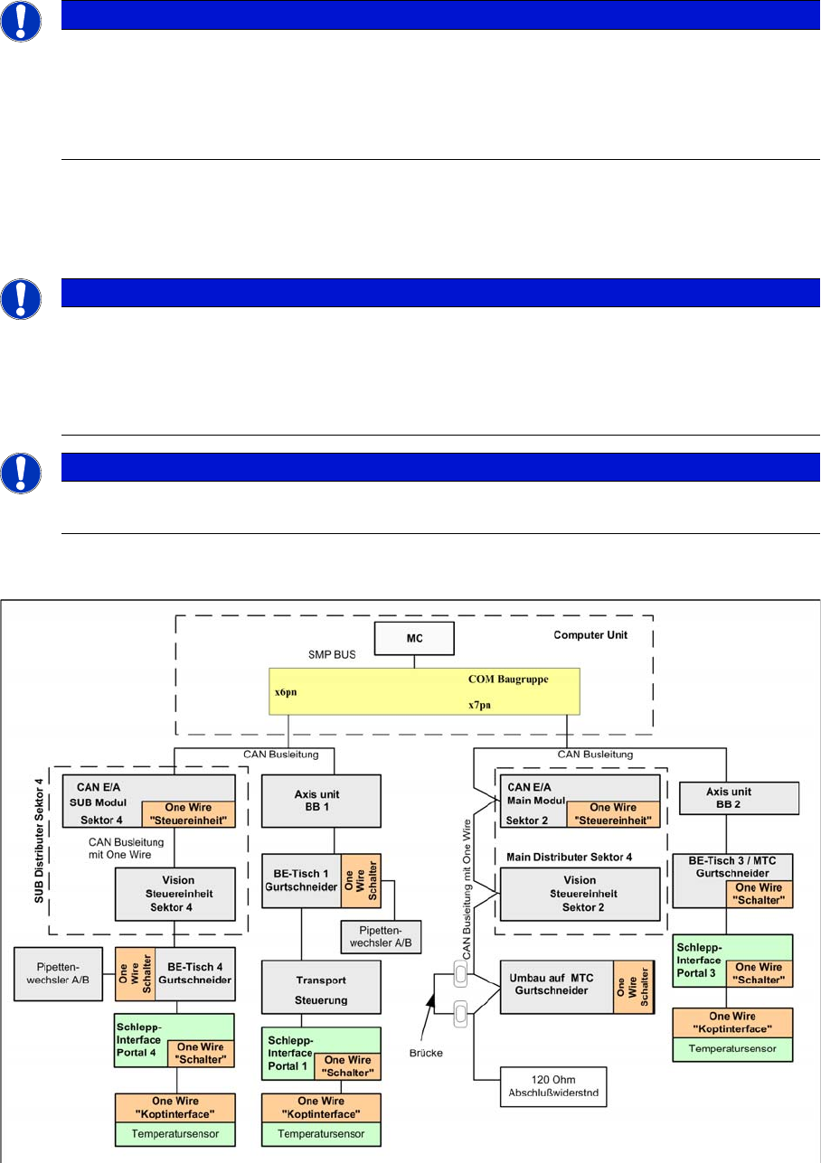
Zusätzliche CAN-Bus-Brücke beim Einbau eines MTC2, wenn One-Wire nicht mit CAT5-Kabel realisiert
HINWEIS
Wird an einer SIPLACE HF/HF3 oder SIPLACE X-Maschine der BE-Wechseltisch am Stellplatz
2 und/oder 4 gegen einen MTC2 getauscht muss die Docking Unit mitgetauscht werden
(Arbeitsaufwand ca. 1,0 Stunden).
► Nachrüstanleitung: Umbau von BE-Wagen auf MTC2 (00193897-01.pdf / Deutsch,
Englisch)
HINWEIS
Ab HF-Maschinen mit der Serien Nummer A-001 und die SIPLACE X-Maschinen sind mit
"One-Wire-Bus", der im CAN-Bus integriert ist, ausgerüstet. Wird bei diesen Maschinen ein
MTC2 eingebaut muss das CAN-Bus Kabel vor dem MTC-Andockrahmen gebrückt werden.
Grund: die Verdrahtung im Andockrahmen schleift nur die CAN-Bus-Signale durch, nicht den
"One-Wire-Bus".
HINWEIS
Diese Brücke ist nur notwendig, wenn die One-Wire-Leitung im CAN-Bus-Kabel integriert ist.
ist der One-Wire-Bus mit CAT5-Kabel ausgeführt, wird diese Brücke nicht benötigt.