00196043-05 - SG X und X4I FSE_de - 第95页
Kommunikation und Steuerung CAN-Bus CAN-Bus-Struktur 95 Student Guide SIPLACE X-Serie und X4I FSE CAN-Bus-Struktur SIPLACE X4 4.3.3.3 CAN-Bus-Struktur SIPLACE X4 Gesamtübersicht CAN-Bus-Struktur X4 SMP = Small Micro Proz…

Kommunikation und Steuerung
CAN-Bus-Struktur CAN-Bus
Student Guide SIPLACE X-Serie und X4I FSE 94
CAN-Bus-Struktur SIPLACE X3
4.3.3.2 CAN-Bus-Struktur SIPLACE X3
Gesamtübersicht CAN-Bus-Struktur X3
Der Bestückautomat SIPLACE X3 verwendet ein Bussystem mit einer
Datenübertragungsgeschwindigkeit von 1 Mbit/s. Das CAN-Bus-System beginnt an der
Kommunikationsbaugruppe und ist in 2 Pfade unterteilt. Jeder Pfad endet mit einem 120 Ohm
Abschlusswiderstand an der Kopfplatine des jeweiligen Bestückkopfes.
HINWEIS
Wenn ein TwinHead installiert ist, muss der Schalter für den Abschlusswiderstand auf der
Kopfplatine (C500) auf OFF stehen.

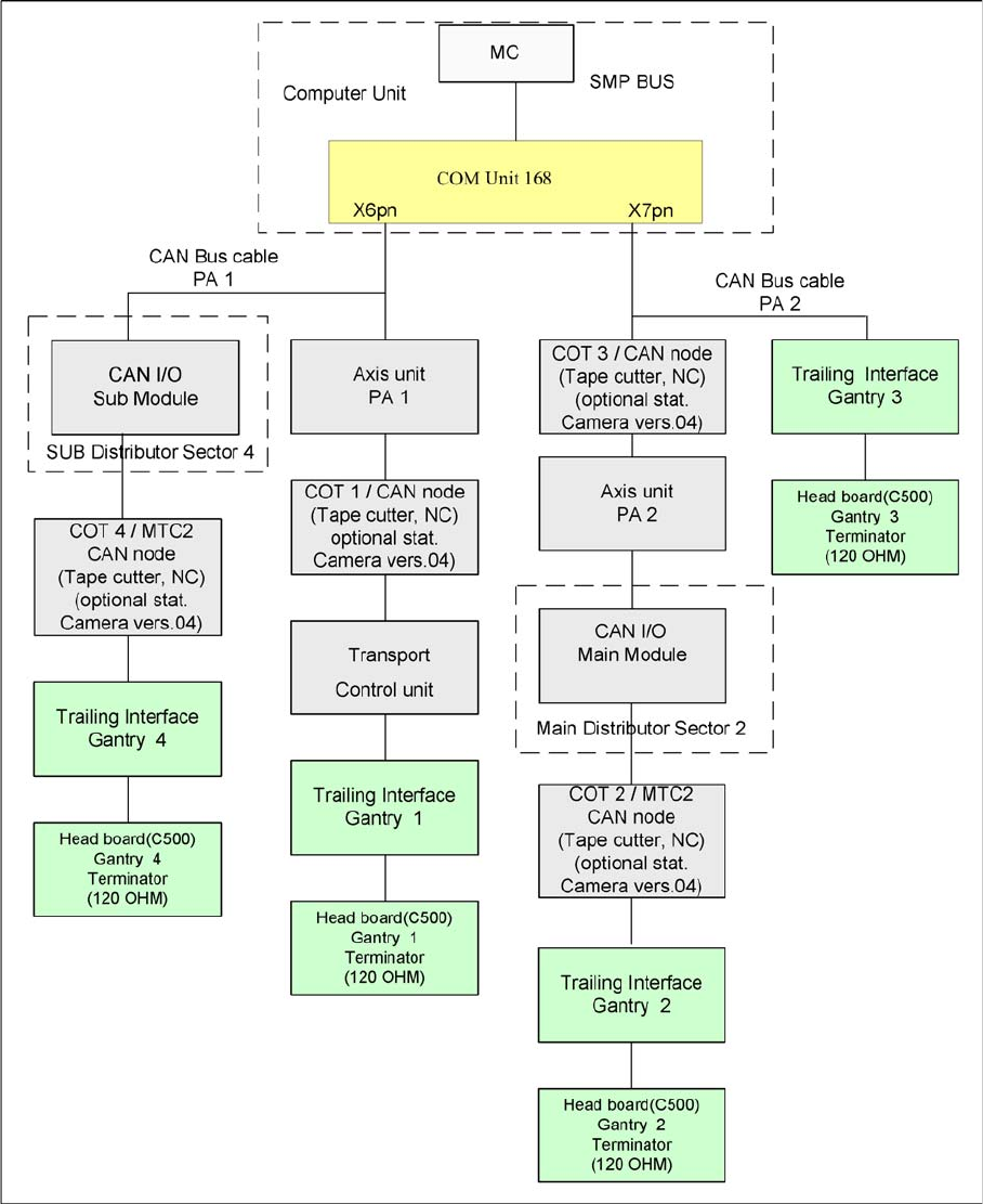
Kommunikation und Steuerung
CAN-Bus CAN-Bus-Struktur
95 Student Guide SIPLACE X-Serie und X4I FSE
CAN-Bus-Struktur SIPLACE X4
4.3.3.3 CAN-Bus-Struktur SIPLACE X4
Gesamtübersicht CAN-Bus-Struktur X4
SMP = Small Micro Prozessor
Der Bestückautomat SIPLACE X4 verwendet ein Bussystem mit einer
Datenübertragungsgeschwindigkeit von 1 Mbit/s. Das CAN-Bus-System beginnt an der
Kommunikationsbaugruppe und ist in 2 Pfade unterteilt. Jeder Pfad endet mit einem 120 Ohm
Abschlusswiderstand an der Kopfplatine des jeweiligen Bestückkopfes.

Kommunikation und Steuerung
CAN-Bus-Struktur CAN-Bus
Student Guide SIPLACE X-Serie und X4I FSE 96
CAN-Bus-Struktur SIPLACE X4I
4.3.3.4 CAN-Bus-Struktur SIPLACE X4I
Gesamtübersicht CAN-Bus-Struktur X4I
Der Bestückautomat SIPLACE X4I verwendet ein Bussystem mit einer
Datenübertragungsgeschwindigkeit von 1 Mbit/s. Das CAN-Bus-System beginnt an der
Kommunikationsbaugruppe und ist in 2 Pfade unterteilt. Jeder Pfad endet mit einem 120 Ohm
Abschlusswiderstand an der Kopfplatine des jeweiligen Bestückkopfes.
CAN-Bus-Struktur mit One-Wire-Bus SIPLA CE X4I
4.3.3.5 CAN-Bus-Struktur mit One-Wire-Bus SIPLACE X4I
Wie der Name schon sagt werden die Daten über eine Ader übertragen. Die Daten werden also seriell
an das Subsystem gesendet. Der One-Wire-Bus wird bei zeitunkritischem Abläufen eingesetzt und lässt
sich als Single-Master-Bus mit „beliebig“ vielen Teilnehmern realisieren. Bei der SIPLACE X-Maschine
wird der One-Wire-Bus in einem separaten CAT5-Kabel vom Main- bzw. Subdistributor bis zum