00196043-05 - SG X und X4I FSE_de - 第98页
Kommunikation und Steuerung CAN-Bus-Prozessorboard CAN-Bus Student Guide SIPLACE X-Serie und X4I FSE 98 Mit dem O ne-Wire-Bu s-System w erd en die folgenden Komponenten an gesteuert: ▪ Temperatursenso ren von Portal 1 - …

Kommunikation und Steuerung
CAN-Bus CAN-Bus-Struktur
97 Student Guide SIPLACE X-Serie und X4I FSE
Schleppinterface durch die Maschine geführt. Auf dem Main- und Subdistributor befindet sich jeweils der
Masterbaustein, auf den anderen Baugruppen (siehe Abb.) befindet sich eine Art Schalter, der den
Kommunikationspfad öffnet bzw. schließt.
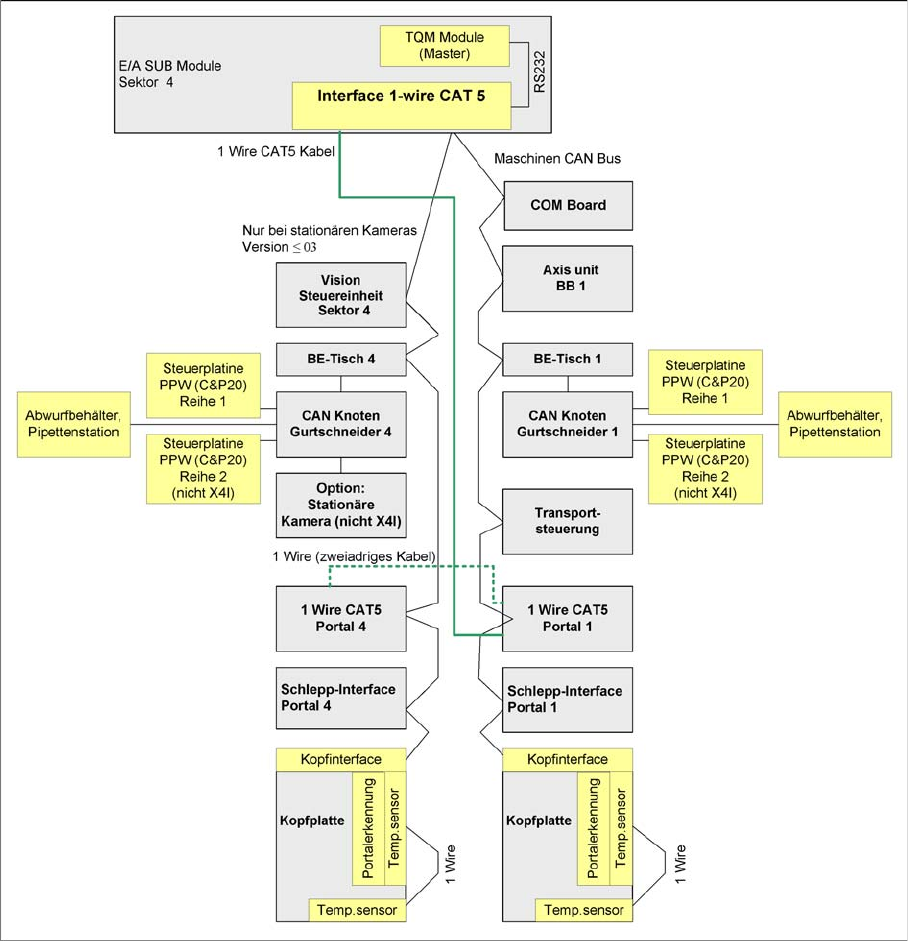
Mit dem One-Wire-Bus-System werden die folgenden Komponenten angesteuert:
▪ Temperatursensoren von Portal 1 - 4
▪ Portalerkennung (CFK02, CFK04, CFK06)
Gesamtübersicht Maschinen-CAN-Bus - SIPLACE X4I
CAT5 (englisch category – Kategorie), ist ein Twisted-Pair-Kabel, das für Signalübertragung benutzt
wird.
CAN-Bus-Struktur mit One -Wire-Bus am Beispiel der SIPLACE X3
4.3.3.6 CAN-Bus-Struktur mit One-Wire-Bus am Beispiel der SIPLACE X3
Der SIPLACE HF/HF3-Maschine verwendet mit der SW 505 ein zusätzliches Bussystem, welches im
CAN-Bus integriert ist --> One-Wire-Bus. Bei der SIPLACE X-Maschine wird der One-Wire-Bus in einem
separaten CAT5-Kabel vom Main- bzw. Subdistributor bis zum Schleppinterface durch die Maschine
geführt. Auf dem Main- und Subdistributor befindet sich jeweils der Masterbaustein, auf den anderen
Baugruppen (siehe Abb.) befindet sich eine Art Schalter, der den Kommunikationspfad öffnet bzw.
schließt.

Kommunikation und Steuerung
CAN-Bus-Prozessorboard CAN-Bus
Student Guide SIPLACE X-Serie und X4I FSE 98
Mit dem One-Wire-Bus-System werden die folgenden Komponenten angesteuert:
▪ Temperatursensoren von Portal 1 - 4
▪ Portalerkennung (CFK02, CFK04, CFK06)
One-Wire-Übersicht an einer X3 – BB1 mit CAN-Knoten
One-Wire-Übersicht an einer X3 – BB1 mit CAN-Knoten
CAN-Bus-Prozess orboard
4.3.4 CAN-Bus-Prozessorboard
Das CAN-Bus-Prozessorboard TQM 167LC ist auf der Kopfplatine C500 aufgesteckt. Das
Prozessorboard wird an verschiedenen Stellen in der Maschine eingesetzt. Befindet sich das
Prozessorboard auf der Kopfplatine, so sorgt die Firmware auf dem Prozessorboard für die Steuerung
der kopfspezifischen Aktoren und Sensoren.
HINWEIS
Mit der Einführung des CAN-Knotens hat der One-Wire-Bus nur noch die Aufgabe die
Temperatursensoren abzufragen.

Kommunikation und Steuerung
CAN-Bus CAN-Bus-Prozessorboard
99 Student Guide SIPLACE X-Serie und X4I FSE
CAN-Bus-gesteuerte Funktionen am C&P20A
4.3.4.1 CAN-Bus-gesteuerte Funktionen am C&P20A
Kommunikation TQM-Modul
Die folgende Übersicht zeigt verschiedene Kopffunktionen, die über das CAN-System gesteuert werden.
Der CAN-Bus steuert damit die Aktoren und Sensoren des C&P- bzw. CPP-Kopfes.
HINWEIS
Über die 7-Segment-Anzeige wird der Status des 16-Bit-Prozessorboards angezeigt.
Normaler Betriebszustand: Der Punkt "." der Anzeige blinkt. (Beschreibung siehe Abschnitt
C&P-Kopf bzw. CPP-Kopf).