YS12_P_KKD_j - 第11页
Confidential & Proprietary P A G E J0181 J0245 J0230 J0244 FRONT LCD (STANDARD ) FRONT OPERATION SWITCH ES A12 MOUSE A10 KEYBOAR D J0254 FRONT OPERATION SWITCH ES FRONT LCD TOUCH PANEL(OPTI ON) J0240 J0181 J0245 J024…

Confidential & Proprietary
PAGE
See Page 2
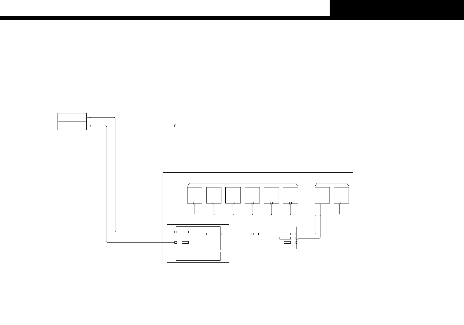
CONTROL BOX
VISION BOARD
CN28
MULTI CAMERA POWER
I/O CONVEYOR BOARD
See Page 5
L+24V
COAXJ0508
M.CAM
CN8
CN4
CN6
POCL
+24V
LIGHT
L+24V
CN1
CN5
CN5 DVRI/F CN1
CN3
CN4SIDE
SUB COAX
MAIN
MAIN
SUB CX J0509
J0510
CN1
SUB COAX
CN1
SUB COAX
CN1
MAIN
CN1
MAIN
CN1
MAIN
CN1
MAIN
CN1
MAIN
CN1
MAIN
P073 P074P075 P076 P077 P078 P079 P080
DIGITAL MULTI CAMERA 2 ASSY(REAR)
MULTI CAM2 BRD.ASSY
MULTI CAM1 BRD.ASSY
J0049
M.LIGHT COAX. ASSY P072
MULTI CAM.SUB ASSY
M.LIGHT SUB CX. ASSYM.LIGHT MAIN ASSY
P092
P071
CAM3
J0507
CC.V4
7
MULTI CAMERA UNIT SEL.(OPTION)
YS12P

Confidential & Proprietary
PAGE
J0181
J0245
J0230
J0244
FRONT LCD (STANDARD)
FRONT OPERATION SWITCHES
A12
MOUSE
A10
KEYBOARD
J0254
FRONT OPERATION SWITCHES
FRONT LCD TOUCH PANEL(OPTION)
J0240
J0181
J0245
J0244
J0234
LCD 1
J0252 LCD1
LCD1
DC12V IN
VGA SERIAL
A12
MOUSE
A10
KEYBOARD
J0256
RS232C F
RS232C F
J0230 J0254
VGA F
LCD1
VGA
LCD 1
VGA F
VGA
KEY
MOUSE
CN18
See Page 4
I/O CONVEYOR -2-
CN18
See Page 4
I/O CONVEYOR -2-
EXT.PWR
VGA
KEY
MOUSE
SERIAL1
CONTROL BOX
See Page 2
EXT.PWR
CONTROL BOX
See Page 2
J0252J0234 LCD1
DC12V IN
FRONT OPERATION SWITCHES
J0181
LCD 1LCD 2
FRONT & REAR LCD TOUCH PANEL (OPTION)
KB R
MS R
J0237
J0239
J0253
J0255
J0257
KB1
MS1
J0254
J0252
J0256
J0236
J0238
CRT2
KB2
MS2
RS2
EX
CRT1
KB1
MS1
RS1
RS PC CRT PC KB/MS PC
SWITCHER BOARD ASSY
REAR OPERATION SWITCHES
EX
J0242
KB2
MS2
RS2 RS1 J0240
KB F
RS232C F
MS F
RS232C R
KEY
CRT PC
CRT2 CRT1
CN18
See Page 4
I/O CONVEYOR -2-
J0232
J0233
J0234,J0235
EXT.PWR
KEY
VGA
J0231
SERIAL1
CONTROL BOX
See Page 2
J0182
See Page 4
I/O CONVEYOR -2-
CN20
J0222
CN24
I/O CONVEYOR -3-
See Page 5
MOUSE
A12
MS F
LCD 1
FRONT & REAR LCD(OPTION)
A11
KEYBOARD
A13
MOUSE
MS2
KB2 KEYBOARD
A10
KB F
J0239
MS1
KB1 J0238
J0236J0237J0255
LCD 2
KB R
MS R
J0254
EX
FRONT OPERATION SWITCHESREAR OPERATION SWITCHES
MS2
RS2
EX
CRT1
KB1
MS1
RS1
SWITCHER BOARD ASSY
CRT2
KB2
RS PC CRT PC KB/MS PC
KEY
CRT2 CRT1
J0182
See Page 4
CN20
I/O CONVEYOR -2-
CRT PC
P31
P31
J0252J0253
J0222
J0181
CN18
See Page 4
I/O CONVEYOR -2-
J0232
J0233
VGA
KEY
I/O CONVEYOR -3-
See Page 5
CN24
EXT.PWR
J0234,J0235
LCD2
VGA
REAR SIDE
VGA R
DC12V IN
LCD1
VGA
FRONT SIDE
VGA F
DC12V IN
LCD1LCD2
REAR SIDE
KEYBOARD
A11
MOUSE
A13
LCD2
DC12V IN
SERIAL VGA
RS232C R
VGA R
LCD2
FRONT SIDE
A10
KEYBOARD
A12
MOUSE
LCD1
DC12V IN
VGA SERIAL
RS232C F
VGA F
LCD1
See Page 2
CONTROL BOX
CC.V4
8
OPERATION PANEL SEL.
YS12P

Confidential & Proprietary
PAGE
INTERFACE BOARD I/O B
I/O CONV.BOARD
See Page 5
(FEEDER POWER)
CN38
CN37
J0104
J0755
J0754
FDR PWR F2
FDR PWR F1
J0110
FDR DO2
FDR DI1
FDR DO1
FDR DO0 J0801
J0797
DIP SW(S1)
CN37
CN38
CN37 DO
J0771
CN38 DI
CN1
CN2
CN3
CN4
CN31
CN32
J1001
J1002
J1003
J1030
・・・
CN33 F1
CN40 F1
CN36 F1
OFF
ON
・Bulk cassette feeders
・Multi-stick feeders
・High-speed stick feeders
・High-speed stack stick feeders
・QFP recovery conveyor
・30 SS feeders
CN33
CN40
CN36
FAN A
N0108806
FAN A N
FAN B
N0108807
FAN B N
FDR DO2
FDR DI1
FDR DO1
FDR DO0
CN37
CN38
CN37 DO
CN38 DI
CN1
CN2
CN3
CN4
CN31
CN32
・・・
J0108
CN33 F2
CN36 F2 J0772
J0802
J0798
J1031
J1032
J1033
J1060
・Bulk cassette feeders
・Multi-stick feeders
・High-speed stick feeders
・High-speed stack stick feeders
・QFP recovery conveyor
・30 SS feeders
DIP SW(S1)
OFF
ON CN33
CN40
CN36
J0106
FAN A
FAN A N
N01088D6
FAN B
FAN B N
N01088D7
FDR CTRL BOARD ASSY P104FDR CTRL BOARD ASSY P103
FIX60 FRONT FEEDER
I/O B
CONTROL BOX
See Page 2
CC.V4
9
FIX60 FEEDER STRUCTURE
YS12P