YS12_P_KKD_j - 第14页
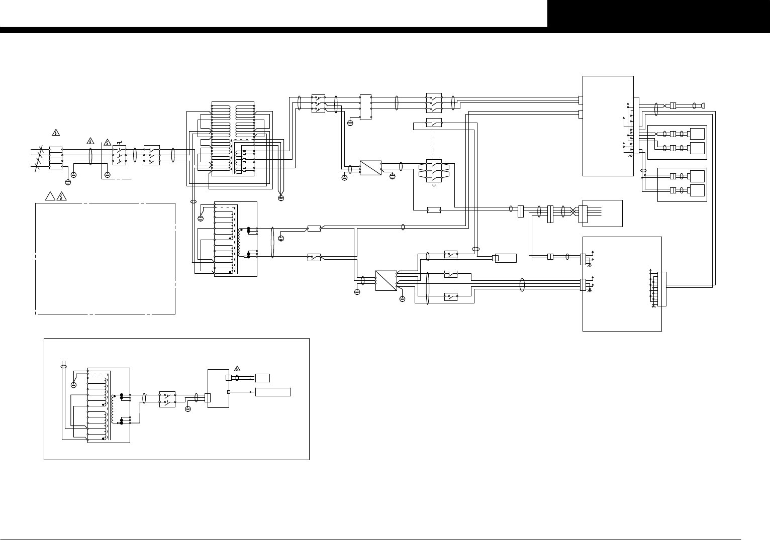
Confidential & P roprietary P A G E 200V 208V 220V 240V 380 V 400V 416V N W50 V50 U50 N W50 200V 208V 220V 240V 380 V 400V 416V N W50 N W50 V10 U10 V10 U10 V10 U10 V10 U10 V10 U10 V10 U10 V10 U10 N W50 N W50 N W50 R2…

Confidential & Proprietary
PAGE
TCN24R
TCN28R
CN34
See Page 4
REAR(Right side)
TERMINAL BOARD ASSY
I/O CONVEYOR BOARD ASSY
See Page 5
CN3
CN1
CN2 J0873
CN1 F J0872
ION F
FRONT SAFETY COVER
ION I/F BOARD ASSY P026
J0871
ION CN3F
J0876
ION CN3R
IONIZER A21
J0877
CC.V4
10
IONIZER ASSY(OPTION)
YS12P

Confidential & Proprietary
PAGE
200V 208V 220V 240V 380V 400V 416V
N
W50
V50
U50
N
W50
200V 208V 220V 240V 380V 400V 416V
N
W50
N
W50
V10
U10
V10
U10
V10
U10
V10
U10
V10
U10
V10
U10
V10
U10
N
W50
N
W50
N
W50
R2
R2
R2
R2
R2
R2
R2
S2
S2
S2
S2
S2
S2
S2
T2
T2
T2
T2
T2
T2
T2
TM11:The selection of POWER SOURCE 1.7KVA
100V
100V
0V
0V
100V
100V
0V
0V
100V
100V
0V
0V
100V
100V
0V
0V
100V
100V
0V
0V
100V
100V
0V
0V
100V
100V
0V
0V
240V
0V
190V
200V
208V
220V
240V
0V
190V
200V
208V
220V
0V
100V
240V
0V
190V
200V
208V
220V
240V
0V
190V
200V
208V
220V
0V
100V
240V
0V
190V
200V
208V
220V
240V
0V
190V
200V
208V
220V
0V
100V
240V
0V
190V
200V
208V
220V
240V
0V
190V
200V
208V
220V
0V
100V
240V
0V
190V
200V
208V
220V
240V
0V
190V
200V
208V
220V
0V
100V
240V
0V
190V
200V
208V
220V
240V
0V
190V
200V
208V
220V
0V
100V
240V
0V
190V
200V
208V
220V
240V
0V
190V
200V
208V
220V
0V
100V
R2
S2
R2
S2
R2
S2
R2
S2
R2
S2
R2
S2
R2
S2
240V
220V
208V
200V
190V
0V
240V
220V
208V
200V
190V
0V
240V
220V
208V
200V
190V
0V
240V
220V
208V
200V
190V
0V
240V
220V
208V
200V
190V
0V
240V
220V
208V
200V
190V
0V
230V
230V
230V
W
V
U
220V
220V
220V
240V
220V
208V
200V
190V
0V
240V
220V
208V
200V
190V
0V
240V
220V
208V
200V
190V
0V
240V
220V
208V
200V
190V
0V
240V
220V
208V
200V
190V
0V
240V
220V
208V
200V
190V
0V
230VW
V
U
240V
220V
208V
200V
190V
0V
240V
220V
208V
200V
190V
0V
240V
220V
208V
200V
190V
0V
240V
220V
208V
200V
190V
0V
240V
220V
208V
200V
190V
0V
240V
220V
208V
200V
190V
0V
230VW
V
U
240V
220V
208V
200V
190V
0V
240V
220V
208V
200V
190V
0V
240V
220V
208V
200V
190V
0V
240V
220V
208V
200V
190V
0V
240V
220V
208V
200V
190V
0V
240V
220V
208V
200V
190V
0V
230VW
V
U
240V
220V
208V
200V
190V
0V
240V
220V
208V
200V
190V
0V
240V
220V
208V
200V
190V
0V
240V
220V
208V
200V
190V
0V
240V
220V
208V
200V
190V
0V
240V
220V
208V
200V
190V
0V
230VW
V
U
240V
220V
208V
200V
190V
0V
240V
220V
208V
200V
190V
0V
240V
220V
208V
200V
190V
0V
240V
220V
208V
200V
190V
0V
240V
220V
208V
200V
190V
0V
240V
220V
208V
200V
190V
0V
230VW
V
U
V50
U50
230V
230V
220V
220V
220V
V50
U50
230V
230V
220V
220V
220V
V50
U50
230V
230V
220V
220V
220V
V50
U50
230V
230V
220V
220V
220V
V50
U50
230V
230V
220V
220V
220V
240V
220V
208V
200V
190V
0V
240V
220V
208V
200V
190V
0V
240V
220V
208V
200V
190V
0V
240V
220V
208V
200V
190V
0V
240V
220V
208V
200V
190V
0V
240V
220V
208V
200V
190V
0V
230VW
V
U
V50
U50
230V
230V
220V
220V
220V
TC11:The selection of POWER SOURCE 1.0KVA(STD)/1.5KVA(with UPS)
CC.V4
11
POWER TRANSFORMER
YS12P

Confidential & Proprietary
PAGE
See Page 12
TM11
KM11
J0004
W50 W51
J0005 J0006
W546/T35/L3W52
MAX660V/13A
J0007
CONTROL BOX A1
2
1
AC230V: DRIVE
MOTOR
AC230V
EXT.PWR
A1
See Page2
ACIN
QF21 10A
600W 27A
1
2
3
4
1
2
3
4
CN1
+24V
+24V2
I/O CONVEYOR BOARD ASSY P025
J0042H+24V
1
2
1
2
See Page3-5
3
4
1
2
3
4
1
2
+24VF3
+24VC1
CN43
I/O HEAD BOARD ASSY P041
See Page6
POW/EMG CN1
A1
B1
A2
B2
A3
B3B3
A3
B2
A2
B1
A1
+24V
GND+24V
+48V
GND+48V
11
66
J0044J0043
5 5
2
3
4
3
2
4
J0055
2
4
2
4
33
1 1
H+48V
A6
B6
A6
B6
A1
B1
A2
B2
A3
B3
A4
B4
A5
B5
A1
B1
A2
B2
A3
B3
A4
B4
A5
B5
+24VF5
CN27
J0234
J0235
11
22
11
22
LCD1
LCD2
LCD1
LCD2
J0252
J0253
AC100V
AC100V:CONTROL
1
2
3
BARCODE READER(OPTION)
1
2
1
2
J0235
A43
1
2
1
2
J0235
A43
REAR
FRONT
J0891
J0119BUZZER
1
2
1
2
J0028
HA1
BUZZER
B10
A10
B9
A9
B8
A8
B7
A7
B6
A6
B5
A5
B4
A4
B3
A3
B2
A2
B1+12V
+5V
+24V
POWER3
1.0KVA
0V24B
+24B
+24A
+24A
J0047
J0046
+24V
QF23 12A
(45℃10.5Amax)
+24A
P011
DRIVER
CONVEYOR
DCN1
1
22
1
QF25 4A
(45℃3.5Amax)
CONV+24V+24A
J0047
(45℃8.25Amax)
QF24 10A
220V
220V
220V
(3.3sq)
≧AWG12
High Voltage
*The charge mark is put on the place
that might be gotten an electric shock.
・Secondary side of UPS.
・Chemical capacity for motor power in
CONTROL BOX A1.
・On the front cover at CONTROL BOX A1.
・On the cover at the front right side.
・On the cover at the rear right side.
・On the cover at the rear center side.
・On the cover at the rear left side.
・On the left side of the base frame.
・On the right side of the base frame.
・Near the MAIN SW QS11.
・Between INCOMING SUPPLY TERMINAL BLOCKS XB11
and MAIN SW QS11.
・Lower of INCOMING SUPPLY TERMINAL BLOCKS XB11.
・Around J0001 harness.
Residual risk
when MAIN SW QS11 is OFF.
*
!
QS11
MAX690V/25A
See Page 14
EMERGENCY CIRCUIT
U11A
U11A
V10
V10
GS31 600W 7A
Peak 15.5A 10sec
XT21
MAX660V/22A
V10
U10B
V10B
U10B
V10B
J0021
XT31
0V48 0V48
MAX660V/22A
0V48
+48V+48A
KM12
MAX690V/6A
6/T3
2/T11/L1
3/L2
5/L3
4/T2
J0052
0V48
+48A
FG
N
L
U51
J0091FG
V51
-
+
FDR+24V+24B
KM11A
CONV+24V CONV+24E7473
U52
V52 4/T2
1/L1 2/T1
3/L2
U54
V54
NF11
MAX250V/10A
6
5
4
E E
1
2
3
W52
V52
U52
W51
V51
U51
J0078
U51
V51
U50
V50
GS21
J0092
0V24A
0V24A
FG
N
L
+
+
-
-
J0023
FG
V10
U11A
J0046
J0027
TC11
See Page 12
240V
0V
190V
200V
208V
220V
100V
0V
220V
208V
200V
190V
0V
240V
100V
100V
0V
0V
J0019
J0069
J0070
S2
R2
J0018
T2
R2
S2
1.7KVA
230V
230V
230V
N
0V
190V
200V
208V
220V
240V
0V
190V
200V
208V
220V
240V
0V
190V
200V
208V
220V
240V
0V
190V
200V
208V
220V
240V
0V
190V
200V
208V
220V
240V
0V
190V
200V
208V
220V
240V
U
V
W
J0075
J0076
J0077
J0017
J0016
J0020
J0015
J0014
J0013
J0012
J0011
J0010
W50
U50
V50
QF11 20A(x20)
MAX690V
NOTE:
Icu≧6KA(AC440V)
J0001
L3
L2
L1
L2
L3
T2
T1
T3
L1 T1
T2
T3 T1
S1
R1 L1
L2
L3 T3
T2
T1 R2
S2
T2
XB11
MAX750V/40A
L1
L2
L3
PE
J0001
BRACKET MAIN SWITCH
J0097
J0009
L3
L2
L1
J0003
U10B
V10B
100V
100V
0V
0V
240V
0V
190V
200V
208V
220V
0V
100V
V10B
U10B
J0021
QF61 15A
V10A
U10A
J0070
J0069
R2
S2
J0018
J0019
240V
0V
190V
200V
208V
220V
J0027
J0752
J0751
See Page 2
CONTROL BOX (EXT POWER)
XT21
V10
QF21
U10
J0753
TC11
At the UPS specification
UPS IN
UPS OUT
GB1
SIGNAL
UPS
1.5KVA
J0080
QF31 (4-6.3A)
set 5A
MONITOR POWER
CC.V4
12
POWER CIRCUIT
YS12P