P-0310-004(2_2) - 第114页
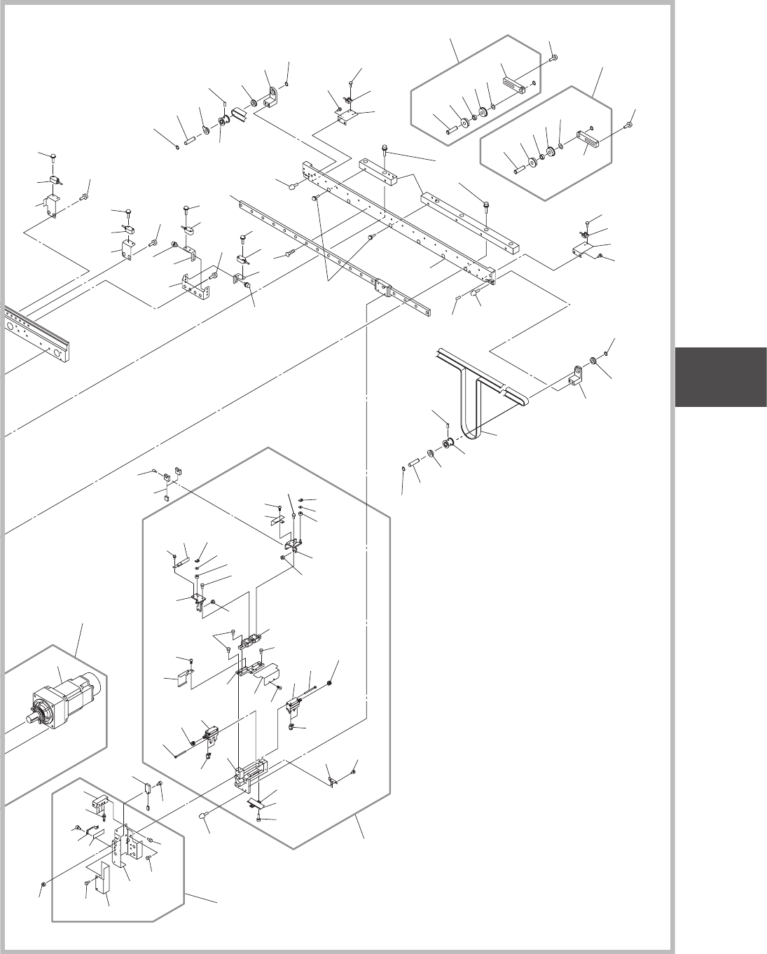
Fig. L1-A2 全体図2 P ARTS LA YOUT -1 1 104-004 420 402 405 415 0921000R 0921000S 0921004R 0921000U 0921000Q 208 325 320 317 316 315 316 315 325 319 319 321 317 307 331 391 329 335 391 393 335 307 330 381 377 360 381 377 360…

1104-004
Fig. L1
Fig. L1-A1
0921004C
09211513
118
124
133
132
134
153
120
122
141
136
143
106
110
112
143
136
155
143
136
156
151
121
132
134
153
154
142
157
152
123
133
132
134
155
136
143
116
102
115
108
150
113
114
111
14
15
16
71
71
65
62
61
68
69
70
14
15
16
66
21
52
63
64
63
18
15
14
55
51
54
22
53
68
69
70
5
19
A
DETAI L A
936
922
923
921
968
916
911
906
911
911
911
925
9A3
9B2
9B4
9B3
919
914
915
913
912
9B1
9A2
9A1
993
993
917
918
920
901
902
992
993
993
994
911
907
909
908
911
925
905
903
904
910
946
947
932
932
932
932
932
932
934
935
932
931
933
943
944
945
946
945
20
A
47
40
UNIT-11
Fig. L1
TRAVERSE J

Fig. L1-A2
全体図2
PARTS LAYOUT-1
1104-004
420
402
405
415
0921000R
0921000S
0921004R
0921000U
0921000Q
208
325
320
317
316
315
316
315
325
319
319
321
317
307
331
391
329
335
391
393
335
307
330
381
377
360
381
377
360
381
377
360
381
377
360
381
377
360
381
377
361
381
377
361
381
377
361
366
357
370
370
357
366
381
377
361
381
377
361
381
377
361
379
375
356
381
377
361
381
377
360
370
370
381
377
362
309
339
383
382
379
379
375
369
308
380
376
369
379
375
369
380
376
358
314
314
338
323
322
327
326
337
333
337
355
332
337
337
358
336
336
373
350
355
355
355
373
420
423
415
422
423
417
422
423
417
406
404
409
461
465
462
465
463
451
455
452
455
453
464
454
410
4 1 1
4 1 1
399
401
410
401
414
414
422
422
425
425
412
412
403
407
426
427
413
415
419
419
419
415
420
415
421
424
418
408
416
381
377
362
381
377
362
520
508
527
523
518
536
535
534
537
537
531
532
533
303
367
374
378
334
394
392
392
306
305
335
335
370
370
381
377
360
379
375
395
379
375
395
394
392
370
306
381
377
360
379
375
395
370
305
392
379
375
395
0921000T
363
372
365
365
377
381
345
351
349
349
353
353
482
481
481
483
483
439
364
374
378
440
441
442
442
441
440
435
431
432
433
437
434
371
304
354
Fig. L1
トラバースカート部
(JEDEC)
TRAVERSE CART SECTION(JEDEC)
UNIT-11
Fig. L1
TRAVERSE J

1104-004
Fig. L1
Fig. L1-A2
420
402
405
415
0921000R
0921000S
0921004R
0921000U
0921000Q
307
331
381
377
360
381
377
361
381
377
361
381
377
361
370
381
377
362
309
339
383
382
379
379
375
369
308
380
376
369
379
375
369
380
376
358
314
314
338
323
322
327
326
337
333
337
355
332
337
337
358
336
336
373
355
355
355
373
420
423
415
422
423
417
422
423
417
406
404
409
461
465
462
465
463
451
455
452
455
453
464
454
410
4 1 1
4 1 1
399
401
410
401
414
414
422
422
425
425
412
412
403
407
426
427
413
415
419
419
419
415
420
415
421
424
418
408
416
381
377
362
381
377
362
532
303
367
374
378
334
439
364
374
378
440
441
442
442
441
440
435
431
432
433
437
434
371
304
354
391
329
381
377
360
370
394
392
370
306
381
377
360
379
375
395
370
305
392
379
375
395
UNIT-11
Fig. L1
TRAVERSE J