P-0310-004(2_2) - 第143页
Key No. P AR T No. P AR T NAME Q’ty REMARKS NOTE 508 21 1AE303 COVER 1 1 1092100037-008 509 21 1G6364 BLOCK 1 1 1092100037-009 510 21 1G6365 BLOCK 1 1 1092100037-010 51 1 226J2598 MECH_P ARTS 2 2 1092100037-01 1 512 213A…

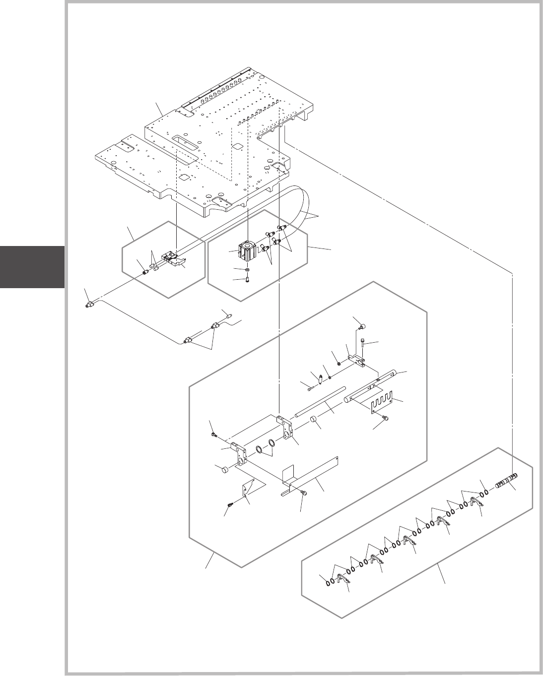
Fig. L1-6
ロアベース
Lower
Base
1104-004
527
523
518
536
535
534
520
537
537
531
508
532
533
542
528
524
519
541
543
544
545
546
547
0921000U
0921001N
515
522
526
529
513
521
525
517
526
B6910
Y6913
M01
B6914
510
514
511
514
511
514
509
514
514
522
526
516
522
526
512
See Fig. L1-3
Key No.208
See Fig. L1-7
Key No.616
See Fig. L1-7
Key No.601
See Fig. L1-7
Key No.602
See Fig. L1-8
Key No.731
Fig. L1
トラバースカート部
(JEDEC)
TRAVERSE CART SECTION(JEDEC)
UNIT-11
Fig. L1
TRAVERSE J

Key No. PART No. PART NAME Q’ty
REMARKS
NOTE
508 211AE303 COVER 1 1 1092100037-008
509 211G6364 BLOCK 1 1 1092100037-009
510 211G6365 BLOCK 1 1 1092100037-010
511 226J2598 MECH_PARTS 2 2 1092100037-011
512 213A1338 SHAFT 2 2 1092100037-012
513 221AA005 ROHS_HEX-SCT 2 2 M3L6 1092100037-013
514 221AA029 ROHS_HEX-SCT 10 10 M5L10 1092100037-014
515 221AA032 ROHS_HEX-SCT 4 4 M5L20 1092100037-015
516 221AA033 ROHS_HEX-SCT 4 4 M5L25 1092100037-016
517 221AA038 ROHS_HEX-SCT 2 2 1092100037-017
518 221AA047 ROHS_HEX-SCT 2 2 M6L35 1092100037-018
519 221AA058 ROHS_HEX-SCT 4 4 M8L30 1092100037-019
520 221DA212 MACHINE_SCREW 4 4 TRS M5L6 1092100037-020
521 221HA103 WASHER 2 2 FW3 1092100037-021
522 221HA105 WASHER 12 12 FW5 1092100037-022
523 221HA106 WASHER 2 2 FW6 1092100037-023
524 221HA107 WASHER 4 4 FW8 1092100037-024
525 221HA003 WASHER 2 2 SW3 1092100037-025
526 221HA005 WASHER 14 14 SW5 1092100037-026
527 221HA006 WASHER 2 2 SW6 1092100037-027
528 221HA007 WASHER 4 4 SW8 1092100037-028
529 222M1468 SPRING_COMP 10 10 1092100037-029
531 0921B103 BRACKET 1 1 209210000U-001
532 4M150277 MOTOR_AC-SERVO 1 1 209210000U-002
533 223Q0774 PULLEY_TIMING 1 1 209210000U-003
534 221AA045 ROHS_HEX-SCT 4 4 M6L25 209210000U-004
535 221HA106 WASHER 4 4 FW6 209210000U-005
536 221HA006 WASHER 4 4 SW6 209210000U-006
537 221CA007 SET_SCREW 2 2 SET M5L6 209210000U-007
541 0921B401 STAY 1 1 209210001N-001
542 216E1754 PIN_LOCATE 1 1 209210001N-002
543 0921B402 PIN_LOCATE 1 1 209210001N-003
544 221FA019 ROHS_NUT_HEX 1 1 M16 209210001N-004
545 221CA007 SET_SCREW 1 1 SET M5L6 209210001N-005
546 221HA111 WASHER 1 1 FW16 209210001N-006
547 221HA010 WASHER 1 1 SW16 209210001N-007
Fig. L1
1104-004
Fig. L1-6
SIGMA-G5SA
SIGMA-G5SB
SIGMA-G5SC
SIGMA-G5SD
UNIT-11
Fig. L1
TRAVERSE J

Fig. L1-7
クランプレバー2
Clamp Lever-2
1104-004
602
602
602
602
602
601
604
628
604
604
604
604
604
603
603
603
603
603
643
644
666
641
629
624
630
632
618
620
615
616
616
613
621
645
642
619
614
623
631
633
625
631
633
626
622
627
633
612
611
617
620
651
662
662
664
652
653
0921000X
0921000V
0921000W
09204101
See Fig. L1-3
Key No.208
Pallet Chuck
EL clamp
B6910
Y6913
B6914
Fig. L1
トラバースカート部
(JEDEC)
TRAVERSE CART SECTION(JEDEC)
UNIT-11
Fig. L1
TRAVERSE J