P-0310-004(2_2) - 第9页
CONTENTS Fig. I1 中異形ノズルストッカ部 MIDDLE SIZE ODD-SHAPED NOZZLE ST OCKER SECTION Fig. I1-A 全体図 P ARTS LA YOUT Fig. I1-1 ノズルストッカ交換部 Nozzle Stocker Changing Section Fig. I1-2 ノズルストッカ駆動部 Nozzle Stocker Driving Section Fig. I1-3 …

CONTENTS
Fig. I1
中異形ノズルストッカ部
MIDDLE SIZE ODD-SHAPED
NOZZLE STOCKER SECTION
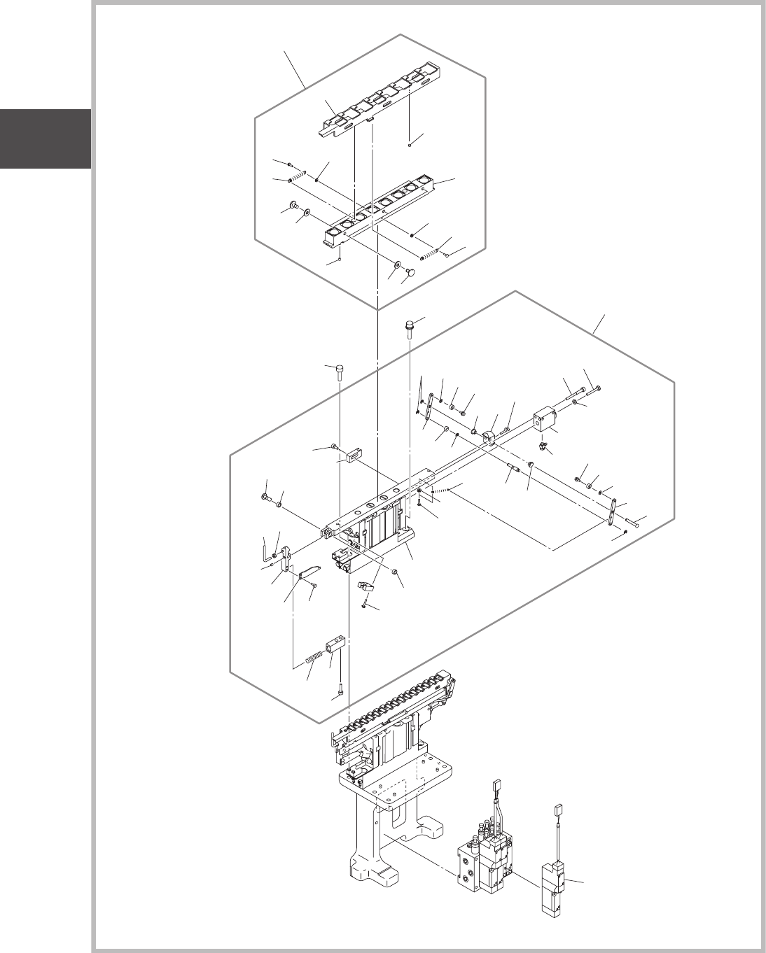
Fig. I1-A
全体図
PARTS LAYOUT
Fig. I1-1
ノズルストッカ交換部
Nozzle Stocker Changing Section
Fig. I1-2
ノズルストッカ駆動部
Nozzle Stocker Driving Section
Fig. I1-3
エア配管
Air Piping
1007-001
Fig. I1
UNIT-8
Fig. I1
STOCKER

011G0065
2
6
5
7
9
9
3
3
4
1
8
8
4
5
113
112
112
123
123
122
122
11
1
124
1
15
128
1
14
129
125
121
120
130
1
19
116
118
126
126
117
127
127
127
136
137
135
141
146
142
142
138
139
140
145
133
142
105
104
147
133
142
145
143
133
134
144
143
148
145
133
142
103
09198204
09198206
STOCKER UNIT
011G0065
STOCKER CHANGER
09198204
STOCKER DRIVER
P
09198207
AIR PIPING
PARTS
(Fig. I1-1 Key No. 1-9)
PARTS
(Fig. I1-3 Key No. 201)
PARTS
(Fig. I1-2 Key No. 103-105)
PARTS
(Fig. I1-2 Key No. 1
11-148)
Fig. I1-A
全体図
PARTS LAYOUT
1104-002
Fig. I1
中異形ノズルストッカ部
MIDDLE SIZE ODD-SHAPED NOZZLE SECTION
UNIT-8
Fig. I1
STOCKER