YG100R_KHW_j - 第26页
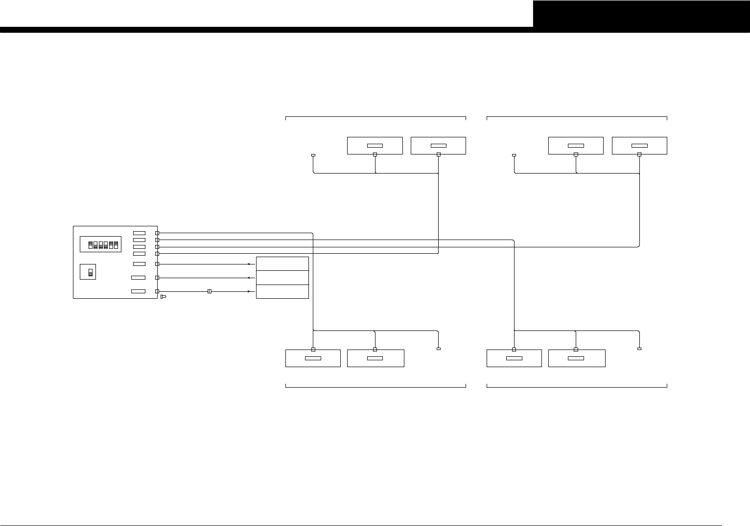
Confidential & P roprietary P A G E FEEDER FR ONT-1 FEEDER FRON T-2 FEEDER REA R-1 FEEDER RE AR-2 NOTE1 : When there is no CLi, it connects with CN7. FDR LED CN1 FDR LED BOARD A SSY FDR LED CN1 FDR LE D FDR LED BOARD…

Confidential & Proprietary
PAGE
FEEDER FRONT-1 FEEDER FRONT-2
FEEDER REAR-1FEEDER REAR-2
NOTE1 : When there is no CLi, it connects with CN7.
CN1
FDR LED
CN1
FDR LED
BOARD ASSY
FDR LED
CN1
FDR LED
CN1
FDR LED
FDR LED
BOARD ASSY
FDR LED
FDR LED
BOARD ASSY
CN1
FDR LED
FDR LED
BOARD ASSY
CN1
FDR2 CN1
R2
FDR2 CN1
R1
BOARD ASSY
FDR LED
BOARD ASSY
FDR LED
FDR1 CN1 FDR2 CN1 FDR3 CN1
F2
FDR LED
BOARD ASSY
FDR LED
BOARD ASSY
F1
FDR1 CN1 FDR2 CN1 FDR3 CN1
FDR LED
CN1
FDR LED
BOARD ASSY
FDR LED
CN1
FDR LED
CN1
FDR LED
FDR LED
BOARD ASSY
CN1
FDR LED
FDR LED
BOARD ASSY
CN1
FDR LED
FDR LED
BOARD ASSY
CN1
FDR1 CN1FDR3 CN1FDR1 CN1FDR3 CN1
J0840
P067P066P065
P069 P068
P064P063P062
P073 P072 P071 P070
KGS-M4576-0XX KGS-M4576-0XX KGS-M4576-0XX KGS-M4576-0XX KGS-M4576-0XX KGS-M4576-0XX
KGS-M4576-0XX KGS-M4576-0XX KGS-M4576-0XX KGS-M4576-0XX KGS-M4576-0XX KGS-M4576-0XX
I/O C
INDICTOR BOARD POWER
See Page 5
CONTROL BOX
See Page 2
CN50
I/O CONVEYOR BOARD
CLi READER CTRL BOARD
See Page 18-20
INDI CN7
INDI CN7
INDI CN5
INDI CN6
INDI CN4
INDI CN3
INDI CN2
INDI CN1
INDICATOR CTRL BOARD ASSY
3 5 6
ON
OFF
1 2
DIP SW(S1)
4
BANK1 CN1
BANK2 CN2
CN3
CN4
BANK3
BANK4
CN5DC24V
CN6CUnet1
CN7CUnet2
J0901
J0902
J0903
J0904
J0905
J0906
J0907
J0908 NOTE 1
P061KGS-M4574-0XX
I/O C I/OC CLI
ON
OFF
DIP SW(S2)
V1
22
24 FEEDER INDICATOR(OPTION)
YG100R

Confidential & Proprietary
PAGE
FEEDER FRONT-1 FEEDER FRONT-2
FEEDER REAR-1FEEDER REAR-2
NOTE1 : When there is no CLi, it connects with CN7.
FDR LED
CN1
FDR LED
BOARD ASSY
FDR LED
CN1
FDR LED
FDR LED
BOARD ASSY
CN1
FDR LED
FDR LED
BOARD ASSY
CN1
FDR2 CN1
R2
FDR2 CN1
R1
BOARD ASSY
FDR LED
FDR1 CN1 FDR2 CN1 FDR3 CN1
F2
FDR LED
BOARD ASSY
F1
FDR1 CN1 FDR2 CN1 FDR3 CN1
FDR LED
CN1
FDR LED
BOARD ASSY
FDR LED
CN1
FDR LED
FDR LED
BOARD ASSY
CN1
FDR LED
FDR LED
BOARD ASSY
CN1
FDR1 CN1FDR3 CN1FDR1 CN1FDR3 CN1
J0840
P072 P071
P066P065
P069 P068
P063P062KGS-M4576-1XX KGS-M4576-1XX KGS-M4576-1XX KGS-M4576-1XX
KGS-M4576-1XX KGS-M4576-1XX KGS-M4576-1XX KGS-M4576-1XX
I/O C
INDICTOR BOARD POWER
See Page 5
CONTROL BOX
See Page 2
CN50
I/O CONVEYOR BOARD
CLi READER CTRL BOARD
See Page 18-20
INDI CN7
INDI CN7
INDI CN5
INDI CN6
INDI CN4
INDI CN3
INDI CN2
INDI CN1
INDICATOR CTRL BOARD ASSY
3 5 6
ON
OFF
1 2
DIP SW(S1)
4
BANK1 CN1
BANK2 CN2
CN3
CN4
BANK3
BANK4
CN5DC24V
CN6CUnet1
CN7CUnet2
J0901
J0902
J0903
J0904
J0905
J0906
J0907
J0908 NOTE 1
P061KGS-M4574-0XX
I/O C I/OC CLI
ON
OFF
DIP SW(S2)
V1
23
20 FEEDER INDICATOR(OPTION)
YG100R

Confidential & Proprietary
PAGE
FRONT SAFETY COVER
REAR SAFETY COVER
FRONT IONIZER
A22
A21
ION R
ION R
ION R
ICN3 ICN2
C+24V Maintenance Fluorescent Light(OPTION)
I/O CONV.BOARD
See Page 5
IONIZER
I/O CONVEYOR BOARD ASSY
CN15
CN48
CN1
CN2CN3
ION1
ION2I/O CONV
J0873
J0876
J0875
J0874
J0879
J0877
J0871
J0883
J0185
See Page 3
INTERFACE PANEL
J0878
IONIZER
REAR IONIZER
J0872
ICN2
ION I/F BOARD ASSY
P026
KGS-M4668-0XX
V1
24
IONIZER(OPTION)
YG100R