00196439-0202_MA_Option_Durchtransport_HF-Serie_X-Serie_D3 - 第32页
Assembly instructions Pass-through transpo rt for SIPLACE HF-series / X-series / D3 04/2010 Edition 32 2.5.3 X4i all serial numbers st arting with E ( e.g. E-01) 2 Fig. 2.5 - 3 Main distribution board (item no.: 03059489…

Assembly instructions Pass-through transport for SIPLACE HF-series / X-series / D3
04/2010 Edition
31
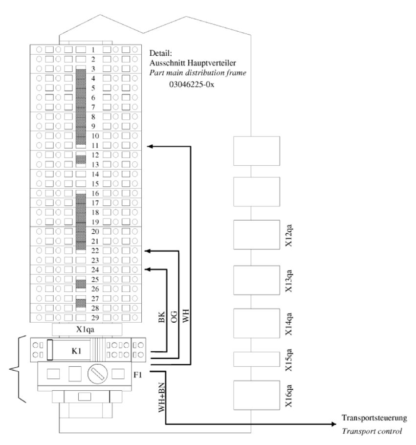
2.5.2 X-series from serial number B-326
X4i all serial numbers starting with D (e.g. D-01)
D3
2
Fig. 2.5 - 2 Main distribution board (item no.: 03046225-xx)

Assembly instructions Pass-through transport for SIPLACE HF-series / X-series / D3
04/2010 Edition
32
2.5.3 X4i all serial numbers starting with E (e.g. E-01)
2
Fig. 2.5 - 3 Main distribution board (item no.: 03059489-xx)
2
2