SM482_TRM(Ver3.8_CS14.24)_2EE66 - 第135页
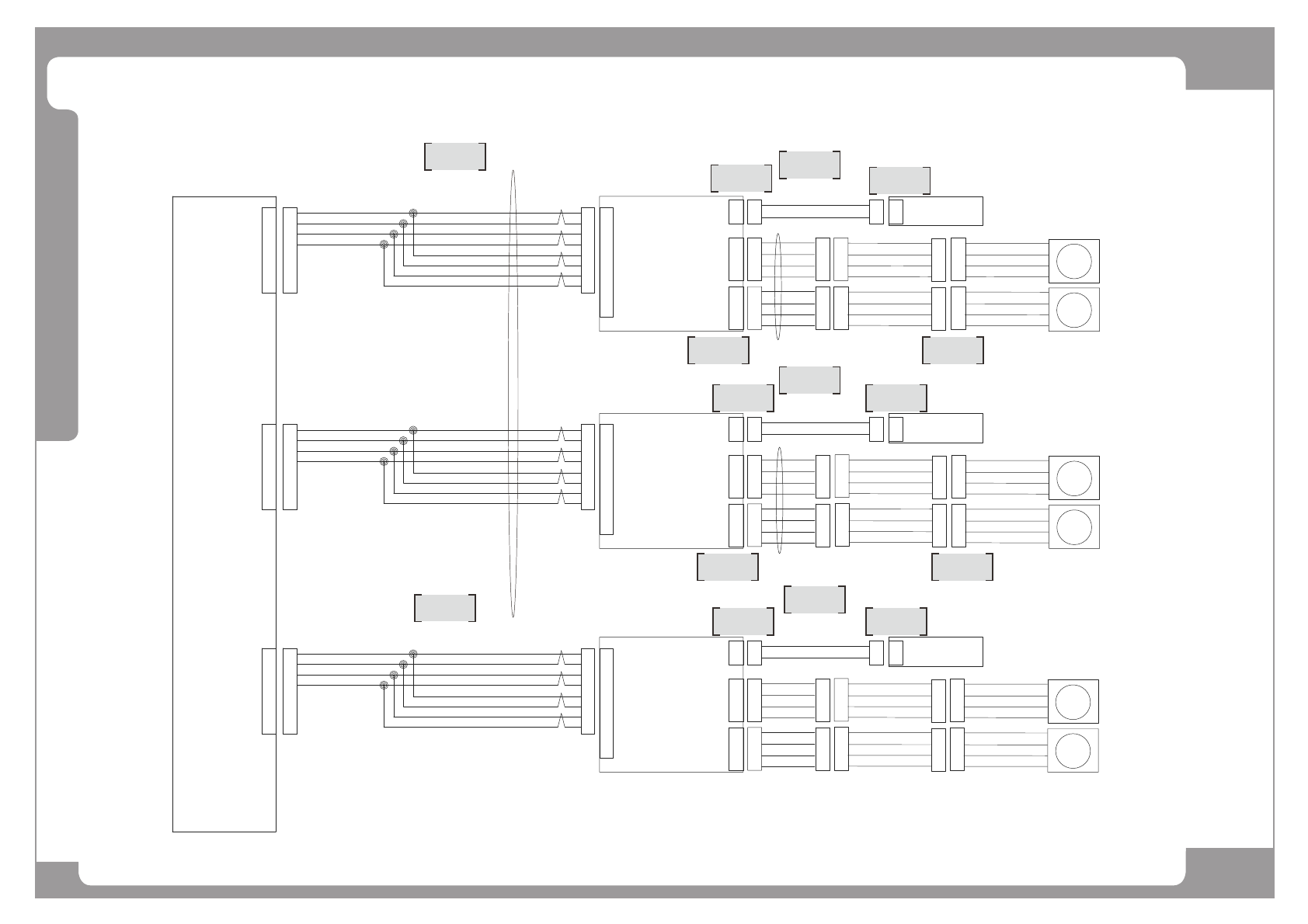
Page SAMSUNG TECHWIN 131 SM482(L) Axio B/D#1 Slave(8/9) NO. P ART NO. P ART NAME Q'TY Old No. Supply Supply L T Reference 1 AM03-006913A CABLE ASSY -Z56 _DRV_COMD_AXIO 1 SM48_ VM007-3 2 AM03-012640 A Z5_MOT OR_ASSY …

Page
SAMSUNG TECHWIN
130
SM482(L)
Axio B/D#1 Slave(8/9)
AXIO BD #1
BOARD
27
17
01
03
07
09
19
21
23
22
24
29
06
02
04
08
10
14
16
27
17
01
03
07
09
19
21
23
22
24
29
06
02
04
08
10
14
16
27
17
01
03
07
09
19
21
23
22
24
29
06
02
04
08
10
14
16
27
17
01
03
07
09
19
21
23
22
24
29
06
02
04
08
10
14
16
27
17
01
03
07
09
19
21
23
22
24
29
06
02
04
08
10
14
16
21
33
23
24
25
26
34
35
36
37
38
40
22
27
28
29
30
31
32
Z56 DRIVER(AMP)
01
02
03
04
02
03
04
05
06
01
01
02
03
04
02
03
04
05
06
01
CN23
CN24
27
17
01
03
07
09
19
21
23
22
24
29
06
02
04
08
10
14
16
21
33
23
24
25
26
34
35
36
37
38
40
22
27
28
29
30
31
32
Z5-PWR
Z5-ENC
Z6-ENC
01
02
CN5
01
02
01
02
CN6
01
02
SM48_VM007-3
FL-12,13
CN10
Z5 MOTOR
7
6
11
1
5
E
SD
W
V
U
SM41_MD030
5VG
ENC_SHIELD
+5V
SD/
13
10
3
15
7
6
11
1
5
13
10
3
15
01
02
03
04
02
03
04
05
06
01
01
02
03
04
02
03
04
05
06
01
Z6 MOTOR
7
6
11
1
5
E
SD
W
V
U
5VG
ENC_SHIELD
+5V
SD/
13
10
3
15
7
6
11
1
5
13
10
3
15
Z6-PWR
SM41_MD031
01
02
Z34 DRIVER
CN6
SM48_PW027
24V
24G
01
02
DC P.S #2
Z12 DRIVER
CN5
24V
24G
1 2
3
4

Page
SAMSUNG TECHWIN
131
SM482(L)
Axio B/D#1 Slave(8/9)
NO. PART NO. PART NAME Q'TY Old No. Supply Supply LT Reference
1 AM03-006913A CABLE ASSY-Z56_DRV_COMD_AXIO 1 SM48_VM007-3
2 AM03-012640A Z5_MOTOR_ASSY 1 J90831394B /AM03-010676B SM41_MD030
3 AM03-012641A Z6_MOTOR_ASSY 1 J90831395B /AM03-010677B SM41_MD031
4 AM03-006896A CABLE ASSY-Z_DRV_PW 1 SM48_PW027

Page
SAMSUNG TECHWIN
132
SM482(L)
Axio B/D#1 Slave(9/9)
4
2
3
1
B/
B
A/
A
4
2
3
1
B/
B
A/
A
4
2
3
1
4
2
3
1
B/
B
A/
A
4
2
3
1
B/
B
A/
A
4
2
3
1
2
1
2
1
2
1
4
2
3
1
4
2
3
1
2
1
CN1
CN2
DC POWER
#1 B/D
24G
24V
CB1 STEP MOTOR
SM48_MD013
CB2 STEP MOTOR
SM48_MD014
CN2
CN3
CB12 STEP DRIVER
1
2
3
6
4
8
9
7
CN4
1
2
3
6
4
8
9
7
1POUT+
1POUT-
1PDIR-
2POUT+
2PDIR+
2PDIR-
2POUT-
1PDIR+
10
5
1
3
7
9
30
4
2
3
1
B/
B
A/
A
4
2
3
1
B/
B
A/
A
4
2
3
1
4
2
3
1
B/
B
A/
A
4
2
3
1
B/
B
A/
A
4
2
3
1
2
1
2
1
2
1
4
2
3
1
4
2
3
1
2
1
CN1
CN3
DC POWER
#1 B/D
24G
24V
WB1 STEP MOTOR
SM48_MD017
WB2 STEP MOTOR
SM48_MD018
CN2
CN3
WB12 STEP DRIVER
1
2
3
6
4
9
8
7
CN4
1
2
3
6
4
9
8
7
10
5
CN1
AXIS SLAVE
B/D
4
2
3
1
B/
B
A/
A
4
2
3
1
B/
B
A/
A
4
2
3
1
4
2
3
1
B/
B
A/
A
4
2
3
1
B/
B
A/
A
4
2
3
1
2
1
2
1
2
1
4
2
3
1
4
2
3
1
2
1
CN1
CN4
DC POWER
#1 B/D
24G
24V
CB3 STEP MOTOR
SM41_MD015
CB4 STEP MOTOR
SM41_MD016
CN2
CN3
CB34 STEP DRIVER
1
2
3
6
4
8
9
7
CN4
1
2
3
6
4
8
9
7
10
5
CN2
CN3
SM421_MD108
SM41_SC012
SM41_SC012
SM41_SC012
4
2
3
1
4
2
3
1
4
2
3
1
4
2
3
1
4
2
3
1
4
2
3
1
4
2
3
1
4
2
3
1
4
2
3
1
4
2
3
1
4
2
3
1
4
2
3
1
SM421_MD108-1
SM421_MD208
SM421_MD208-1
SM421_MD110
SM421_MD110-1
SM421_MD210
SM421_MD210-1
SM421_MD109
SM421_MD109-1
1
3
7
9
30
1POUT+
1POUT-
1PDIR-
2POUT+
2PDIR+
2PDIR-
2POUT-
1PDIR+
1
3
7
9
30
1
3
7
9
30
1POUT+
1POUT-
1PDIR-
2POUT+
2PDIR+
2PDIR-
2POUT-
1PDIR+
1
3
7
9
30
1
3
7
9
30
SM48_VM008
SM48_VM009
1
2
3
4
6 7
10 11
5
3
8 9
12 13
3