SM482_TRM(Ver3.8_CS14.24)_2EE66 - 第157页
Page SAMSUNG TECHWIN 153 SM482(L) Fix ILL B/D NO. P ART NO. P ART NAME Q'TY Old No. Supply Supply L T Reference 1 AM03-006923 A CABLE ASSY -FIX_ILL_POWER 1 SM48_SC008 2 AM03-006874A CABLE ASS Y -AXIS1_FIX_IL L_CAN 1…

Page
SAMSUNG TECHWIN
152
SM482(L)
Fix ILL B/D
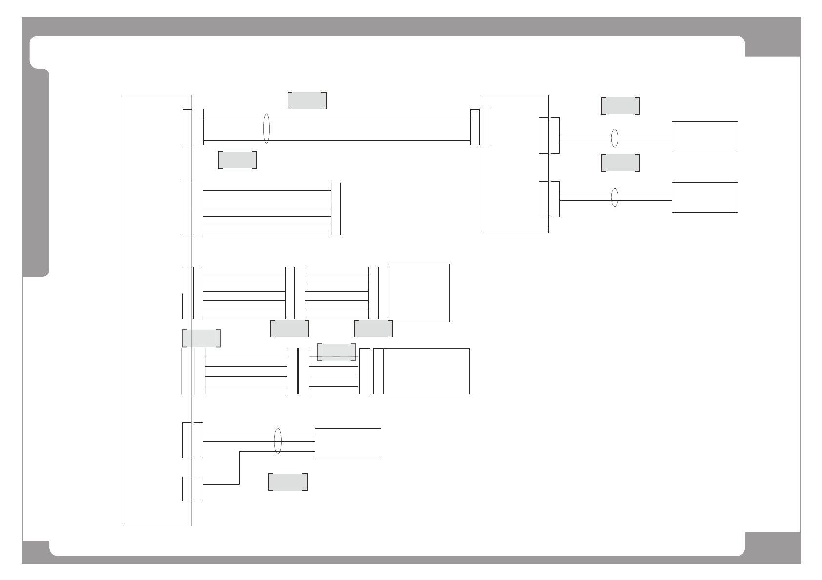
FIX ILL
BOARD
/IO_RESET
+24G
+12G
+12V
CAN_H
CAN_L
CAN_H
CAN_L
/IO_RESET
+24G
+12G
+12V
6P
J2P
J2S
6P
CN2P
CN2S
3
4
5
6
2
1
3
2
1
CAN_H
CAN_L
/IO_RESET
+24G
+12G
+12V
4
5
6
SM48_CA102
SM48_CA00102-1
SM48_CA001
AXIS IO#1
CN3
REAR
A3
B1
B2
B3
A2
A1
A3
B1
B2
B3
A2
A1
A3
B1
B2
B3
A2
A1
CN3
A3
B1
B2
B3
A2
A1
A3
B1
B2
B3
A2
A1
3
4
5
6
2
1
3
2
1
4
5
6
FEEDER IO B/D
B1
B2
A1
A2
B1
B2
A1
A2
+24V
+24V
24G
24G
CN1S
1
2
3
4
SAFETY CONTROL B/D
CN29
CN1P
4P
SM48_SC008
A1
B1
A2
B2
A3
A4
B4
A5
B3
CN19
A1
B1
A2
B2
A3
A4
B4
A5
B3
A6 A6
B5 B5
12P
1
4
3
2
5
8
7
6
10
9
11
12
B6 B6
+24V
FIX1 INNER
FIX1 OUTER
FIX1 SIDE
+24V
FIX2 INNER
FIX2 OUTER
FIX2 SIDE
+24V
+24V
+24V
+24V
1
6
3
2
5
4
1
6
3
2
5
4
+24V
FIX1 INNER
FIX1 OUTER
FIX1 SIDE
+24V
+24V
+24V
FIX2 INNER
FIX2 OUTER
FIX2 SIDE
+24V
+24V
FIX1- JP1
FIX2-JP1
SM48_VI102-1
SM48_VI102-1
1
2
3 4
5 5

Page
SAMSUNG TECHWIN
153
SM482(L)
Fix ILL B/D
NO. PART NO. PART NAME Q'TY Old No. Supply Supply LT Reference
1 AM03-006923A CABLE ASSY-FIX_ILL_POWER 1 SM48_SC008
2 AM03-006874A CABLE ASSY-AXIS1_FIX_ILL_CAN 1 SM48_CA001
3 AM03-006875A CABLE ASSY-FIX_ILL_RFD_CAN-EXT 1 SM48_CA00102-1
4 AM03-006876A CABLE ASSY-FIX_ILL_RFD_CAN 1 SM48_CA102
5 AM03-006994A CABLE ASSY-FIX_ILL_IF_EXT 1 SM48_VI102-1

Page
SAMSUNG TECHWIN
154
SM482(L)
Front Feeder IF B/D(1/2)
CN11P
34P
FRONT FEEDER I/F
BOARD
FRONT FEEDER
INPUT EXT B/D
CAN_H
CAN_L
/IO_RESET
+24G
+12G
+12V
4
5
6
4
5
6
4P
CN4P
6P
CN2P
3
3
CN2S
1
2
1
2
HEAD CAN
FL001-#19
11
34
~
34
~
CN11S
11
34
~
34
~
CN1PCN11S
34P
SM41_FD005
60 60
1
60P
~
CN3P
1
~
CN3S
11
60
60P
~
60
~
CN2P
CN2S
FEEDER #30~#58
RIGHT B/D
FRONT FEEDER BASE
SM48_FD007
FEEDER #1~#29
FRONT FEEDER BASE
LEFT B/D
SM_FD006
FEEDER INPUT(#1~#58)
FEEDER INPUT(#59~#116)
SM48_CA105
3
4
5
6
2
1
FRONT FEEDER BASE
RIGHT B/D
FEEDER #30~#58
SM_FD004
~
~
12 12
CN8P
12P
1
CN12S
1
11
60
60P
~
60
~
CN6P
CN6S
CAN_H
CAN_L
/IO_RESET
+24G
+12G
+12V
4
5
6
4
5
6
6P
CN3P
3
3
CN3S
1
2
1
2
4
5
6
3
2
1
SM48_CA104-1
4
5
6
3
2
1
4
5
6
3
2
1
4
5
6
3
2
1
SM48_CA104
FFD-CAN
CV-CN2
CONVEYOR IF BD
22
44
33
1 1
FRONT FEEDER I/F B/D
24G
24G
+24V
+24V
SM48_FD101-1
(DOCKING CART)
4
4
FFD-CN21
2
3
1
2
3
1
FFD-PW
SM48_FD101
2
4
3
1
2
4
3
1
1
2
3
7
4
6
6
5
8
9