SM482_TRM(Ver3.8_CS14.24)_2EE66 - 第178页
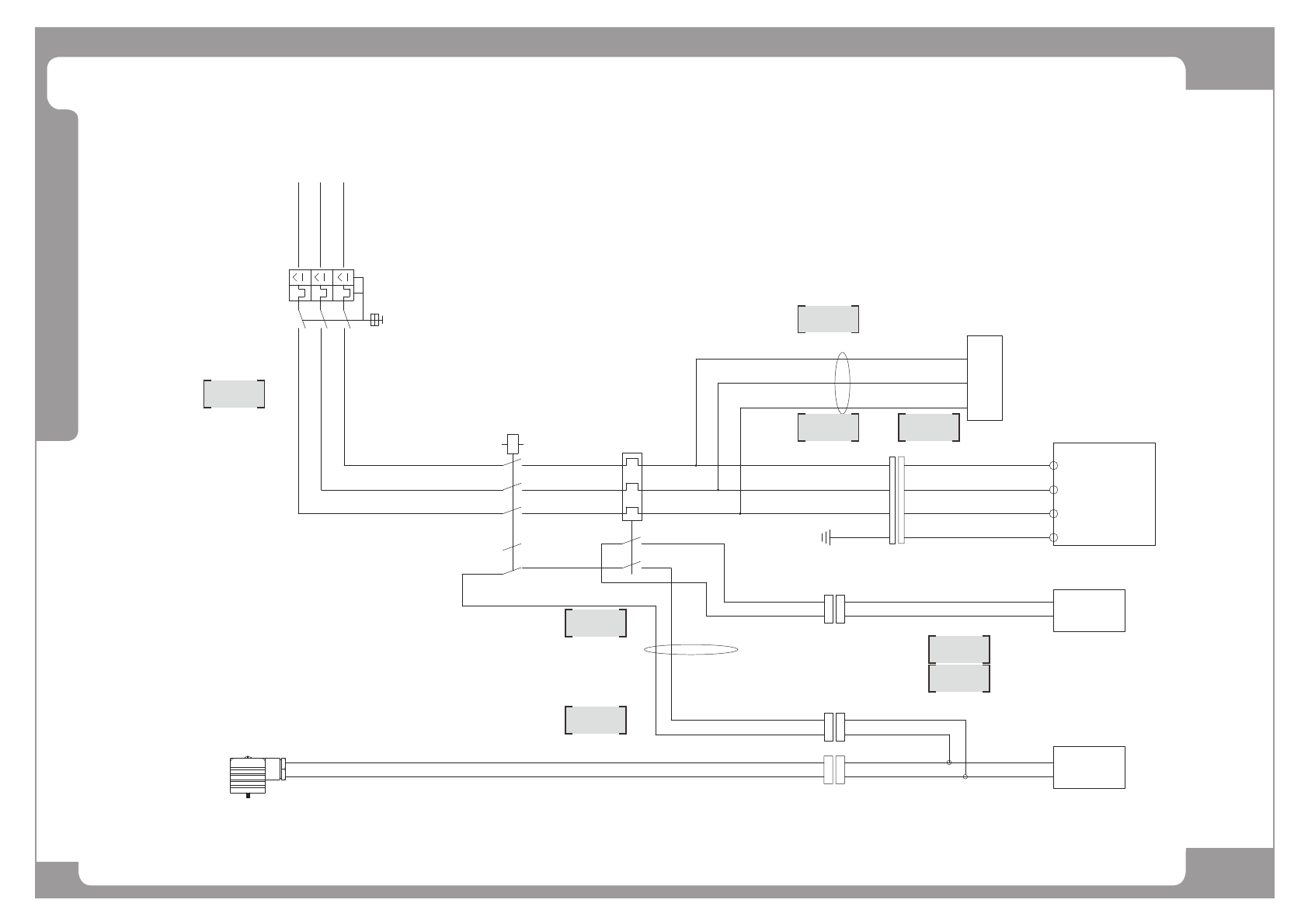
Page SAMSUNG TECHWIN 174 SM482(L) Power Block Diagram(7/8) 3 5 U V W PE 1 3 +24V HD MAIN AIR V ACUUM AIR SOL CONNECT OR V ACUUM PUMP ALARM GND V ACUUM PUMP ALARM GND +24V V ACUUM PUMP PWR PE3 -MC2 (TH-N12) V ACUUM PUMP S…

Page
SAMSUNG TECHWIN
173
SM482(L)
Power Block Diagram(6/8)
NO. PART NO. PART NAME Q'TY Old No. Supply Supply LT Reference
1 AM03-006873A CABLE ASSY-CP2_TB1-MC1 1 SM48_PW008
2 AM03-006958A CABLE ASSY-MC1_TB1 1 SM48_PW009
3 AM03-006959A CABLE ASSY-SW_WD_SERVO_POWER 1 SM48_PW018
4 AM03-006960A CABLE ASSY-X_Y2_SERVO_POWER 1 SM48-PW019
5 AM03-006961A CABLE ASSY-Y1_SERVO_POWER 1 SM48_PW020

Page
SAMSUNG TECHWIN
174
SM482(L)
Power Block Diagram(7/8)
3
5
U
V
W
PE
1
3
+24V
HD MAIN AIR
VACUUM AIR SOL CONNECTOR
VACUUM PUMP ALARM
GND
VACUUM PUMP ALARM
GND
+24V
VACUUM PUMP PWR
PE3
-MC2
(TH-N12)
VACUUM
PUMP
SK
SM48_PW040
SM471-PW041
SM471_PW42-1
3P-C16
-CP2
(23880)
SM471_PW42
CV-CN12
SM471_PW146-1
SM471_PW146
CV-CN15
SM471_PW147-1
SM471_PW147
1
3
5
2
4
6
2
4
6
97
95
98
96
13
A1
14
A2
135
246
1
2
4
5 6
8
7
3

Page
SAMSUNG TECHWIN
175
SM482(L)
Power Block Diagram(7/8)
NO. PART NO. PART NAME Q'TY Old No. Supply Supply LT Reference
1 AM03-014909A CABLE ASSY-MC_INPUT_220V 1 AM03-006962A SM48_PW040
2 AM03-014907A CABLE ASSY-PUMP_PWR_ALARM-EXT 1 AM03-005701A SM471_PW147-1
3 AM03-005698A CABLE ASSY-VACUUM_PWR 1 SM471_PW146
4 AM03-014851A CABLE ASSY-SK 1 AM03-005510A SM471-PW041
5 AM03-014906A CABLE ASSY-VACUUM PUMP PWR EXT 1 AM03-005767A SM471_PW42-1
6 AM03-014905A CABLE ASSY-VACUUM_PUMP_220V 1 AM03-005511A/ AM03-005511B SM471_PW42
7 AM03-006964A CABLE ASSY-PUMP_PWR_ALARM 1 SM471_PW147
8 AM03-005699A CABLE ASSY-VACUUM_EJECTOR_PWR 1 SM471_PW146-1