P-309-002e - 第107页
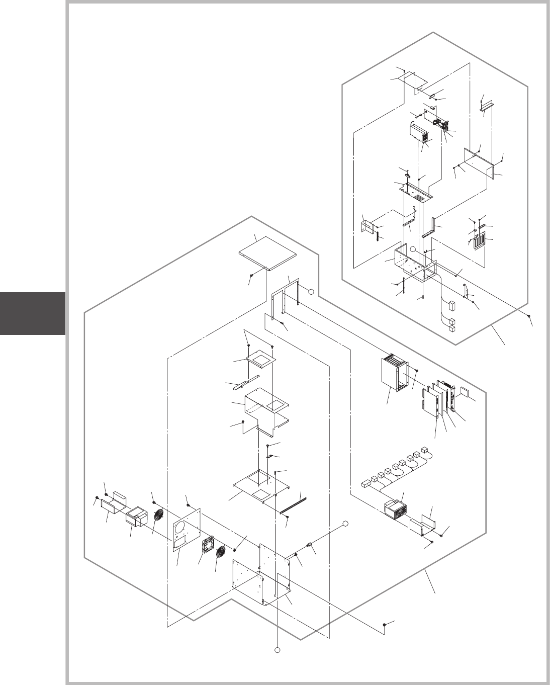
CONTENTS Fig. D2 CPU ボックス部 CPU BOX SECTION Fig. D2-A 全体図 P ARTS LA YOUT Fig. D2-1 CPU 2 ボックス CPU 2 Box Fig. D2-2 CPU 1 ボックス CPU 1 Box 0912-002 Fig. D2 UNIT -3 Fig. D2 CPU

MEMO

CONTENTS
Fig. D2 CPU
ボックス部
CPU BOX SECTION
Fig. D2-A
全体図
PARTS LAYOUT
Fig. D2-1
CPU 2
ボックス
CPU 2 Box
Fig. D2-2
CPU 1
ボックス
CPU 1 Box
0912-002
Fig. D2
UNIT-3
Fig. D2
CPU

68
69
56
62
80
67
71
65
63
70
51
66
70
64
61
72
52
54
58
55
53
60
60
59
73-78
53
80
80
80
82
81
81
80
82
80
80
83
84
85
21
22
23
86
84
85
80
80
80
P1
P8
AUX
P6
P7
P2
P3
P4
P5
A
C
B
0914 1 500
0914 1 300
57
24
P1
P6
P7
A
120
105
129
108
107
101
106
104
1111
151
121
151
118
122
123
116
125
1
10
112
112
127
128
1
15
102
1
13
103
1
14
117
152
155
155
155
155
155
126
155
155
153
156
156
154
0914 1 400
0914 1 E00
FRMAE(L) ELEC
0914 1 300
BA ASSY
0914 1 400
CPU1 ASSY
PARTS(Fig. D2-2 Key No.101-156)
PARTS(Fig. D2-1 Key No.51-86)
PARTS(Fig. D2-1 Key No.21-24)
0914 1 500
CPU2
ASSY
B
24
C
UNIT I/O ASSY
0914 1 A0D
UNIT(Fig.D3-1 - 12)
UNIT(Fig. D3-4)
Fig. D2-A
全体図
PARTS LAYOUT
0912-002
Fig. D2 CPU
ボックス部
CPU BOX SECTION
UNIT-3
Fig. D2
CPU