KY8030-2XDL(2P) Part List - 第152页
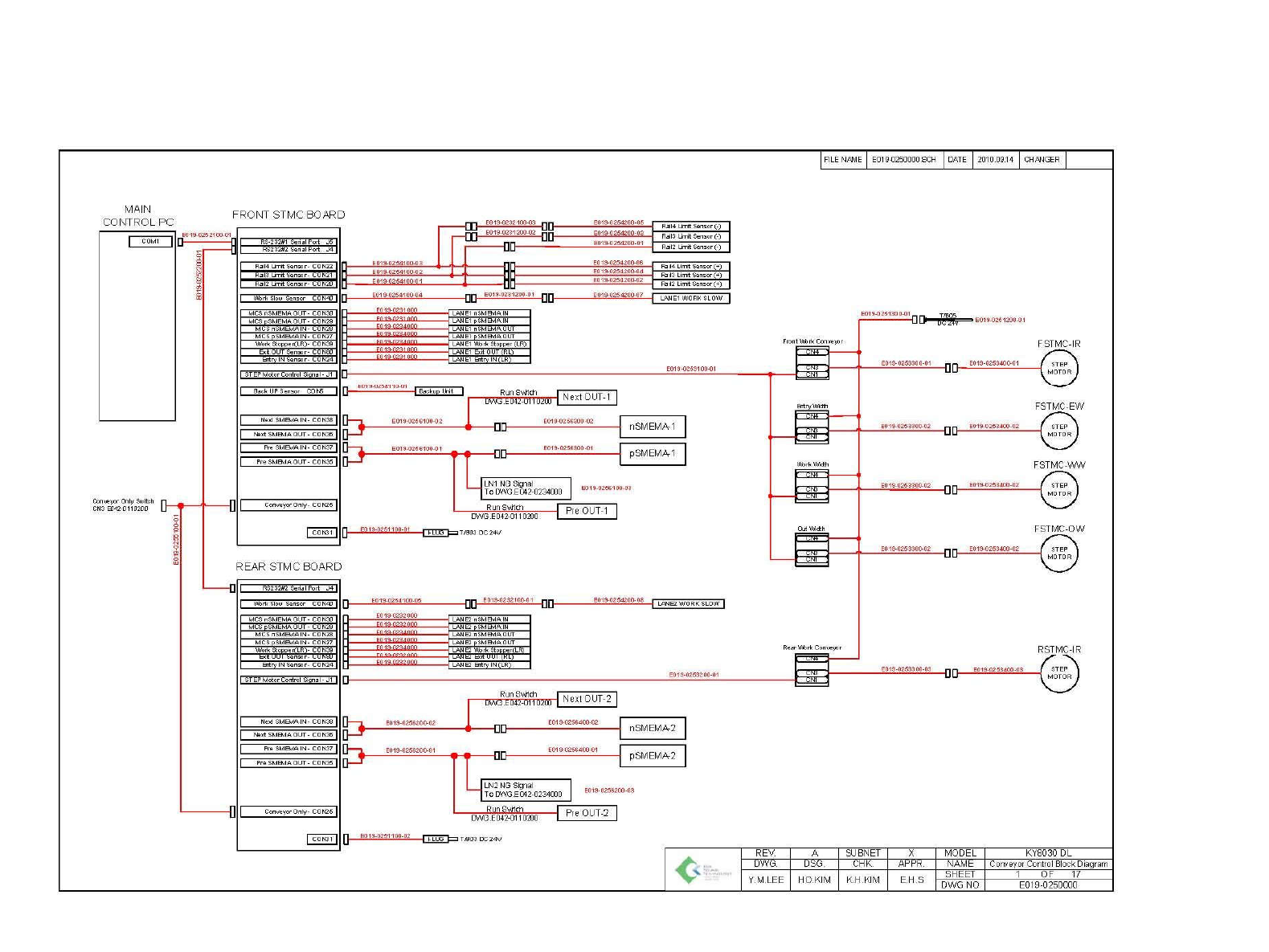
5. 1. CONVE YOR C ONTRO L BL OCK DIAGRA M 18

Memo
17

5. 1. CONVEYOR CONTROL BLOCK DIAGRAM
18

No. Item Code No. Specification Description Type Q’TY Remark
1 501015-000005 STMC I/F Board(V5.3) Step Motor Control Board Electric 2 STMC BOARD
2 554011-000003 PM-K44 PHOTO SENSOR Electric 6 Limit Sensor
3 554011-000009 E3S-LS3NW PHOTO SENSOR Electric 2 Work Slow Sensor
4 555017-000004 MDU2U3PDA R STEP Motor Driver Electric 5 STEP Driver
5 555014-000003 4S56Q-02554S STEPPING MOTOR Electric 5 STEP MOTOR
6 E019-0251100 STMC Board 24V Power Cable Cable 1
7 E019-0251200 STEP Driver Power Cable 1 Cable 1
8 E019-0251300 STEP Driver Power Cable 2 Cable 1
9 E019-0252100 PC/STMC Serial Cable Cable 1
10 E019-0252200 FSTMC/RSTMC Can Cable Cable 1
11 E019-0253100
FSTMC STEP Driver Command Cable
Cable 1
12 E019-0253200
FSTMC STEP Driver Command Cable
Cable 1
13 E019-0253300
STEP Motor Power Cable
Cable 1
14 E019-0253400 STEP Motor Power Connector Cable 1
15 E019-0254100 Home/Limit Sensor Cable Cable 1
16 E019-0254110 Backup Unit Sensor Cable Cable 1
17 E019-0254200
Home/Limit Sensor Connector
Cable 1
18 E019-0255100
STMC Conveyor Only Signal Cable
Cable 1
19 E019-0256100 LANE1 SMEMA Cable Cable 1
20 E019-0256200 LANE2 SMEMA Cable Cable 1
5. 2. CONVEYOR CONTROL PART LIST
19