KY8030-2XDL(2P) Part List - 第230页
FILE NAME E 0 19-0250000.SCH DA TE 2010.09.14 CHANGER A pSMEMA -2 pSMEMA-2 2 0 6044-1 (Mo lex)5557-10 UL, 2 464,#22*2P,S HIELD 4500 1 01 B nSMEMA -2 nSMEMA-2 2 0 6044-1 (Mo lex)5557-10 UL, 2 464,#22*2P,S HIELD 4500 1 02 …

FILE NAME E019-0250000.SCH DATE 2010.09.14 CHANGER
A pSMEMA-1pSMEMA-1 206044-1(Molex)5557-10 UL,2464,#22*2P,SHIELD 4500 1 01
B nSMEMA-1nSMEMA-1 206044-1(Molex)5557-10 UL,2464,#22*2P,SHIELD 4500 1 02
ASS Y
RIGHTLEFT
LABEL
RIGHTLEFT
CONNECTOR
CABLE
LENGTH
(mm)
TYPE
Q TY
(EA)
SERIAL
NUMBER
1
1
3
4
IN+
IN-
No.
1
2
206044-1
Color Sig.Name
OUT+
OUT-
7
8
5
6
9 Shield
ASS‘Y: A
LANE1
pSMEMA-1
3
4
OUT+
OUT-
No.
1
2
206044-1
Color Sig.Name
IN+
IN-
7
8
NG+
NG-
5
6
9 Shield
ASS‘Y: B
LANE1
nSMEMA-1
ASS‘Y “A” HARNESS PIN MAPPING
1
1
2
7
IN+
IN-
No.
1
6
ColorSig.Name
OUT+
OUT-
4
9
3
8
5
10
2
7
OUT+
OUT-
No.
1
6
ColorSig.Name
IN+
IN-
4
9
NG+
NG-
3
8
5
10
(Molex)5557-10
(Molex)5557-10
A
DSG.
HO.KIM
REV.
DWG.
Y.M.LEE
SUBNET
CHK.
K.H.KIM
X
APPR.
E.H.S
MODEL
NAME
SHEET
DWG NO
KY8030 DL
LANE1 SMEMA Connector Cable
16 OF 17
E019-0256300

FILE NAME E019-0250000.SCH DATE 2010.09.14 CHANGER
A pSMEMA-2pSMEMA-2 206044-1(Molex)5557-10 UL,2464,#22*2P,SHIELD 4500 1 01
B nSMEMA-2nSMEMA-2 206044-1(Molex)5557-10 UL,2464,#22*2P,SHIELD 4500 1 02
ASS Y
RIGHTLEFT
LABEL
RIGHTLEFT
CONNECTOR
CABLE
LENGTH
(mm)
TYPE
Q TY
(EA)
SERIAL
NUMBER
1
1
3
4
IN+
IN-
No.
1
2
206044-1
Color Sig.Name
OUT+
OUT-
7
8
5
6
9 Shield
ASS‘Y: A
LANE2
pSMEMA-2
3
4
OUT+
OUT-
No.
1
2
206044-1
Color Sig.Name
IN+
IN-
7
8
NG+
NG-
5
6
9 Shield
ASS‘Y: B
LANE2
nSMEMA-2
ASS‘Y “A” HARNESS PIN MAPPING
1
1
2
7
IN+
IN-
No.
1
6
ColorSig.Name
OUT+
OUT-
4
9
3
8
5
10
2
7
OUT+
OUT-
No.
1
6
ColorSig.Name
IN+
IN-
4
9
NG+
NG-
3
8
5
10
(Molex)5557-10
(Molex)5557-10
A
DSG.
HO.KIM
REV.
DWG.
Y.M.LEE
SUBNET
CHK.
K.H.KIM
X
APPR.
E.H.S
MODEL
NAME
SHEET
DWG NO
KY8030 DL
LANE2 SMEMA Connector Cable
17 OF 17
E019-0256400

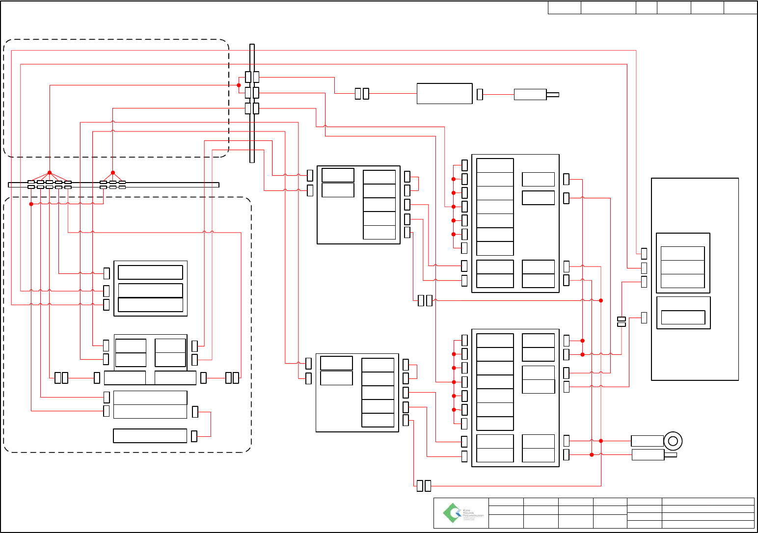
FILE NAME E019-0260000 DATE 2010.09.14 CHANGER
A
DSG.
D. B. Moon
REV.
DWG.
D. B. Moon
SUBNET
CHK.
D. B. Moon
X
APPR.
H. Kim
MODEL
NAME
SHEET
DWG NO
KY8030 DL
Vision Control Part Block Diagram
1 OF 24
E019-0260000
PZT
Control
PZT SGS
MAIN CONTROL PC
Frame Grabber
Vision Link 1
Vision DIO Port
Serial Port
(COM2)
Camera Power
Camera Signal 1
CAMERA
2D-LED(TOP)
PROJECTION
HEAD PART
Cableveyor
Braket
Braket
I-LUG
To T/B03-A/B06 :
DWG.E019-0110200
To T/B02-A/B01 :
DWG.E019-0110200
3D LED Left 3D LED Right
CONNECTOR BOARD
Camera Signal 2
Vision Link 2
Camera Link Cable 1
PZT Control Cable
PZT SGS Cable
3D LED-
Left (J52)
3D LED-
Right (J53)
2D LED-T
(J58)
GRABER
(J44)
Serial 2
(J41)
DC +5V
(J46)
DC +24V
(J45)
VPC BOARD (S)
PZT-DRV
PZT-POS
2D-RGB
(J54)
2D-RGB
(J55)
2D-RGB
(J56)
2D-RGB
(J57)
3D LED-
Left (J52)
3D LED-
Right (J53)
2D LED-T
(J58)
GRABER
(J14)
GRABER
(J44)
Serial 2
(J41)
DC +5V
(J46)
DC +24V
(J45)
VPC BOARD (M)
PZT-DRV
PZT-POS
2D-RGB
(J54)
2D-RGB
(J55)
2D-RGB
(J56)
2D-RGB
(J57)
Serial 1
(J39)
PZT AMP 1
DC +24V
DRV
POS
PZT SGS
PZT
Control
VCC
SRC
Camera
Adaptor
I-LUG
To T/B07-A/B04 :
DWG.E023-0110200
E019-0260110-A-01
E019-0260210-A-01
Camera Link Cable 1
Extension Serial
2D-RGB
E
0
1
9
-
0
2
6
0
3
1
0
-
A
-
0
1
E
0
1
9
-
0
2
6
0
4
0
0
-
A
-
0
1
E
0
1
9
-
0
2
6
0
5
0
0
-
A
-
0
1
E019-0260600-A-01
E019-0261100-B-01
E019-0261120-B-01
E019-0261200-A-01
E019-0261210-A-01
E019-0262100-A-01
E019-0262100-A-02
E019-0262100-A-03
E019-0262100-A-04
E019-0262300-A-01
E019-0262200-A-01
E019-0263140-B-01
E019-0263150-B-01
E
0
1
9
-
0
2
6
3
2
2
0
-
B
-
0
1
E
0
1
9
-
0
2
6
3
2
3
0
-
B
-
0
1
E019-0263500-A-01
E019-0263500-A-02
E019-0263500-B-01
E019-0263500-B-02
E019-0264000-A-01
E019-0264000-A-02
E019-0265310-B-01
E019-0265320-B-01 ~ E019-0265320-B-15
E019-0265410-A-01
O-LUG
PZT
Control
PZT SGS
PZT AMP 2
DC +24V
DRV
POS
PZT SGS
PZT
Control
VCC
SRC
E019-0262100-A-05
E019-0262100-A-06
E019-0262100-A-07
PZT Control Cable
PZT SGS Cable
E019-0262300-A-02
E019-0262200-A-02
E019-0262100-A-08