Gemini Semi Appendix Manual - 第164页
ELECTRICAL DRAW INGS APPENDIX LISTING 3.2 Appendix to Micron Technical Manuals Chapter Issue 1 Feb 15

ELECTRICAL DRAWINGS APPENDIX
LISTING
Chapter Issue 1 Feb 15 Appendix to Micron Technical Manuals 3.1
CHAPTER 4 ELECTRICAL DRAWINGS APPENDIX
LISTING
Description Drawing No. Sheets Issue State
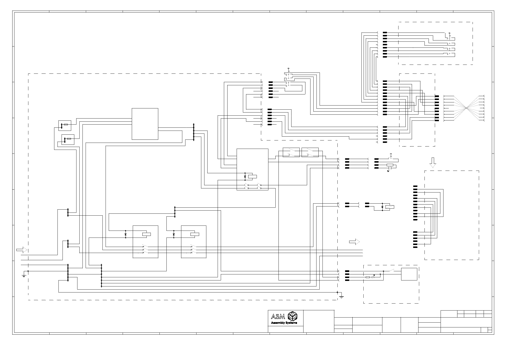
M39 EMO Gemini Circuit Diagram 220983 1 1

ELECTRICAL DRAWINGS APPENDIX
LISTING
3.2 Appendix to Micron Technical Manuals Chapter Issue 1 Feb 15

Electrical Drawings 1
220983 Issue 1 M39 EMO Gemini Circuit Diagram
SWI
54321
A
B
C
C
B
A
12345
67
8
910
11 12
13
6
7
8
9
10 11
12
13
D
E
F
G
H
I
D
E
F
G
H
I
0
CRS
THREADS: ISO COARSE
TO CLASS 6H/6g U.O.S.
M39^EMO^GEMINI
DRAWN
APPROVED
DATE
TOLERANCES UNLESS
OTHERWISE STATED
MATERIAL
FINISH
DSM
DSF
SURFACE ROUGHNESS
A
OF
SH.
DRAWING SCALE
DO NOT SCALE
ORIGINAL SCALE
(PLOT)
(CAD) 1:1
GEN.
ANG.
DIMENSIONS
IN MM'S-INCHES IN ( )
TITLE
DRAWING NUMBER
DATE INITIALDCR
LATEST
ISSUE
No.
-
-
-
-
-
-
J. ACS
03/02/2015
1
1
220983
DWG^CIRCUIT DIAGRAM^
N
E
L
1
3
56
4
2
02
656
M39PL1
01
659
M39SK1
FRONT EMO ACTUATOR
M39PL2M39SK2
REAR EMO ACTUATOR
0202
655655
8SK244 -
2nd machine
8PL/SK244
M39SK3X M39PL3M39PL3X
0101
654654
M39SK3
M/C START
0404
000000
0303
651651
EMO SAFE PSU
TB 1 (L)
TB 2 (N)
TB 3 (E)
F
R
O
M
M
A
I
N
S
I
S
O
L
A
T
O
R
M37 POWER SUPPLY
L
N
E
L
N
E
M39 EMO ENCLOSURE
656
659
655
654
000
651
0V
A1
A2
GREEN
E-STOP RELAY
A1
A2
S11
S12
S21
S22
S33
S34
13
14
23
24
TB 4
02
000
01
662
000
662
PNEUMATIC DUMP
M39PL4M39SK4
1
1
41
31 32
42
12
21 22
04
03
657
657
06
05
660
660
02
657
01
660
657
660
3
2
1
2
31
11
41
22
42
21
04
03
658
658
06
05
661
661
656
658
659
661
065
000
663
655
651
652
652
000
065
062
063
664
067
066 349
350
000
000
062
063
000
065
065
065
000
065
065
14SW7
8ES8
8ES7
16SK37
CON 1
RL1
PSU 1
-VE
+VE
191781
191785
(+24V DC)
191796
000
000
065
065 065
062
062
062
063
063
063
+24V
000000
063
062
AUX CON 1
663 653
PART
13 14
X2
X1
16SOL37
1
3
56
4
2
A1
A2
652
000
664
066
067
662
349
350
CON 2
652
652
652
AUX CON 2
653 654
PART
TB 5
D1 D2
1A
1A
062
062
063
063
TB 6
TB 7
02
01
04
03
M39PL5M39SK5
665 666 666 667
652
652 652
000 000
667
665
667
665
+24V SUPPLY
0V
NOTE: FOR ELECTRICAL SAFETY
TESTING PURPOSES ONLY.
NOT PART OF EMO SYSTEM.
02
02
02
02
02
01
01
01
01
01
10
10
07
07
07
04
04
04
04
04
03
03
03
03
03
12
12
09
09
09
06
06
06
06
06
11
11
08
08
08
05
05
05
05
05
657
660
658
661
220926
220916
220916
220924
220922
220918
220981
220913
8PL242
8SK/PL242
8SK/PL241
8PL243
8SK/PL243
TB 8
(0V)
000
000
000
000
000
000
000
000
000
000
BACK
PANEL
FRONT
PANEL
LOWER REAR COVER - V2
FOR SINGLE MACHINE (CONVERTER)
LOWER REAR COVER
TOP REAR COVER
0202
0101
0707
0404
0303
0909
0606
0808
0505
FOR CONVERING (FROM GEMINI SYSTEM
TO SINGLE MACHINE) PURPOSES ONLY.
NOT PART OF GEMINI SYSTEM.
OR
THIS DRAWING AND THE
COPYRIGHT IN IT, IS THE
PROPERTY OF ASM ASSEMBLY
SYSTEMS SWITZERLAND GmbH,
IT MAY NOT BE COPIED,
REPRODUCED, PUBLISHED OR
DISCLOSED IN WHOLE
OR IN PART WITHOUT OUR
WRITTEN CONSENT.
COPYRIGHT © BY ASM ASSEMBLY SYSTEMS
SWITZERLAND GmbH