00191384-01 - 第62页
2 Seguridad de servicio Instrucciones de uso HS-50 2.2 Dispositivos de seguridad Edición 01/99 CE-SPA 60 2.2.4.2 Estructura del circuit o de aviso Los seis contactos de avis o de las c ubiertas es tán conecta dos en para…

Instrucciones de uso HS-50 2 Seguridad de servicio
Edición 01/99 CE-SPA 2.2 Dispositivos de seguridad
59
Pulsador para elevar o bajar las mesas intercambiables de componentes
(pos . 2 en la Fig. 2.2 - 6, página 55) 2
Con los pulsadores eleva o baja la placa de la mesa intercambiable de componentes. Los pulsa-
dores solamente se pueden accionar cuando ha desplazado el cabezal de dotar fuera del área
de la mesa de componentes y abierto la tapa sobre los pulsadores. Después del cambio de la
mesa de componentes la tapa sobre los pulsadores se debe cerrar de nuevo. 2
– Si la tapa está cerrada el contacto del circuito de seguridad se cierra y el contacto de aviso
está abierto. La máquina se encuentra en disposición de servicio.
– Con la tapa abierta está el circuito de seguridad interrumpido, el contacto de aviso cerrado. En
la pantalla aparece el mensaje de error que solicita el cierre de la tapa. Luego se puede arran-
car la máquina con el pulsador correspondiente.
Unidad de alimentación continua (UPS), ordenador de la estación (pos. 3 en la Fig. 55) 2
La unidad de alimentación continua (UPS) y el ordenador de la estación están instalados debajo
del transporte de entrada. 2
ADVERTENCIA Observe también las indicaciones de seguridad sobre tensio-
nes peligrosas cuando se ha desconectado la máquina automática. 2
2.2.4 Circuito de seguridad y circuito de aviso
2.2.4.1 Estructura del circuito de seguridad
Los siguientes contactos están conectados en serie y conforman un bucle de seguridad: 2
– Contactos de cierre de los cuatro interruptores de las cubiertas de protección
– Contactos de cierre de ambas tapas del transporte de placas de circuitos impresos
– Contactos de cierre de ambos pulsadores fungiformes PARADA EMERG.
– Contactos de cierre de las cuatro mesas intercambiables de componentes
– Contactos de cierre de las cuatro tapas sobre los pulsadores para elevar o bajar las mesas
intercambiables de componentes
– Canales 2 y 3 de la combinación de contactores de seguridad CCS
Si el bucle de seguridad está cerrado, actúan 24 V= en los canales 2 y 3 de la CCS. Además
del LED de control de red se iluminan ambos LEDs verdes de los canales 2 y 3.
2 Seguridad de servicio Instrucciones de uso HS-50
2.2 Dispositivos de seguridad Edición 01/99 CE-SPA
60
2.2.4.2 Estructura del circuito de aviso
Los seis contactos de aviso de las cubiertas están conectados en paralelo y conforman el circuito
de aviso "Cubierta-A". Si se abren una o más cubiertas se cierran los contactos - la señal 24 V
llega al bus-CAN indicando que una cubierta está abierta. 2
Los dos contactos de aviso del pulsador fungiforme PARADA EMERG. están conectados en pa-
ralelo y conforman el circuito de aviso "Tecla-A PARADA EMERG.". Al accionar el pulsador fun-
giforme PARADA EMERG. llega una señal 24 V al bus-CAN indicando que uno de los pulsadores
fungiformes PARADA EMERG. ha sido accionado. 2
Los cuatro contactos de aviso de las tapas de los pulsadores están conectados en paralelo. Estos
conforman el circuito de aviso "Tapas-A". Si se levanta una o varias de las tapas actúa una señal
24 V en el bus-CAN y señaliza que una de las tapas no está cerrada. 2
Los cuatro contactos de aviso de las mesas intercambiables de componentes están conectados
en serie y conforman el bucle de aviso "Mesa-A de componentes". Si hace falta una mesa inter-
cambiable de componentes actúa una señal 0 V en el bus-CAN. Si todas las mesas están conec-
tadas la señal tiene un valor de aprox. 16 V. 2
2.2.4.3 Descripción de funcionamiento del circuito de seguridad
Para que la máquina automática arranque o pueda colocarse en servicio deben cumplirse las si-
guientes condiciones: 2
– Las cuatro mesas intercambiables de componentes deben estar acopladas y conectadas.
– Todas las cubiertas - cuatro sobre los pórticos y una sobre la cinta de entrada o de salida de
placas de circuitos impresos deben estar cerradas.
– Los dos pulsadores fungiformes PARADA EMERG. deben estar liberados
– Las cuatro tapas sobre los pulsadores para elevar o bajar las mesas intercambiables de com-
ponentes deben estar cerradas.
– Debe alcanzarse la presión mínima de servicio.
– La liberación de software debe haber tenido lugar. Con ello está activo el circuito de seguridad.
– Del bloque de alimentación de corriente se conectan 24 V a los pulsadores de arranque y la
combinación de protección.
– Si ahora se acciona uno de los pulsadores de arranque, se conecta la combinación de contac-
tores de seguridad CCS y activa los siguientes componentes:
– Tensión de circuito intermedio 200 V para el servoamplificador de los ejes de pórtico
– Tensión de circuito intermedio 100 V para los ejes estrella
– 230 V tensión de servicio para los motores de la mesa elevadora
– El servoinserto recibe una señal "Servo Enable" para el servoamplificador
– 34 V tensión de servicio se conecta a las mesas intercambiables de componentes.
– 24 V tensión de servicio se conecta a los dispositivos de corte de cinta vacía.
Con ello se encuentra la máquina en disponibilidad de servicio. 2

Instrucciones de uso HS-50 2 Seguridad de servicio
Edición 01/99 CE-SPA 2.2 Dispositivos de seguridad
61
2
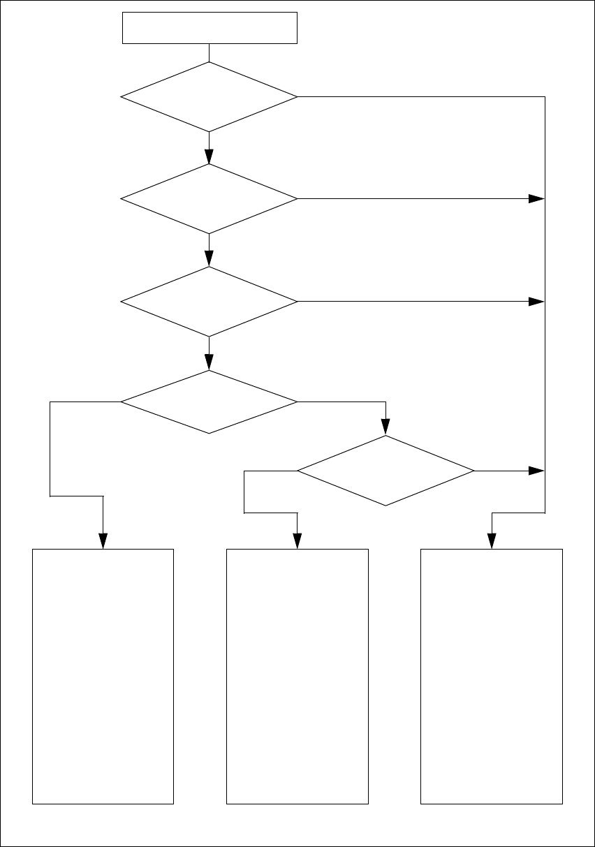
Fig. 2.2 - 7 Bucles de seguridad HS-50
Tecla de arranque pulsada
¿Pulsador PARADA
EMERG. accionado?
¿Cubierta protec. abierta?
¿Interr. llave
cerrado (posición I)?
No
¿Bucle de seguridad
mesa compon. interr.?
Sí
No
No
Sí
Sí
No
Activo
CCS*) Sí
Tensión
Eje-y 200 V
Eje-x 200 V
Eje estrella 100 V
Eje-dp 30 V
Eje-z 30 V
Activo
Trans. placas circ. Sí
Bloq. placas circ. Sí
Ajuste ancho Sí
Tope placas. circ. Sí
Mesa elevadora Sí
Dispos. corte cinta Sí
Sí
Activo
CCS*) No
Tensión
Eje-y 0 V
Eje-x 0 V
Eje estrella **) 6 V
Eje-dp 30 V
Eje-z 30 V
Activo
Trans. placas circ. Sí
Bloq. placas circ. No
Ajuste ancho Sí
Tope placas. circ. No
Mesa elevadora No
Dispos. corte cinta No
Activo
CCS*) No
Tensión
Eje-y 0 V
Eje-x 0 V
Eje estrella **) 6 V
Eje-dp 30 V
Eje-z 30 V
Activo
Trans. placas circ. No
Bloq. placas circ. No
Ajuste ancho No
Tope placas. circ. No
Mesa elevadora No
Dispos. corte cinta No
*) Combinación de contactores de seguridad (CCS)
Aire comprimido
¿mín. 5,0 bares?
Sí
No