RX-6_RX-6B_RX-6R-Rev12.PDFA - 第148页
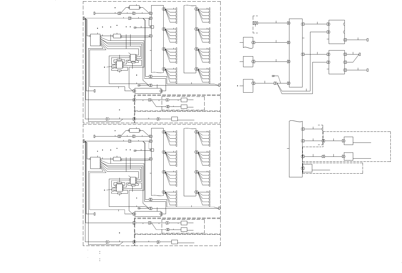
- 143 - 72. SYSTEM DIAGRAM(IFS-N X(CAN) & ISM/MES CO-OP) SYSTEM DIAGRA M(IFS − NX(CAN)& IS M − MES CO − OP) E B ANK CONNECT OR( F ) 40133102_ 3- 4A ( C N 1340) I SM / M ES CO OPERATI O N O PT I O N I F S - NX( 2 D BA…

- 142 -
NOTE( 注記 ) #01....UNTIL M/C REV.K マシン REV.K 以前
#02....AFTER M/C REV.L マシン REV.L 以降
#03....FOR EN EN 用
REF.NO NOTE PART NO D E S C R I P T I O N
品 名
Qty
1 401-28871 IO CONTROL PCB ASM
IOコントロール基板組
1
2 401-29026 IO-F CNV SERIAL CABLE ASM
IO−F CNV シリアルケーブル組
1
3
#01
HD-0028500-50 SENSOR
センサ
1
4
#01
401-54795 OPTICAL FIBER SENSOR CABLE ASM
光ファイバセンサケーブル組
1
5 401-54805 SIDE(R) BU ORG RELAY(F) CABLE ASM
RサイドBU原点中継Fケーブル組
1
6 EZ-1492222-11 SENSOR ASSY
センサ組(バックアップ原点1)
1
7 401-29080 AIR(N) SENSOR CABLE ASM
AIR(N) センサケーブル組
1
8 401-29256 CONVEYOR(F)-CAL VAC(S/R) CABLE ASM
搬送(F)−CAL VAC(S/R)ケーブル組
1
9 401-54806 CNV-L RELAY(F) CABLE ASM
CNV−L中継Fケーブル組
1
10 401-64892 SOLENOID VALVE (4STATION) CABLE ASM
ソレノイドバルブ4連ケーブル組
1
11 HB-0012500-00 RELAY
リレー
1
12 HB-0012500-10 RELAY
リレーソケット
1
13 401-54771 SIDE SENSOR(L) RELAY CABLE ASM
サイドセンサL中継ケーブル組
1
14 401-54796 SEPARATE SENSOR RECEIVER ASM
分離センサ受光組
1
15 401-54797 SEPARATE SENSOR EMISSION ASM
分離センサ投光組
1
16 401-54772 BU PIN DETECT SENSOR RELAY(F)
BUピンセンサ中継Fケーブル組
1
17 401-29056 CNV AUTO SET1 WIRE ASM
CNV AUTO SET1 ワイヤー組
1
18 401-29059 CNV AUTO SET2 WIRE ASM
CNV AUTO SET2 ワイヤー組
1
19 401-29060 CNV AUTO SET3 WIRE ASM
CNV AUTO SET3 ワイヤー組
1
20 HD-0010700-30 SENSOR
センサ
1
21 EZ-1492223-11 SENSOR ASSY
センサ組(バックアップリミット1)
1
22 401-54792 CLAMP SENSOR CABLE ASM
クランプセンサケーブル組
1
23 401-54793 PROXIMITY SENSOR CABLE ASM
近接センサケーブル組
1
24 401-54773 RAIL SENSOR(F) RELAY CABLE ASM
レールセンサF中継ケーブル組
1
25 401-54801 CNV-RAIL3 RELAY(F) CABLE ASM
CNV−レール3中継Fケーブル組
1
26 401-33150 LOAD CELL
ロードセル
1
27 401-33151 LOAD CELL AMP
ロードセルアンプ
1
28 401-33019 LOAD CELL ANAROG CABLE ASM
ロードセルアナログケーブル組
1
29 400-42180 FLUXER CYLINDER UNIT ASM
フラクサシリンダユニット組
1
30 401-33028 FLUXER BASE RELAY CABLE R ASM
フラクサベース中継ケーブル組
1
31 401-01188 CVS PROBE CABLE ASM
CVSプローブケーブル組
1
32 400-95117 CVS PCB ASM
CVS基板組
1
33 401-29043 CNV-CVS SERIAL CABLE ASM
CNV−CVS シリアルケーブル組
1
34 401-29044 EU TOP-CVS PWR CABLE ASM
EU TOP−CVS パワーワイヤー組
1
35 401-27537 PSU_UNIT_B(ST)
PSU_ユニット_B(ST)
1
36
#03
401-27563 PSU_UNIT_B(EN)
PSU_ユニット_B(EN)
1
37 401-29027 EU TOP-F CNV PWR WIRE ASM
EU TOP−F CNV パワーケーブル組
1
38 401-28875 CONVEYOR PCB ASM
搬送基板組
1
39 401-54800 RAIL LOCK DETECT SENSOR CABLE ASM
レールロック検出センサケーブル組
1
40 401-64891 STOPPER SENSOR RELAY CABLE ASM
ストッパセンサ中継ケーブル組
1
41 401-54764 CNV MOTOR(F) CABLE ASM
搬送モータFケーブル組
1
42 HM-0013200-00 MOTOR DRIVER
モータドライバ
1
43 401-29033 L/R MOTOR ASM
L/Rモータ組
1
44 401-54765 BU MOTOR(F) CABLE ASM
バックアップモータFケーブル組
1
45 401-54790 BU MOTOR ASM
BUモータ組
1
46 401-54766 AWC MOTOR(F) CABLE ASM
AWCモータFケーブル組
1
47 401-29040 AWC MOTOR ASM
AWCモータ組
1
48 401-54767 RAIL2 OT- SENSOR RELAY CABLE ASM
レール2OT−センサ中継ケーブル組
1
49 401-54781 RAIL4 OT+ SENSOR RELAY CABLE ASM
レール4OT+センサ中継ケーブル組
1
50 401-29258 CNV(F)-ATC RELAY1(S/R)CABLE ASM
CNV(F)−ATC中継1(S/R)ケーブル組
1
51 400-07376 CALBLOCK PCB ASM
CALブロック基板組
1
52 401-29260 CAL-VACUUM SV CABLE ASM
CAL−VACUUM SV ケーブル組
1
53 401-29261 ATC SV CABLE ASM
ATC SV ケーブル組
1
54 401-29155 SOLENOID VALVE CABLE ASM
SOT SV ケーブル組
1
55 401-29062 PHOTOMICRO SENSOR ASM
PHOTOMICRO センサ組
1
56 401-33011 CNV-ATC RELAY2 CABLE ASM
CNV−ATC中継2ケーブル組
1
57 401-54785 CNV(R)-RELAY CABLE ASM
CNVR中継ケーブル組
1
58 401-64890 STOPPER BOARD DETECT SENSOR ASM
ストッパ基板検出センサ組
1
59 401-33009 MTC I/F CABLE ASM
MTC I/Fケーブル組
1
60 401-28872 SAFETY PCB ASM
セーフティー基板組
1
61 401-29028 CNV-SMEMA L RELAY (F) CABLE ASM
CNV−SMEMA L中継(F)ケーブル組
1
62 401-54789 DUAL SMEMA CABLE ASM
デュアルスメマケーブル組
1
63 401-29029 CNV-SMEMA R RELAY (F) CABLE ASM
CNV−SMEMA R中継(F)ケーブル組
1
64 401-54787 CLUTCH BRAKE ASM
クラッチブレーキ組
1
65 401-54774 IO-R CNV SERIAL CABLE ASM
IO−R CNVシリアルケーブル組
1
66 401-54807 SIDE(R) BU ORG RELAY(R) CABLE ASM
RサイドBU原点中継Rケーブル組
1
67 401-54808 CNV-L RELAY(R) CABLE ASM
CNV−L中継Rケーブル組
1
68 401-54803 RAIL4 PIN DETECT SENSOR RECEIVER ASM
レール4ピン検出センサ受光組
1
69 401-54804 RAIL4 PIN DETECT SENSOR EMISSION ASM
レール4ピン検出センサ投光組
1
70 401-54786 RAIL SENSOR RELAY(R) CABLE ASM
レールセンサ中継Rケーブル組
1
71 401-54802 CNV-RAIL3 RELAY(R) CABLE ASM
CNV−レール3中継Rケーブル組
1
72 401-54777 CNV-SMEMA R RELAY(R) CABLE ASM
CNV−SMEMA R中継ケーブル組
1
73 401-54776 CNV-SMEMA L RELAY(R) CABLE ASM
CNV−SMEMA L中継ケーブル組
1
74 401-54775 EU TOP-R CNV PWR CABLE ASM
EUTOP−RCNVパワーケーブル組
1
75 401-54778 CNV MOTOR(R) CABLE ASM
CNVモータRケーブル組
1
76 401-54779 BU MOTOR(R) CABLE ASM
BUモータRケーブル組
1
77 401-54780 AWC MOTOR(R) CABLE ASM
AWCモータRケーブル組
1
78 401-54794 AWC MOTOR(R) ASM
AWCモータR組
1
79
#02
EZ-1492207-11 SENSOR FIBER (FT-AL05)
ファイバセンサ(FT−AL05)
1
80
#02
EZ-1492213-11 AMPLIFIER SENSOR (FX-502)
センサアンプ(FX−502)
1
81
#02
401-81258 FIBER SENSOR RELAY1 CABLE ASM
ファイバセンサ中継1ケーブル組
1
82
#02
401-81493 FIBER SENSOR RELAY2 CABLE ASM
ファイバセンサ中継2ケーブル組
1
83
#02
401-81494 FIBER SENSOR RELAY3 CABLE ASM
ファイバセンサ中継3ケーブル組
1
84 401-81870 OPTICAL FIBER SENSOR CABLE ASM
光ファイバセンサケーブル組
1

- 143 -
72.SYSTEM DIAGRAM(IFS-NX(CAN) & ISM/MES CO-OP)
SYSTEM DIAGRAM(IFS − NX(CAN)& ISM − MES CO − OP)
E B ANK CONNECT OR( F )
40133102_3- 4A ( CN1340)
I SM/ MES COOPERATI ON OPT I ON
I F S - NX( 2 D BA RCODE REA DER) OPT I ON
2D PROTECT MODULE
BARCODE READER( R)
BARCODE READER( F)
USB CH 4
USB CH 3
2- 3A
2/ 2
CPU B OARD
COVER
USB
USB CH 2
USB CH1
2- 4B
1/ 2
X5LAN4
COPL A CPU BOARD
DC I N R
X4
ETHERES- HUB
CN1451
CAN- BUS R
40133102_3- 3C ( CN1451)
DC I NPUT
CH4
CH3
CH1&CH2
ETHERNET
MPC- CAN( R)
DC I N F
FG
CN0008
RFI D PWR
CN8
EL ECTRI CAL UNI T
<TOP UNI T >
COVE R
IS
CN1351
CN1 0 9 7
CH4
CH3
CAN- BUS F
ETHERES- HUB
X2LAN
40133102_1- 1C ( I S)
40133102_3- 3A ( CN1351)
DC I NPUT
DC I NP UT
CH4
CH3
CH1&CH2
ETHERNET
MPC- CAN( F )
SWI T CHI NG HUB
X2
X1
X3
LAN1
CPU B OARD
NOTE 1 THESE P/N CHANGES WITH MACHINE REVISION (FIXED BANK ONLY).
"[MREV.C]"
RX- 6 MACHI NE REVI SI ON : BEFORE " C"
"[MREV.D]"
RX-6 MACHINE REVISION : "D"
NOTE 2
THESE P/ N CHANGES WI TH TROLL EY REVI SI ON ( TROL L EY BANK ONL Y) .
"[TREV.A]" RX- 6 TROL LEY REVI SI ON : BEFORE " A"
"[TREV.B]"
RX- 6 TROLLEY REVI SI ON : " B"
CN1704
CN1710
CN4
CN10
NOTE2
FLUXER2_B
FLUXER2_A
FLUXER2
ROTA RY
FLUXER
OP T I ON
( SL I DE FL UXER FOR BANK)
OPT I ON
( ROTARY FL UXER)
FL UXER2
FLUX BANK
RT F L UX
FLUX RLY1
SWI TCH
MOT OR
SWI T CH
MOT OR
SLI DE FLUXER UNI T
BANK ID PCB(F)
CN1 75 7
BANK36 - 4 0
BANK3 1 - 3 5
BANK2 6 - 30
BANK21 - 25
BANK06 - 10
CP IN
CP OUT
3- 5 A
3- 5A
CN3 6 - 4 0
CN31- 35
CN2 6 - 3 0
CN21- 25
ELEC BANK 10 PCB( F)
CN3 5
CN3 4
CN3 3
CN3 2
CN3 1
CN4 0
CN3 9
CN3 8
CN3 7
CN3 6
CN2 5
CN2 4
CN2 3
CN2 2
CN2 1
CN3 0
CN2 9
CN2 8
CN2 7
CN2 6
NOT E2
CN16- 20
CN06- 10
CN11- 15
CN1 5
CN1 4
CN1 3
CN1 2
CN1 1
CN2 0
CN1 9
CN1 8
CN1 7
CN1 6
CN0 5
CN0 4
CN0 3
CN0 2
CN0 1
CN1 0
CN0 9
CN0 8
CN0 7
CN0 6
CN01- 05
RL 2
CN1758
PW01
CN17 59
OUT
IN
CP1 NOTE2
24VOUT
IN
NOTE 1 , 2
PS UNI T
IN
OUT
CP
CN4 3
CN1 7 4 3
CN4 1
CN1 74 1
CN4 2
BK44
CN1760
CN1 7 5 6
FG
NOTE2
NOTE2
BK42
RL Y
FG
FG
NOTE2
NOTE 2
ELEC BANK 10 PCB( F)
53 55 57 58
52 54 56
59
51
60
72
61
61
63 65
64
62 62
66
67 67 68
69 69
70 70
71
E BA NK T ROL L EY UNI T ( F )
IFS-NX(CAN) OPTION
( WI T H COVE R)
1 2
3
4
5
6
7
12
8 9
10
11
13 14
15 16
17
18
19 20
24
23
25
26
27 28
29
30
41 42
49
50
47 48
43
44
45
46
31
32 33 34 35
BANK0 1 - 0 5
BANK11 - 15
BANK16 - 20
36 37 38 39
E B ANK CONNECT OR( R)
40133102_3- 4C ( CN1440 )
39383736
BANK16 - 20
BANK11 - 15
BANK0 1 - 0 5
35343332
31
46
45
44
43
4847
50
49
41 42
30
29
27 28
26
25
23
24
19 20
17 18
15
16
13 14
10 11
8
9
12
7
6
5
4
3
1 2
( WI T H COVE R)
E BA NK T ROL L EY UNI T ( R)
IFS-NX(CAN) OPTION
ELEC BANK 10 PCB( R)
NOTE 2
NOTE2
FG
FG
RL Y
BK42
NOTE2
NOTE2
FG
CN1 7 5 6
CN1760
BK44
CN4 2
CN1 74 1
CN4 1
CN1 7 4 3
CN4 3
CP
OUT
IN
NOTE 1 , 2
PS UNI T
IN
24VOUT
CP1 NOTE2
IN
OUT
CN17 59
PW01
CN1758
RL 2
CN01- 05
CN0 6
CN0 7
CN0 8
CN0 9
CN1 0
CN0 1
CN0 2
CN0 3
CN0 4
CN0 5
CN1 6
CN1 7
CN1 8
CN1 9
CN2 0
CN1 1
CN1 2
CN1 3
CN1 4
CN1 5
CN11- 15
CN06- 10
CN16- 20
NOT E2
CN2 6
CN2 7
CN2 8
CN2 9
CN3 0
CN2 1
CN2 2
CN2 3
CN2 4
CN2 5
CN3 6
CN3 7
CN3 8
CN3 9
CN4 0
CN3 1
CN3 2
CN3 3
CN3 4
CN3 5
ELEC BANK 10 PCB( R)
CN21- 25
CN2 6 - 3 0
CN31- 35
CN3 6 - 4 0
3- 5B
3- 5 B
CP OUT
CP IN
BANK06 - 10
BANK21 - 25
BANK2 6 - 30
BANK3 1 - 3 5
BANK36 - 4 0
CN1 75 7
BANK ID PCB(R)
SLI DE FLUXER UNI T
MOT OR
SWI T CH
MOT OR
SWI TCH
FLUX RLY1
RT F L UX
FLUX BANK
FL UXER2
OPT I ON
( ROTARY FL UXER)
OP T I ON
( SL I DE FL UXER FOR BANK)
ROTA RY
FLUXER
FLUXER2
FLUXER2_A
FLUXER2_B
NOTE2
CN10
CN4
CN1710
CN1704
40 40
RL 1
21 22
RL 1
21 22

- 144 -
NOTE( 注記 ) #01....FOR EN EN 用
#02....UNTIL M/C REV.A(TROLLEY BANK) マシン REV.A 以前(トロリーバンク)
#03....AFTER M/C REV.B(TROLLEY BANK) マシン REV.B 以降(トロリーバンク)
#04....UNTIL M/C REV.A(TROLLEY BANK) マシン REV.A 以前(トロリーバンク)
UNTIL M/C REV.C(FIXED BANK) マシン REV.C 以前(固定バンク)
#05....AFTER M/C REV.B(TROLLEY BANK) マシン REV.B 以降(トロリーバンク)
AFTER M/C REV.D(FIXED BANK) マシン REV.D 以降(固定バンク)
REF.NO NOTE PART NO D E S C R I P T I O N
品 名
Qty
1 400-84841 EF ARRANGE CBL 1 BRACKET ASM
EFアレンジケーブル1ブラケット組
1
2
#01
400-84833 EF ARRANGE CBL 1 ASM
EFアレンジケーブル1組
1
3 HA-0052400-00 CIRCUIT PROTECTOR
サーキットプロテクタ
1
4 401-29279 EF CP OUTPUT CABLE ASM
EF CP出力ケーブル組
1
5 400-92656 EF CP INPUT CABLE ASM
電動フィーダーCP出力束線組
1
6 401-29249 E BANK SERIAL CABLE ASM
Eバンクシリアルケーブル組
1
7 401-74567 E BANK SERIAL RELAY CABLE ASM
Eバンクシリアル中継ケーブル組
1
8
#04
HX-0069200-00 POWER SUPPLY
電源
1
9
#05
HX-0071800-00 POWER SUPPLY
電源
1
10
#02
401-29250 E BANK PWR WIRE2 ASM
Eバンクパワーワイヤー2組
1
11
#03
401-58150 E BANK PWR WIRE2 ASM2
Eバンクパワー束線2組2
1
12 400-84840 ELEC BANK TOROLY FG WIRE ASM
ELECバンクトロリーFGワイヤー組
1
13
#02
HA-0052700-0A CIRCUIT PROTECTOR
サーキットプロテクタ
1
14
#03
HA-0052700-00 CIRCUIT PROTECTOR
サーキットプロテクタ
1
15
#02
401-29278 E BANK PWR WIRE ASM
Eバンク電源ケーブル組
1
16
#03
401-58151 E BANK PWR WIRE ASM2
Eバンクパワー束線組2
1
17
#02
401-29287 PS-RL2 WIRE2 ASM
PS−RL2ワイヤー2組
1
18
#03
401-58153 PS-RL2 WIRE2 ASM2
PS−RL2束線2組2
1
19
#02
401-29286 PS-RL2 WIRE1 ASM
PS−RL2ワイヤー1組
1
20
#03
401-58152 PS-RL2 WIRE1 ASM2
PS−RL2束線1組2
1
21 HB-0017900-00 TIMER
タイマー
1
22 HB-0012500-20 RELAY
リレーソケット
1
23 HB-0011000-00 RELAY
リレー
1
24 401-29288 RL1 WIRE-1 ASM
RL1 WIRE−1組
1
25 401-29289 RL1 WIRE-2 ASM
RL1 WIRE−2組
1
26 401-29290 RL1 WIRE-3 ASM
RL1 WIRE−3組
1
27
#02
401-29291 PS WIRE1 ASM
PS ワイヤー1組
1
28
#03
401-60151 PS WIRE1 ASM2
PSワイヤー1組2
1
29 401-74568 E BANK PWR WIRE3 ASM
Eバンクパワーワイヤー3組
1
30 401-69045 BANK ID PCB ASM
バンクID基板組
1
31 400-71185 ELEC BANK 10 PCB ASM
電動バンク10基板組
1
32 400-92647 EF IF CBL 1-5 ASM
電動フィーダーIF1−5組
1
33 400-92648 EF IF CBL 6-10 ASM
電動フィーダーIF6−10組
1
34 400-92649 EF IF CBL 11-15 ASM
電動フィーダーIF11−15組
1
35 400-92650 EF IF CBL 16-20 ASM
電動フィーダーIF16−20組
1
36 400-92651 EF IF CBL 21-25 ASM
電動フィーダーIF21−25組
1
37 400-92652 EF IF CBL 26-30 ASM
電動フィーダーIF26−30組
1
38 400-92653 EF IF CBL 31-35 ASM
電動フィーダーIF31−35組
1
39 400-92654 EF IF CBL 36-40 ASM
電動フィーダーIF36−40組
1
40 401-29292 PW01 WIRE ASM
PW01ワイヤー組
1
41
#02
401-51640 PS-24VRTN WIRE ASM
PS−24VRTNワイヤー組
1
42
#03
401-60150 PS-24VRTN WIRE ASM2
PSー24VRTN束線組2
1
43 401-33027 ROTARY FLUXER CABLE ASM
ロータリーフラクサケーブル組
1
44 401-22787 ROTARY FLUXER MOTOR CABLE ASM
ロータリーフラクサモーターケーブル組
1
45 401-22788 ROTARY FLUXER MOTOR ASM
ロータリーフラクサモーター組
1
46 401-22789 ROTARY FLUXER SWITCH ASM
ロータリーフラクサスイッチ組
1
47 401-07113 AC_MOTOR_D5N
ACモータ_D5N
1
48 HA-0005900-00 POWER SWITCH
電源スイッチ
1
49 401-33026 FLUXER BANK RELAY CABLE ASM
フラクサバンク中継ケーブル組
1
50 400-97610 FLUXER CYLINDER BANK UNIT ASM
フラクサシリンダバンクユニット組
1
51 HK-0651200-80 MODULAR KAPLA
モジュラーカプラ
1
52 HW-0018100-80 LAN CABLE
LANケーブル
1
53 401-23242 CPU BOARD
CPUボード
1
54 401-29282 RFID LAN CABLE (1.8M) ASM
RFID LANケーブル(1.8M)組
1
55 401-29242 EU P115 WIRE ASM(EN)
EU P115ワイヤー組(EN)
1
56 401-02830 LAN CABLE(CAT6)
LANケーブル(Cat6)
1
57 401-27537 PSU_UNIT_B(ST)
PSU_ユニット_B(ST)
1
58
#01
401-27563 PSU_UNIT_B(EN)
PSU_ユニット_B(EN)
1
59 401-74565 EU-HUB/MPC PWR RELAY CABLE ASM
EU−HUB/MPCパワー中継ケーブル組
1
60 400-73033 SWITCHING HUB
スイッチングハブ
1
61 401-67749 LAN CABLE ASM
LANケーブル組
1
62 401-69048 MPC-CAN
MPC−CAN
1
63 401-74563 MPC-CAN F SERIAL CABLE ASM
MPC−CAN Fシリアルケーブル組
1
64 401-29126 HUB-MTS SERIAL WIRE ASM(IS)
HUB−MTSシリアルワイヤー組(IS)
1
65 401-74564 MPC-CAN R SERIAL CABLE ASM
MPC−CAN Rシリアルケーブル組
1
66 401-23242 CPU BOARD
CPUボード
1
67 HW-0022600-40 SHIELDED CABLE
シールドケーブル
1
68 401-73481 USB REPEATER CABLE
USBリピーターケーブル
1
69 401-73482 USB BARCORD READER CABLE(4M)
USBバーコードリーダーケーブル(4M)
1
70 EZ-1458644-11 READER BAR CODE
バ−コ−ドリ−ダ(GD4430−BK)
1
71 401-29932 2D PROTECT MODULE(USB)
2Dプロテクトモジュール(USB)
1
72 401-74566 HUB/MPC POWER CABLE ASM
HUB/MPCパワーケーブル組
1