4OM-996-007 - 第102页
B A B Cam Follower 3M20 Every 3 Months Lubrication (DAPHNE EPONEX GREASE No. 1) Apply grease with a dispense gun. * Use No. 14 (olive) nozzle. Linear Guide (Horizontal Plane) 3M21 Every 3 Months Lubrication (DAPHNE EPONE…

1.3 Maintenance Spots
Cylinder Fulcrum 1M34
Every Month Lubrication
(MOLYNOC GREASE AP1)
Inject grease from the grease nipple with a
grease gun.
* Use the U- and N-type attachments.
U-Type N-Type
Lever Surface 1M36
Every Month Lubrication
(MOLYNOC GREASE AP1)
Apply the grease by hand or using a brush.
Outer Circumference of Bearing 1M37
Every Month Lubrication
(MOLYNOC GREASE AP1)
Apply grease with a dispense gun.
* Use No. 19 (brown) nozzle.
No.19
Outer Circumference of Cam Follower 1M35
Every Month Lubrication
(MOLYNOC GREASE AP1)
Apply the grease by hand or using a brush.
Roller Rests 3M23
Every 3 Months Lubrication
(DAPHNE EPONEX GREASE No. 3)
Apply grease with a dispense gun.
* Use the PR-type nozzle.
Cylinder Fulcrum 3M23-1
Every 3 Months Lubrication
(DAPHNE EPONEX GREASE No. 1)
Apply grease with a grease gun.
* Use the SPK-3C attachment.
Grease should be applied every 3 months
after the initial month.
Cam Constraining Cylinder 1M37-1
Every Month Lubrication
(DAPHNE EPONEX GREASE No. 3)
Apply grease with a grease gun.
* Use the SPK-3C attachment.
Inject the grease (2.5 cc) to three
places. (7.5 cc in total, Grease
Gun Stroke: 0.6 cc)
Note
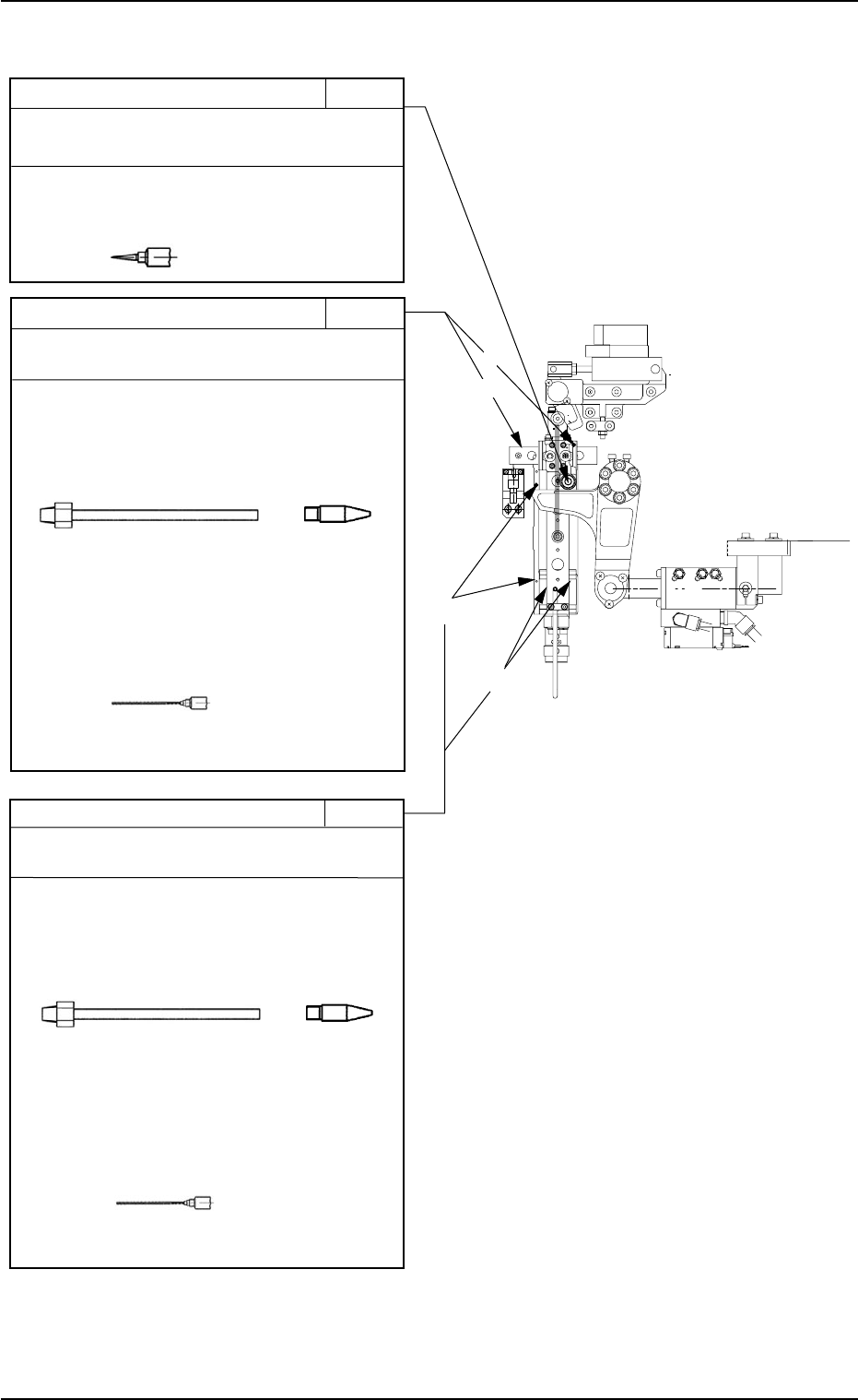
Fig. 4A44 Front View of Machine
(21) Placement Up/Down Section
0509-004 1-38
AIM01ETRP

B
A
B
Cam Follower 3M20
Every 3 Months Lubrication
(DAPHNE EPONEX GREASE No. 1)
Apply grease with a dispense gun.
* Use No. 14 (olive) nozzle.
Linear Guide (Horizontal Plane) 3M21
Every 3 Months Lubrication
(DAPHNE EPONEX GREASE No. 1)
A. Oil Inlets
Inject grease into the oil inlet with a grease
gun.
* Use the U- and P-type attachments.
B. Ball Surfaces
Wipe off old grease with a rag and apply
new one to the ball surfaces with a dispense
gun.
* Use No. 19 (brown) nozzle.
Grease should be applied every 3 months after
the initial month.
Linear Guide (Vertical Plane) 3M22
Every 3 Months Lubrication
(DAPHNE EPONEX GREASE No. 1)
A. Oil Inlets
Inject grease into the oil inlet with a grease
gun.
* Use the U- and P-type attachments.
B. Ball Surfaces
Wipe off old grease with a rag and apply
new one to the ball surfaces with a dispense
gun.
* Use No. 19 (brown) nozzle.
Grease should be applied every 3 months after
the initial month.
U Type
P Type
U Type
P Type
A
Fig. 4A45
Placement Up/Down Section
1.3 Maintenance Spots
0407-002 1-39 AIM01ETRP

(22) Tape Feed Unit Section
1.3 Maintenance Spots
Lever End of Tape Feed Stopper and 1M38
Cam Follower Outer Ring Stopper Block
Every Month Lubrication (MOLYNOC GREASE AP1)
Apply grease to the contacting surface of the cam follower with
a dispense gun.
* Use No. 19 (brown) nozzle.
Rod Ends 6M7
Every 6 Months Lubrication
(DAPHNE EPONEX GREASE No. 1)
Inject new grease from the grease nipple with
a grease gun.
* Use U- and L-type or U- and V-type
attachments.
U Type L Type V Type
Ball Splines 3M24
Every 3 Months Lubrication
(DAPHNE EPONEX GREASE No. 1)
Inject new grease from the grease nipple
with a grease gun.
* Use SPK-3C attachment.
Grease should be applied every 3 months
after the initial month.
Springs 3M25
Every 3 Months Lubrication
(DAPHNE EPONEX GREASE No. 1)
Wipe off the old grease on each spring with
a rag and apply new one by hand or using a
brush.
Grease should be applied every 3 months after
the initial month.
Fig. 4A46
0509-002 1-40
AIM01ETRP