4OM-996-007 - 第74页
1.3.3 Inspection, Cleaning, and Lubrication Spots (1) Air Source 1.3 Maintenance Spots Fig. 4A10 0407-002 1-11 AIM01ETRP Air Blowing Pressure 1D2 Daily Inspection Confirm that the pressure gauge reads the initial setting…

1.3.2 Understanding of Maintenance Items on Each Section
Clarified in this session are each individual spots of the machine to be
maintained.
Refer to "1.5 Checklist for Maintenance" for periodic maintenance.
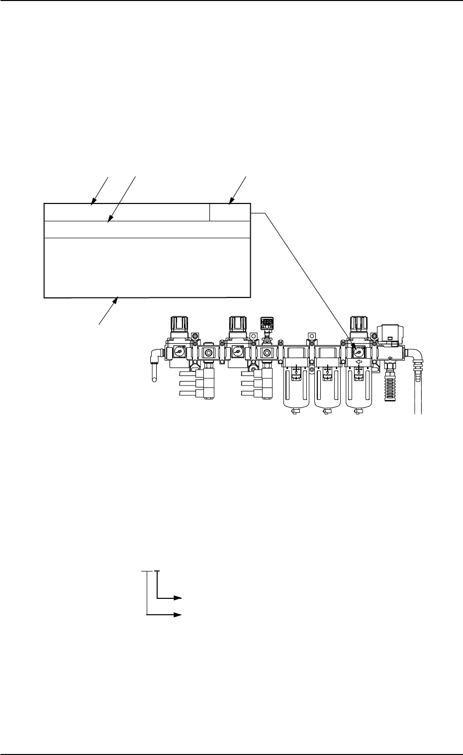
View of Inspection, Cleaning, and Lubrication Spots
(Example of Identification)
Fig. 4A9
*1: Maintenance Spot
*2: Cycle and Contents of Maintenance
*3: Details of Maintenance
*4: Maintenance Spot No.
These are used in "1.5 Maintenance Check List".
Display 1D2
Number (0, 1, 2 …)
Cycle of Maintenance
1D : Daily
1W : Every Week
1M : Every Month
3M : Every 3 Months
6M : Every 6 Months
1Y : Every Year
1.3 Maintenance Spots
0407-002 1-10 AIM01ETRP
2
2
Main Air Pressure 1D2
Daily Inspection
Set Air Pressure 0.5 MPa (5.1 Kgf/cm )
Confirm that the air pressure is "Min. 0.4 MPa
(4.1 Kgf/cm )" while the machine is running.
If not, adjust the air pressure.
*1
*2
*3
*4

1.3.3 Inspection, Cleaning, and Lubrication Spots
(1) Air Source
1.3 Maintenance Spots
Fig. 4A10
0407-002 1-11
AIM01ETRP
Air Blowing Pressure 1D2
Daily Inspection
Confirm that the pressure gauge reads the initial
setting (0.05 to 0.08 MPa (0.5 to 0.8 kgf/cm ))
while the machine is running.
* Do not change the pressure unless necessary.
The pressure is factory-adjusted upon shipment
of the machine.
Drains 1W1
Weekly Cleaning
Drain the wastewater.
Note: Refer to "1.4 Maintenance Method"
for how to purge the drain.
Filters 3M1
Every 3 Months Cleaning
Detach the filters and clean them with an
air gun.
If a filter becomes defective, replace it with
a new one.
Note: Refer to "1.4 Maintenance Method"
Note: for how to detach the filter.
Main Air Pressure 1D1
Daily Inspection
Set Air Pressure 0.5 MPa (5.1 Kgf/cm )
Confirm that the air pressure is "Min. 0.4 MPa
(4.1 Kgf/cm )" while the machine is running.
If not, adjust the air pressure.
2
2
2
Subsidiary Air Pressure 1D3
Daily Inspection
Confirm that the subsidiary air pressure
is "0.29 MPa (3 kgf/cm
2
)" while the
machine is running.
If not, adjust the air pressure.

(2) Vacuum System
(3) Dust Collector and Waste Tape Box
Waste Tape Box 1D5
Daily Cleaning
Remove the tape chips.
* Tape chips must be removed every 8 hours.
Filter of Dust Collector 1W2
Weekly Cleaning
Detach the air filter and clean it with a vacuum
cleaner or an air gun.
If the filter becomes defective, replace it with a
new one.
1.3 Maintenance Spots
Fig. 4A11
Fig. 4A12
0305-001 1-12
AIM01ETRP