4OM-996-007 - 第88页
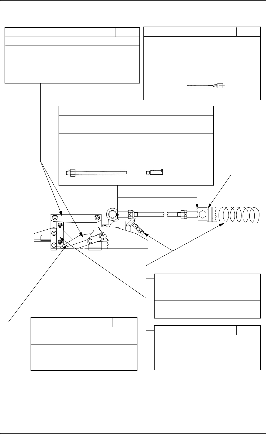
Fig. 4A27-1 Cutter Section 1.3 Maintenance Spots 0509-003 1-25 AIM01ETRP Angular Bearing 3M7-1 Every 3 Months Lubrication (DAPHNE EPONEX GREASE No. 1) Inject grease from the oil inlet with a dispense gun. (4 places) * Us…

1.3 Maintenance Spots
(12) Cutter Section
Fig. 4A27
0509-004 1-24
AIM01ETRP
Spring 1M9-1
Every Month Lubrication
(MOLYNOC GREASE AP1)
Apply the grease to the springs by hand
or using a brush.
Upper and Lower Blades 1M7
Every Month Inspection
Check how the tape is cut. When the cutting quality
has deteriorated, replace the blades with new ones.
Note: Refer to "1.4.8 Replacement of Cutter Blade"
for the replacement.
Outer Circumference of Rod End 1M8
Every Month Lubrication
(MOLYNOC GREASE AP1)
Inject grease from the oil inlet with a
dispense gun.
* Use No.19 (brown) nozzle.
Rod End 1M9
Every Month Lubrication
(DAPHNE EPONEX GREASE No. 1)
Set the timing angle of the rotary turret to approx. 265
degrees and inject grease from the grease nipple with a
grease gun.
* Use the U- and V-type attachments.
U Type
V Type
Backup Plate 1M10
Every Month Lubrication
(MOLYNOC GREASE AP1)
Apply grease to the sliding surface of
the cutter lower blade with a brush.
Surface of Lower Blade 1M11
Every Month Lubrication
(MOLYNOC GREASE AP1)
Detach the cutter cover and apply
grease to the surface of the cutter lower
blade by hand or using a brush.
No.19

Fig. 4A27-1 Cutter Section
1.3 Maintenance Spots
0509-003 1-25 AIM01ETRP
Angular Bearing 3M7-1
Every 3 Months Lubrication
(DAPHNE EPONEX GREASE No. 1)
Inject grease from the oil inlet with a
dispense gun. (4 places)
* Use No. 20 (pink) nozzle.
Waste Tape Chute 1W10
Every Week Cleaning
Detach the cover of the cutter section and
check for remaining chips. When some
chips are remaining, remove them with a
vacuum cleaner.
Rear Surface of Cutter Cover 1M12
Every Month Lubrication
(MOLYNOC GREASE AP1)
Apply grease thinly to the shadowed area by hand or
using a brush.
* Fill the area (groove where grease pools) with grease.

(13) Feeder Carriage Section
1.3 Maintenance Spots
0509-003 1-26 AIM01ETRP
Fig. 4A28 Top View of Machine
• Do not bring any metal of high magnetizability close
to this. Otherwise, such metal will easily be magne-
tized and attracted, causing an injury to the opera-
tor and/or a mechanical breakdown.
• Do not bring any magnetizable material close to this.
Those who wear implanted pacemakers should not
work inside the machine. Otherwise, the pacemaker
may be affected by magnetism, leading to a serious
accident.
CAUTION
WARNING
Linear Guide Rails 1M13
Every Month Cleaning
Clean the carriage with an oiled rag.
Yoke Sides of Linear Motors 1M13-1
Every Month Inspection/Cleaning
Check for components and/or foreign substances
adhered to the yoke sides of the linear motors. If neces-
sary, clean the yoke sides with a rag.
Refer to "1.4.11 Cleaning of Linear Motor's Yoke Sides"
for details.