P-0295-004.pdf - 第150页

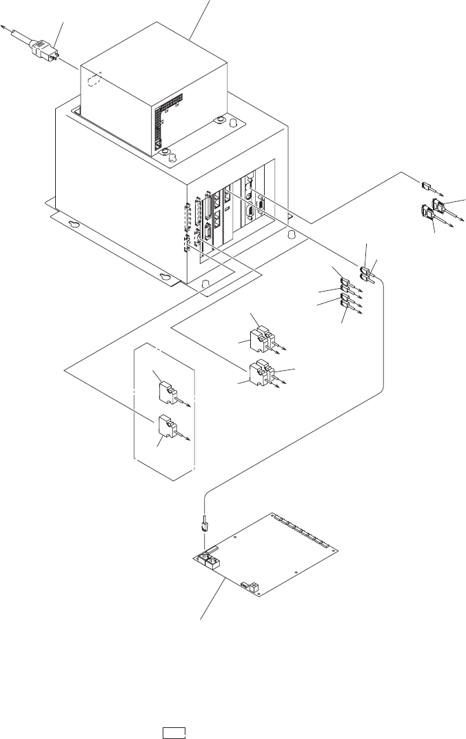
0801-002 内が本体対応箇所です。 The explanation in brackets is for the locations to be treated in the main machine. 157 AC200V X6001 X8502 X8503 X8504 X8501 X0519 X8203 X8303 X851 1 X8513 X8104 X18109 X1300B1 X0501 X0521 X21 1,X531…

100%1 / 168
MEMO
0801-002
内が本体対応箇所です。
The explanation in brackets is for the locations to be treated in the main machine.
157
AC200V
X6001
X8502
X8503
X8504
X8501
X0519
X8203
X8303
X8511
X8513
X8104
X18109
X1300B1
X0501
X0521
X211,X531
X8201
X8301
X187C1
X0101
X0901
X1300B1
X20201
X8102
X7204
N1
-U83
-U60
-A81
-U82
-U85
-U85
-U81
172
166
155
173
154
153
152
151
174
175
164
165
See Fig. FD-1
Key No.151
-A51
See Fig. BR-2
Key No.175
N1
-U90
176
177
X0522
X90C1
X90C2
X9003
X9001
制御
PC
部 右
CONTROL
PC SECTION RIGHT
Fig. FD-2
ケーブル
(G -S014-14)
Cable(G -S014-14)
FD-2 illust-1
0801-002
178
内が本体対応箇所です。
The explanation in brackets is for the locations to be treated in the main machine.
157
AC200V
X6001
X8502
X8503
X8504
X8501
X0519
X8203
X8303
X8511
X8513
X8104
X18109
X1300B1
X0501
X0521
X211,X531
X8201
X8301
X187C1
X0101
X0901
X505
X1300B1
X20201
X8102
X7204
N1
-U83
-U60
-A81
-U82
-U85
-U85
-U81
172
166
155
173
154
153
152
151
174
175
164
165
See Fig. FD-1
Key No.151
-A51
See Fig. BR-2
Key No.175
N1
-U90
176
177
X0522
X90C1
X90C2
X9003
X9001
制御
PC
部 右
CONTROL
PC SECTION RIGHT
Fig. FD-2
ケーブル
(G -S014-15)
Cable(G -S014-15)
FD-2 illust-2