00196515-02_UM_X-Serie_SR705_SE - 第302页
Arbetsuppgifter vid maskinen Skötse linstruktion SIPLACE X-serie SIPLACE-linje tillkoppling Från progr amversion SR.70x.xx Utgåva 01/2011 302 5.3.5 Hur st artknapp arna på maskinen fungerar S tartknapparnas fu nktion kan…

Skötselinstruktion SIPLACE X-serie Arbetsuppgifter vid maskinen
Från programversion SR.70x.xx Utgåva 01/2011 SIPLACE-linje tillkoppling
301
5
Bild 5.3 - 1 Vyn "Produktion" efter att stationsprogrammet laddats in (exemplet taget från SIPLACE X4I)
I statusfältet (se avsnitt 5.5.1, sidan 305) visas stationens aktuella status och den åtgärd som du
skall utföra.
Tryck på en startknapp vid när uppmaningen "Tryck startknapp" visas.
Startknapparna finns på inmatningssidan, utmatningssidan och på manöverfälten till vänster
och höger om stationen.
Referenskörningen utförs. Efter avslutad referenskörning är stationen driftsklar.
Symbolen visas på användargränssnittets arbetsområde (aktiverad).

Arbetsuppgifter vid maskinen Skötselinstruktion SIPLACE X-serie
SIPLACE-linje tillkoppling Från programversion SR.70x.xx Utgåva 01/2011
302
5.3.5 Hur startknapparna på maskinen fungerar
Startknapparnas funktion kan ställas in.
Öppna vyn "Kontrollera sensorer och funktioner" (se avsnittet 5.5.3, sidan 307).
Följande inställningar är möjliga:
Starta produktionen automatiskt 5
Standardinställning.
När startknappen trycks startas produktionen automatiskt.
Inte ändra produktionsstatus 5
Till exempel för kalibrering och testning av maskinen.
När startknappen trycks stängs bara strömkretsen och produktionen startas inte omedelbart.
FÖRSIKTIGT!
Maskinfunktioner kan startas omedelbart via det grafiska användargränssnittet, oberoende av hur
startknappen är inställd. Om strömkretsen redan är sluten krävs ingen ytterligare aktivering via
maskinens startknapp. 5
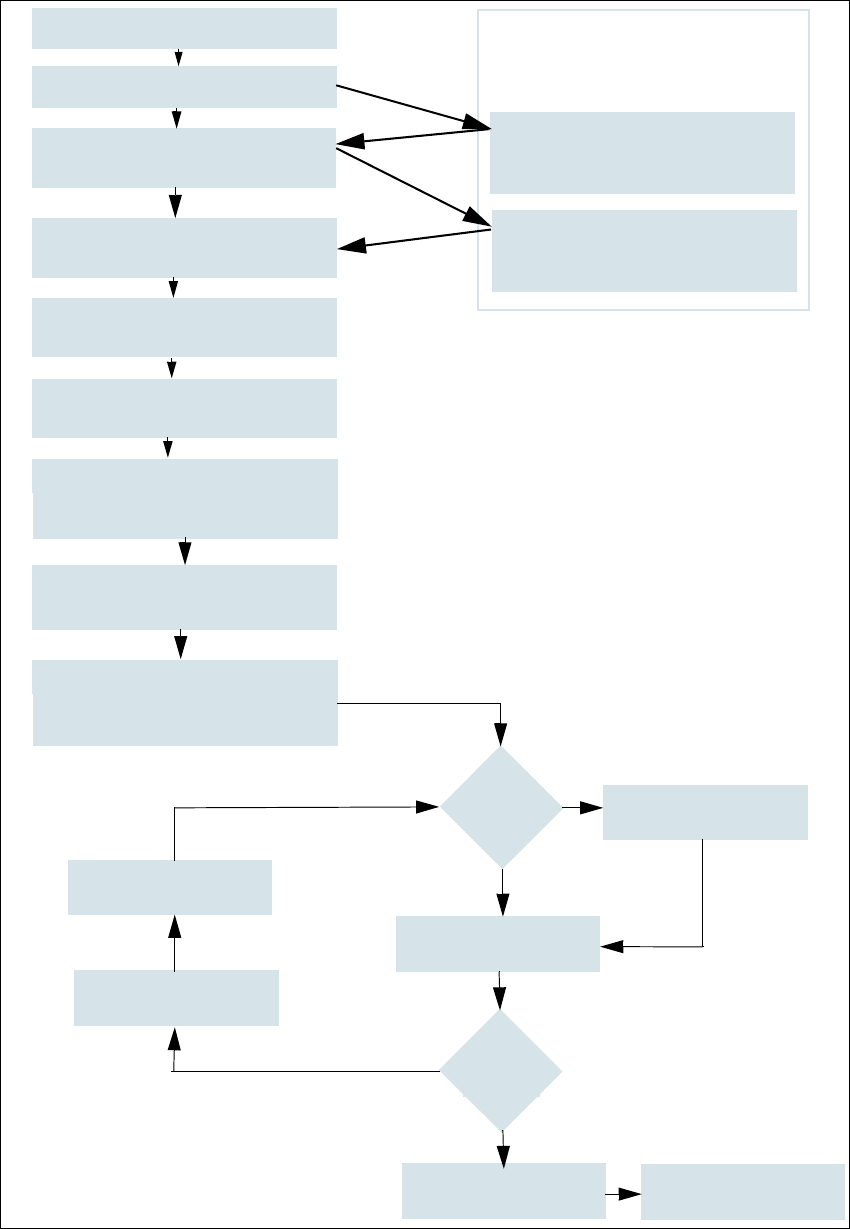
5.3.6 Flödesdiagram "Starta SIPLACE-linjen"
Följande flödesdiagram visar de åtgärder, som genomförs efter att SIPLACE-linjen startats.

Skötselinstruktion SIPLACE X-serie Arbetsuppgifter vid maskinen
Från programversion SR.70x.xx Utgåva 01/2011 SIPLACE-linje tillkoppling
303
5
Bild 5.3 - 2 Flödesdiagram "Starta SIPLACE-linje"
Stationsdator
Starta
Kontroll av riggningen
(ställa in matare)
Lära in markeringar
Ladda kretskortsdata
Aktivera startknappen
Vänta på referenskörning
Köra in kretskort
Vänta på kretskort
Kontrollera riggning
(om bordet är rödmarkerat)
Eventuellt ändra munstycks-
konfiguration
Munstyckskontroll
Marke-
ringar
OK?
Spårfel
Ytmontera
Kontrollera riggning
Fylla spår
Ytmontera
Kretskort till
utmatningsband
Kursiv stil:
Genomförs eller rapporteras av stationen
Ja
Ja
Nej
Nej
Anvisningar till maskinen
Nedladdningsassistent
Programmeringssystem uppgifter
Bekräfta omriggningen i nedladd-
ningsassistenten