MIL- STD-883F 2004 TEST METHOD STANDARD MICROCIRCUITS - 第76页
MIL-STD-883F METHOD 1012.1 4 November 1980 12 TSP: Diode V F - Swit ch S1 in pos iti on 2 Swit ch S2 in pos ition 1 Transi stor V EB (Emit ter-onl y swit ching) - Switch S1 in posi tion 2 Swit ch S2 in pos ition 2 Swit c…

MIL-STD-883F
METHOD 1012.1
4 November 1980
11
FIGURE 1012-2. Temperature arrangement for mounting surface temperature measurements
.

MIL-STD-883F
METHOD 1012.1
4 November 1980
12
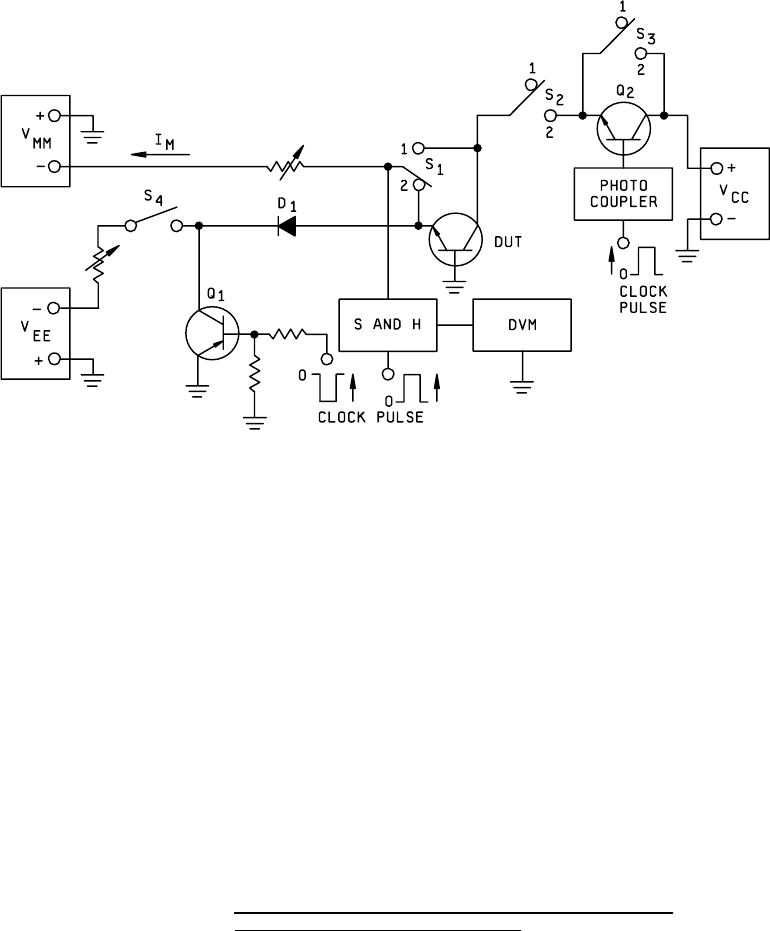
TSP: Diode V
F
- Switch S1 in position 2
Switch S2 in position 1
Transistor V
EB
(Emitter-only switching) - Switch S1 in position 2
Switch S2 in position 2
Switch S3 in position 2
Transistor V
EB
(Emitter and collector switching) - Switch S1 in position 2
Switch S2 in position 2
Switch S1 in position 1
Transistor V
CB
- Switch S1 in position 1
Switch S2 in position 2
Switch S3 in position 1
FIGURE 1012-3. Typical test circuit for indirect measurement of T
J(Avg)
using
p-n junction voltages of active devices
.

MIL-STD-883F
METHOD 1012.1
4 November 1980
13
FIGURE 1012-4. Typical test circuit for indirect measurement of T
J(Region)
using
the substrate diode of junction isolated integrated circuit
.