MIL- STD-883F 2004 TEST METHOD STANDARD MICROCIRCUITS - 第78页
MIL-STD-883F METHOD 1012.1 4 November 1980 14 This page i ntenti onally lef t blank

MIL-STD-883F
METHOD 1012.1
4 November 1980
13
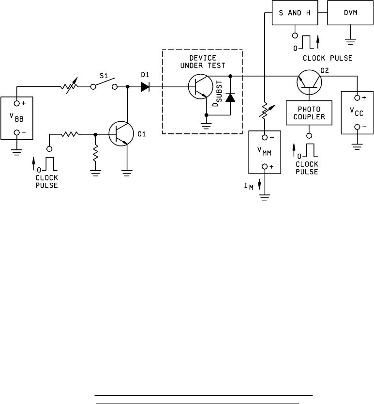
FIGURE 1012-4. Typical test circuit for indirect measurement of T
J(Region)
using
the substrate diode of junction isolated integrated circuit
.
MIL-STD-883F
METHOD 1012.1
4 November 1980
14
This page intentionally left blank

MIL-STD-883F
METHOD 1013
1 May 1968
1
METHOD 1013
DEW POINT
1. PURPOSE
. The purpose of this test is to detect the presence of moisture trapped inside the microelectronic device
package in sufficient quantity to adversely affect device parameters. The most sensitive indicator of moisture is device
leakage current. This test specifies a lower temperature of -65°C for the normal dew point test. It may be desirable in some
cases, where the presence of moisture in concentrations lower than that would be revealed at this lower temperature, to
extend the lower temperature downward.
2. APPARATUS
. The apparatus used in this test shall be capable of varying the temperature from the specified high
temperature to -65°C while the parameter is being measured.
3. PROCEDURE
. The voltage and current specified in the applicable acquisition document shall be applied to the
terminals and the device leakage current or other specified parameter(s) continuously monitored from the specified high
temperature to -65°C and back to the high temperature. The dew point temperature is indicated by a sharp discontinuity in
the parameter being measured with respect to temperature. If no discontinuity is observed, it shall be assumed that the dew
point is at a temperature lower than -65°C and the device being tested is acceptable. Devices which demonstrate instability
of the measured parameter at any point during this test shall be rejected even though a true dew point is not identified. If a
high temperature is not specified in the applicable acquisition document, the device shall be taken to a temperature at least
10°C above ambient temperature to initiate this test and enable detection of dew point in devices which may already be at
saturation. The rate of change of temperature for this test shall be no greater than 10°C per minute. The test voltage shall
be at least equal to the rated breakdown voltage of the device since it is necessary to apply sufficient voltage to achieve
ionization.
4. SUMMARY
. The following details shall be specified on the applicable acquisition document:
a. Test temperature, high (see 3) and low if other than -65°C (see 1).
b. Test voltage and current (see 3).
c. Test parameter (see 1 and 3).