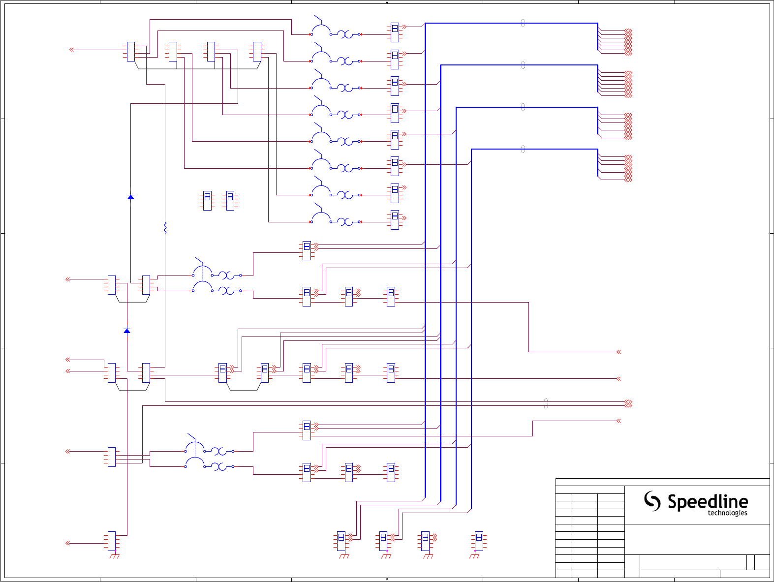
MPM125电路图 - 第5页
1 1 2 2 3 3 4 4 5 5 6 6 7 7 8 8 A A B B C C D D E E 24 VOLT MACHINE POWER ON P24C POWER OFF KEY BYPASS SWITCH MOTOR POWER ON VACUUM BLOWER ON MOTOR POWER ON JMP7 KEY BYPASS ENABLED VACUUM BLOWER ON E-STOP PUSHBUTTON LOOP…

1
1
2
2
3
3
4
4
5
5
6
6
7
7
8
8
A A
B B
C C
D D
E E
JMP10
24 VDC MACHINE
SWITCHED POWER 2
conveyor 3
JMP1
24 VDC CONTROL
CONSTANT POWER 1
vision Y & print Y
EARTH GROUND
worknest Z & conveyor 2
JMP2
DC COMMON
vision X
JMP3
conveyor 1
24 VDC CONTROL
CONSTANT POWER 2
24 VDC MACHINE
SWITCHED POWER 1
spare
DC COMMON
squeegee Z
worknest X, YL, YR
DC POWER DISTRIBUTION
POWER CONTROL MODULE
BLU 12
80 VDC, MACHINE
SWITCHED POWER
TO SHEET 2, B8
FIGURE 2
24 VDC, MACHINE
SWITCHED POWER
BLU 12
TO SHEET 2, C8
FIGURE 2
TO SHEET 2, B8
FIGURE 2
DC COMMON
WHT/BLU 18
BLU 18
24 VDC, CONTROL
CONSTANT POWER
TO SHEET 2, B8
FIGURE 2
TO SHEET 2, B3
FIGURE 2
GRN/YEL 12
EARTH GROUND
GRN/YEL 12
BLU 18
BLU 18
WHT/BLU 12
BLU 18
BLU 18
BLU 18
BLU 18
BLU 18
BLU 18
BLU 18
BLU 18
BLU 18
BLU 18
4 POSITION
BLU 18
BLU 18
BLU 18BLU 18
BLU 18
BLU 18
BLU 18
EARTH GROUND EARTH GROUND EARTH GROUND
BLU 18
BLU 18
BLU 18
BLU 18
BLU 18
BLU 18
BLU 18
BLU 18
BLU 18
BLU 18
80 VDC MACHINE
SWITCHED POWER 2
80 VDC MACHINE
SWITCHED POWER 1
DC POWER TO CENTER CONTROL MODULE
TO SHEET 6, A1
FIGURE 4
1014654
DC POWER TO REAR CONTROL MODULE
1014655
DC POWER TO VISION X CONTROL MODULE
TO SHEET 13, A1
FIGURE 6
TO SHEET 11, A1
FIGURE 5
DC POWER TO SQUEEGEE Z CONTROL MODULE
TO SHEET 14, A1
FIGURE 7
1019918
1019912
BLU
BLU
BLU
BLU
BLU
RED
BLU
BLU
BLU
RED
WHT/BLU
RED
RED
GRN/YEL
GRN/YEL
GRN/YEL
GRN/YEL
BLU
BLU
BLU
24 VDC MACHINE
SWITCHED POWER
24 VDC CONTROL
CONSTANT POWER
TO SHEET 4, C1
FIGURE 2
TO SHEET 4, C1
FIGURE 2
BLU
TO SHEET 4, D1
FIGURE 2
BLU
BLU
BLU
BLU
WHT/BLU
WHT/BLU
GRN/YEL
BLU
BLU
BLU
BLU
WHT/BLU
WHT/BLU
GRN/YEL
BLU
BLU
BLU
WHT/BLU
GRN/YEL
RED
RED
RED
RED
GRN/YEL
FIGURE 2
WHT/BLU 12
TO SHEET 2, C8
FIGURE 2
WHT/BLU
WHT/BLU
WHT/BLU
WHT/BLU
WHT/BLU 12
WHT/BLU 12
WHT/BLU 12
WHT/BLU 12
TO SHEET 15, B6
FIGURE 2.3
TO QUIK TOOL TOOLING (OPTION)
BLK
RED
1014216
(OPTION)
2014
2017
2017
2015
2001
2012
2012
2018
2012
2000
2014
2003
2000
2019
2000
2000
2013
2003
2020
0000
2013
2000
2015
2003
2013
2021
2000
2022
2013
2015
2013
2023
2000
0000
2019
2007
2009
2015
2020
2014
0000
2015
2000
2000
2006
2000
2000
2018
2021
2010
2000
0000
2004
2001
2001
2005
2002
2011
0000
0000
2008
2016
2016
2000
2013
2014
P24VM
GND
P80VM
P24M
P24C
DCOM
P24VC
DCOM
DCOM
CONFIDENTIAL PROPERTY DO NOT DUPLICATE WITHOUT PRIOR WRITTEN CONSENT
APPROVALS
INITIAL DATE
DRN
ENG
CHK
DQA
MFE
PGM
REG
TITLE
SIZE
C
SCALE:
DWG NO.
SHEETS:
R
16 Forge Park, Franklin Ma. 02038 U.S.A.
E
V
2001770
SCHEMATIC,MACHINE ELECTRICAL
MOMENTUM COMPACT,BTB
A
NONE 3 OF 18
02/28/14
02/28/14
SWH
02/28/14
/ /
/ /
/ /
/ /
SWH
REN
---
---
---
---
CONFIDENTIAL PROPERTY DO NOT DUPLICATE WITHOUT PRIOR WRITTEN CONSENT
APPROVALS
INITIAL DATE
DRN
ENG
CHK
DQA
MFE
PGM
REG
TITLE
SIZE
C
SCALE:
DWG NO.
SHEETS:
R
16 Forge Park, Franklin Ma. 02038 U.S.A.
E
V
2001770
SCHEMATIC,MACHINE ELECTRICAL
MOMENTUM COMPACT,BTB
A
NONE 3 OF 18
02/28/14
02/28/14
SWH
02/28/14
/ /
/ /
/ /
/ /
SWH
REN
---
---
---
---
CONFIDENTIAL PROPERTY DO NOT DUPLICATE WITHOUT PRIOR WRITTEN CONSENT
APPROVALS
INITIAL DATE
DRN
ENG
CHK
DQA
MFE
PGM
REG
TITLE
SIZE
C
SCALE:
DWG NO.
SHEETS:
R
16 Forge Park, Franklin Ma. 02038 U.S.A.
E
V
2001770
SCHEMATIC,MACHINE ELECTRICAL
MOMENTUM COMPACT,BTB
A
NONE 3 OF 18
02/28/14
02/28/14
SWH
02/28/14
/ /
/ /
/ /
/ /
SWH
REN
---
---
---
---
A
B
C
D
J
XT4-29
A
B
C
D
J
XT4-29
A
B
C
D
J
XT4-28
A
B
C
D
J
XT4-28
R1
4K0, 10 W
R1
4K0, 10 W
A
B
C
D
J
XT4-14
A
B
C
D
J
XT4-14
A
B
C
D
J
XT4-20
A
B
C
D
J
XT4-20
A
B
C
D
J
XT4-26
A
B
C
D
J
XT4-26
A
B
C
D
J
XT4-11
A
B
C
D
J
XT4-11
A
B
C
D
J
XT4-25
A
B
C
D
J
XT4-25
FR10
circuit breaker, 5A, 1p
FR10
circuit breaker, 5A, 1p
1 2
A
B
C
D
J
XT4-6
A
B
C
D
J
XT4-6
A
B
C
D
J
XT4-37
A
B
C
D
J
XT4-37
FR8 circuit breaker, 5A, 1pFR8 circuit breaker, 5A, 1p
1 2
FR15
circuit breaker, 5A, 1p
FR15
circuit breaker, 5A, 1p
1 2
A
B
C
D
J
XT4-34
A
B
C
D
J
XT4-34
FR7
CIRCUIT BREAKER,3A, 2 POLE
FR7
CIRCUIT BREAKER,3A, 2 POLE
1 2
43
A
B
C
D
J
XT4-27
A
B
C
D
J
XT4-27
FR13
circuit breaker, 5A, 1p
FR13
circuit breaker, 5A, 1p
1 2
FR6
CIRCUIT BREAKER, 3A, 2 POLE
FR6
CIRCUIT BREAKER, 3A, 2 POLE
1 2
43
FR11
circuit breaker, 5A, 1p
FR11
circuit breaker, 5A, 1p
1 2
A
B
C
D
J
XT4-33
A
B
C
D
J
XT4-33
A
B
C
D
J
XT4-10
A
B
C
D
J
XT4-10
A
B
C
D
J
XT4-4
A
B
C
D
J
XT4-4
A
B
C
D
J
XT4-21
A
B
C
D
J
XT4-21
A
B
C
D
J
XT4-17
A
B
C
D
J
XT4-17
FR14
circuit breaker, 5A, 1p
FR14
circuit breaker, 5A, 1p
1 2
A
B
C
D
J
XT4-35
A
B
C
D
J
XT4-35
A
B
C
D
J
XT4-24
A
B
C
D
J
XT4-24
D1
1N4005
D1
1N4005
A
B
C
D
J
XT4-8
A
B
C
D
J
XT4-8
A
B
C
D
J
XT4-2
A
B
C
D
J
XT4-2
A
B
C
D
J
XT4-18
A
B
C
D
J
XT4-18
A
B
C
D
J
XT4-9
A
B
C
D
J
XT4-9
A
B
C
D
J
XT4-12
A
B
C
D
J
XT4-12
A
B
C
D
J
XT4-19
A
B
C
D
J
XT4-19
A
B
C
D
J
XT4-31
A
B
C
D
J
XT4-31
A
B
C
D
J
XT4-7
A
B
C
D
J
XT4-7
A
B
C
D
J
XT4-32
A
B
C
D
J
XT4-32
A
B
C
D
J
XT4-15
A
B
C
D
J
XT4-15
A
B
C
D
J
XT4-30
A
B
C
D
J
XT4-30
A
B
C
D
J
XT4-1
A
B
C
D
J
XT4-1
A
B
C
D
J
XT4-16
A
B
C
D
J
XT4-16
A
B
C
D
J
XT4-22
A
B
C
D
J
XT4-22
A
B
C
D
J
XT4-36
A
B
C
D
J
XT4-36
A
B
C
D
J
XT4-13
A
B
C
D
J
XT4-13
D2
1N4005
D2
1N4005
A
B
C
D
J
XT4-5
A
B
C
D
J
XT4-5
FR9
circuit breaker, 5A, 1p
FR9
circuit breaker, 5A, 1p
1 2
A
B
C
D
J
XT4-3
A
B
C
D
J
XT4-3
FR12
circuit breaker, 5A, 1p
FR12
circuit breaker, 5A, 1p
1 2
A
B
C
D
J
XT4-23
A
B
C
D
J
XT4-23

1
1
2
2
3
3
4
4
5
5
6
6
7
7
8
8
A A
B B
C C
D D
E E
24 VOLT MACHINE POWER ON
P24C POWER OFF
KEY BYPASS
SWITCH
MOTOR POWER ON
VACUUM BLOWER ON
MOTOR POWER ON
JMP7
KEY BYPASS ENABLED
VACUUM BLOWER ON
E-STOP PUSHBUTTON LOOP 2
grn
INHIBIT
KEY BYPASS ENABLED
JMP6
E-STOP PUSHBUTTON LOOP 1
POWER ON PUSHBUTTON
MACHINE POWER OFF
DOOR INTERLOCK SENSOR
& KEY BYPASS SWITCH
ESTOP,
right front
CENTER CONTROL MODULE,
FIGURE 4
EMERGENCY STOP PUSHBUTTON
CYCLE COUNTER
DC common
control 24 VDC
CYCLE COUNTER
- K6 Adjustment -
1) remove lower
terminal block
2) slide switch to
down position
CENTER CONTROL MODULE,
FIGURE 4
24V ON
POWER CONTROL MODULE
SAFETY MONITORING
TO SHEET 3, D7
FIGURE 2
24 VDC CONTROL
CONSTANT POWER
24 VDC MACHINE
SWITCHED POWER
DC COMMON
TO SHEET 3, D7
FIGURE 2
TO SHEET 3, D7
FIGURE 2
SUPERVISORY CONTROL
TO CENTER CONTROL MODULE
TO SHEET 6, D1
FIGURE 4
BLK
BRN
RED
ORG
YEL
GRN
BLU
VIO
GRY
WHT
WHT/RED
WHT/BRN
WHT/BLK
HOOD INTERLOCK
CENTER CONTROL MODULE,
FIGURE 4
HOOD INTERLOCK
1014688
FIGURE 2
MOTOR POWER ON
SHEET 6, B7
SHEET 6, A7/B7
SHEET 7, B1
SHEET 6, B7
SHEET 4, B2
SHEET 4, C7
SHEET 4, D3
SHEET 2, D6
SHEET 2, C4
SHEET 4, A2
SHEET 4, B2
SHEET 2, C4 SHEET 2, C3 SHEET 2, C4
SHEET 4, D2 SHEET 4, D3
SHEET 4, C4 SHEET 4, C5
SHEET 4, D6 SHEET 4, D6
SHEET 4, C4
SHEET 2, C3
SHEET 4, C5
SHEET 2, C4
SHEET 4, D5
SHEET 4, D6
SHEET 4, D2
SHEET 2, C3
SHEET 4, D6
SHEET 4, D3
SHEET 2, C4
K6 SAFETY RELAY SETTING TO AUTOMATIC MODE
K12
K3
K13
K4
K1 K2
WHT/BLU 12
WHT/BLU 18
WHT/BLU 18
WHT/BLU 18
WHT/BLU 18
BLU 18
BLU 18
BLU 18
BLU 18
BLU 18
BLK 18
BLK 18
BLU 18
BLU 18
WHT/BLU 18
WHT/BLU 18
4421
2014
2000
4431
2014
2000
2000
4422
2014
2013
2000
4001
4428
4005
4006
4007
4434
4008
4004
2000
2014
4002
4425
4427
4002
4428
4002
2014
4429
4430
4429
4426
4423
4426
4432
4423
4433
4430
4424
2014
4424
4422
4427
4425
4431
4432
4433
4421
2014
2014
4426
P24M
DCOM
P24C
CONFIDENTIAL PROPERTY DO NOT DUPLICATE WITHOUT PRIOR WRITTEN CONSENT
APPROVALS
INITIAL DATE
DRN
ENG
CHK
DQA
MFE
PGM
REG
TITLE
SIZE
C
SCALE:
DWG NO.
SHEETS:
R
16 Forge Park, Franklin Ma. 02038 U.S.A.
E
V
2001770
SCHEMATIC,MACHINE ELECTRICAL
MOMENTUM COMPACT,BTB
A
NONE 4 OF 18
02/28/14
02/28/14
SWH
02/28/14
/ /
/ /
/ /
/ /
SWH
REN
---
---
---
---
CONFIDENTIAL PROPERTY DO NOT DUPLICATE WITHOUT PRIOR WRITTEN CONSENT
APPROVALS
INITIAL DATE
DRN
ENG
CHK
DQA
MFE
PGM
REG
TITLE
SIZE
C
SCALE:
DWG NO.
SHEETS:
R
16 Forge Park, Franklin Ma. 02038 U.S.A.
E
V
2001770
SCHEMATIC,MACHINE ELECTRICAL
MOMENTUM COMPACT,BTB
A
NONE 4 OF 18
02/28/14
02/28/14
SWH
02/28/14
/ /
/ /
/ /
/ /
SWH
REN
---
---
---
---
CONFIDENTIAL PROPERTY DO NOT DUPLICATE WITHOUT PRIOR WRITTEN CONSENT
APPROVALS
INITIAL DATE
DRN
ENG
CHK
DQA
MFE
PGM
REG
TITLE
SIZE
C
SCALE:
DWG NO.
SHEETS:
R
16 Forge Park, Franklin Ma. 02038 U.S.A.
E
V
2001770
SCHEMATIC,MACHINE ELECTRICAL
MOMENTUM COMPACT,BTB
A
NONE 4 OF 18
02/28/14
02/28/14
SWH
02/28/14
/ /
/ /
/ /
/ /
SWH
REN
---
---
---
---
A
B
C
D
J
XT3-10
A
B
C
D
J
XT3-10
A
B
C
D
J
XT3-18
A
B
C
D
J
XT3-18
K1CK1C
5 6
K4CK4C
5 6
K1DK1D
21 22
K2CK2C
5 6
A
B
C
D
J
XT3-4
A
B
C
D
J
XT3-4
SW_PB_LIGHTEDSW_PB_LIGHTED
K2DK2D
2122
A1 A2
A1 A2
A
B
C
D
J
XT3-12
A
B
C
D
J
XT3-12
A
B
C
D
J
XT3-1
A
B
C
D
J
XT3-1
A1
A2
A
B
C
D
J
XT3-15
A
B
C
D
J
XT3-15
14 13
A1
A2
A
B
C
D
J
XT3-17
A
B
C
D
J
XT3-17
A
B
C
D
J
XT3-9
A
B
C
D
J
XT3-9
A
B
C
D
J
XT3-13
A
B
C
D
J
XT3-13
K12B
P24C POWER OFF
K12B
P24C POWER OFF
9
1
5
0000000
ET1
0000000
ET1
+
1
-
2
D4
1N4005
D4
1N4005
NC loop
- 24VDC +
Estop
Estop
K6
RELAY_SAFETY
NC loop
- 24VDC +
Estop
Estop
K6
RELAY_SAFETY
S34
S11
S12
24
14
34
A2 A1
33
23
13
S22
S21
S33
A
B
C
D
J
XT3-2
A
B
C
D
J
XT3-2
A
B
C
D
J
XT3-8
A
B
C
D
J
XT3-8
A
B
C
D
J
XT3-3
A
B
C
D
J
XT3-3
A
B
C
D
J
XT3-6
A
B
C
D
J
XT3-6
K13B
KEY BYPASS ENABLED
K13B
KEY BYPASS ENABLED
9
1
5
A
B
C
D
J
XT3-5
A
B
C
D
J
XT3-5
14 13
A
B
C
D
J
XT3-16
A
B
C
D
J
XT3-16
A
B
C
D
J
XT3-11
A
B
C
D
J
XT3-11
D5
1N4005
D5
1N4005
A
B
C
D
J
XT3-14
A
B
C
D
J
XT3-14
D3
1N4005
D3
1N4005
BYPASS SWITCHBYPASS SWITCH
. .
. .
A
B
C
D
J
XT3-7
A
B
C
D
J
XT3-7

1
1
2
2
3
3
4
4
5
5
6
6
7
7
8
8
A A
B B
C C
D D
E E
FIGURE 3
COMPUTER MODULE
USBUSB
KEYBOARD
TRACKBALL
1014794
1015008
AC POWER
AC POWER
EXTENSION
USB
EXTENSION
CAN NETWORK MASTER SIGNALS
TO CENTER CONTROL MODULE
REAR USB 2.0
REAR USB 2.0
REAR USB 3.0
VGA
VGA
INPUT
AC in
COMPUTER
XT3 AC POWER
TO POWER CONTROL MODULE
VIDEO
MONITOR
VGA
EXTENSION
P3983
FRONT
USB 2.0
FRONT
USB 2.0
P10009
P6830
REAR USB 2.0
P10377
TO SHEET 2, A8
FIGURE 2
TO SHEET 6, B2
FIGURE 4
TO SHEET 13, D8
FIGURE 6
VISION CAMERA
RED
GRN
WHT
BLK
P10252
SHIELD
PCI CAN NETWORK INTERFACE
1015357
DB9
1 CANH
2 CANL
3 CCOM
RJ45 to DB9
Adapter
USED ON ELITE MACHINES ONLY
P10466
1 TURN
XT3 AC POWER
TO POWER CONTROL MODULE
TO SHEET 2, A8
FIGURE 2
1016523
AC IN
DC
OUT
AC/DC POWER ADAPTER
COMM PORT 1
DB9 EXTENSION
HAND-HELD
BAR CODE READER
FIXED MOUNT
BAR CODE READER
(OPTION)
(OPTION)
(OPTION)
(OPTION)
TO SHEET 19, D8
FIGURE 6.1
FOR RAPID VIEW
CAMERA OPTION
1016639 FOR
RAPID VIEW CAMERA
REAR USB 3.0
REAR USB 2.0
REAR USB 2.0
L1
L2
GND
L1
L2
GND
CONFIDENTIAL PROPERTY DO NOT DUPLICATE WITHOUT PRIOR WRITTEN CONSENT
APPROVALS
INITIAL DATE
DRN
ENG
CHK
DQA
MFE
PGM
REG
TITLE
SIZE
C
SCALE:
DWG NO.
SHEETS:
R
16 Forge Park, Franklin Ma. 02038 U.S.A.
E
V
2001770
SCHEMATIC,MACHINE ELECTRICAL
MOMENTUM COMPACT,BTB
A
NONE 5 OF 18
02/28/14
02/28/14
SWH
02/28/14
/ /
/ /
/ /
/ /
SWH
REN
---
---
---
---
CONFIDENTIAL PROPERTY DO NOT DUPLICATE WITHOUT PRIOR WRITTEN CONSENT
APPROVALS
INITIAL DATE
DRN
ENG
CHK
DQA
MFE
PGM
REG
TITLE
SIZE
C
SCALE:
DWG NO.
SHEETS:
R
16 Forge Park, Franklin Ma. 02038 U.S.A.
E
V
2001770
SCHEMATIC,MACHINE ELECTRICAL
MOMENTUM COMPACT,BTB
A
NONE 5 OF 18
02/28/14
02/28/14
SWH
02/28/14
/ /
/ /
/ /
/ /
SWH
REN
---
---
---
---
CONFIDENTIAL PROPERTY DO NOT DUPLICATE WITHOUT PRIOR WRITTEN CONSENT
APPROVALS
INITIAL DATE
DRN
ENG
CHK
DQA
MFE
PGM
REG
TITLE
SIZE
C
SCALE:
DWG NO.
SHEETS:
R
16 Forge Park, Franklin Ma. 02038 U.S.A.
E
V
2001770
SCHEMATIC,MACHINE ELECTRICAL
MOMENTUM COMPACT,BTB
A
NONE 5 OF 18
02/28/14
02/28/14
SWH
02/28/14
/ /
/ /
/ /
/ /
SWH
REN
---
---
---
---
N1
FERRITE
N1
FERRITE