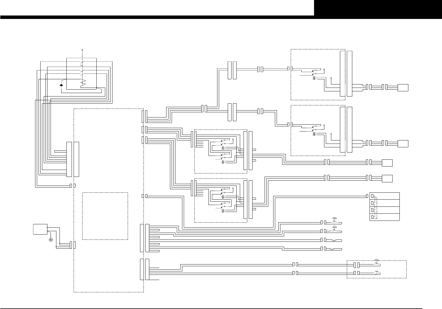
100xt_e - 第5页
PAGE 4 YV100XT (KV1) Control Wiring Diagram Power supply circuit diagram NF11 QF32 2A XS11 AC100V 1A MAX TM11 2.48KVA W V U QF23 QS11 QF11 set13A QF31 10A TC11 750VA 1 2 1 2 RXE3 1.85A RXE1 2.5A RXE2 2.5A RXE5 2.5A 1 2 1…

PAGE 3
YV100XT (KV1) Control Wiring Diagram
Emergency stop circuit diagram
RELAY
RELAY
RELAY
RELAY
RELAY
RELAY
S10
+24V
+24V
+24V
+24V
+24V
+24V
1
2
3
4
1
2
B5
A6
B6
A7
B7
A8
B8
A9
B9
1
2
3OT2
OT3
1
2
3
4
5
6
7
8
9
10
1
2
3
4
5
6
7
8
9
1
2
3
4
5
6
7
8
9
10
11
12
13
14
15
16
17
18
19
20
21
22
1
2
3
4
5
6
7
8
9
10
11
12
13
14
15
16
17
18
19
20
21
22
+24V
OT3
OT4
1
2
3
4
5
6
7
8
9
0
GS21
OT1
OT2
CN4
CN3
OT2
OT3
1
2
1
2
1
2
1
2
1
2
EMG1B
1
2
1
2
EMG2
EMG2A
1
2
1
2
1
2
3
+24V
1
2
3
1
2
3
+24V 1
2
3
+24V
1
2
1
2
READY SW.PROG.UNIT
EMG.SW PROG.UNIT
OT1
OT2
P21
+
-
+24V
P23
+
-
+
-
OT3
OT4
1
2
33
1
2
1
2
1
2
+24V
READY
EMG
1
2
1
2
1
2
SB11
1
2
EMG6
EMG1
EMG1A EMG1
EMG1A
EMG6
EMG7
1
2
3
4
5
6
7
1
2
3
4
5
6
7
8
9
10
11
12
1
2
3
4
5
6
7
1
2
3
4
5
6
7
8
9
10
11
12
OT1
OT2
CNF10
A1
A2
A3
A4
A5
A6
A7
A8
B1
B2
B3
B4
B5
B6
B7
B8
A1
A2
A3
A4
A5
A6
A7
A8
B1
B2
B3
B4
B5
B6
B7
B8
CNF12
CNF15
+24VP
EMG1
EMG1A
EMG6
EMG7
EMG1A
EMG1
EMG6
EMG7
1
2
3
4
1
2
3
4
CNF21
CONNECTION BOARD
P40
A1
A2
A3
A4
A5
A6
A7
A8
A9
A10
B1
B2
B3
B4
B5
B6
B7
B8
B9
B10
CNF13
1
2CNF9
EMG SYSTEM
A1
A2
+24E
SEE POWER CIRCUIT DIAGRAM
EMG6EMG7
A1
A2
A3
A4
A5
A6
A7
A8
A9
A10
B1
B2
B3
B4
B5
B6
B7
B8
B9
B10
1
2
OT1
EMG6
EMG7
+24V
+24E
DC24V
+24V
+24V
+24V
KM10, KM10A
+24V
53
61
23+24V
EMG7
13
54
62
24
14
YPU EMG
READY
EMG7
OT2
OT3
T1821B +24VC
0V
0V
0V
N1016 +24VC
0V
+24VC
+24VC
T1821B
N1016
0V
1
2
3
4
5
6
7
8
9
10
A1
B1
A2
B2
A3
B3
A4
B4
A5
A10
B10
A11
B11
A12
B12
A13
B13
B5
A6
B6
A7
B7
A8
B8
A9
B9
A1
B1
A2
B2
A3
B3
A4
B4
A5
A10
B10
A11
B11
A12
B12
A13
B13
OT
0V
N2226
OT2
OT3
OT2
OT3
0V
2
1
1
2
3
4
CNF25
0V 0V
0V
OT3
OT4
N1003
EMG7
I/O BOARD CONVEYOR A
2
1
SB12
EMG1A
EMG1C
EMG1D
COVER LIMIT SW FRONT
1
2 EMG
COVER LIMIT SW REAR
EMG2C
EMG2D
0V
OT
1
2
3
4
SERVO 1B
EMG SERVO 1A
1
2
0V
XOT
0V
+24VH
STOP R
STOP F
COVER F
COVER R
1
2
EMG CHECK
LED1:X1OT
LED2:X2OT
LED3:Y1OT
LED10:EMG S/W R.RIGHT
LED13:COVER LIMIT FRONT
LED16:COVER LIMIT REAR
LED17:COVER LIMIT R.CENTER
LED21:EMG SPARE1
EMG
1
2
3
OT1
OT2
OT1
OT2
1
2
3
OT2
OT3
CN5
4
1
2
3
4
5
6
7
8
9
10
1
2
3
4
5
6
7
8
9
10
CN5
CN5 1
2
B5
A6
B6
A7
B7
A8
B8
A9
B9
CN4
1
2
3
+24V
1
2
3
OT2
OT3
P22
+
-
+24V
CN5
A1
B1
A2
B2
A3
B3
A4
B4
A5
A10
B10
A11
B11
A12
B12
A13
B13
B5
A6
B6
A7
B7
A8
B8
A9
B9
A1
B1
A2
B2
A3
B3
A4
B4
A5
A10
B10
A11
B11
A12
B12
A13
B13
OT
0V
N2326
0V
XOT
SQ32
X1 OT
1
2
3
OT1
OT2
OT1
OT2
OT1 OT1
OT2 OT2
OT2
OT2
OT3
OT3
I/O BOARD HEAD FRONT
I/O BOARD HEAD REAR
SQ82
X2 OT
1
2
3
1
2
3
1
2
3
1
2
3
OT
OT
1
2
3
4
5
6
7
8
9
1
2
3
4
5
6
7
8
9
10
11
12
13
14
15
16
17
18
19
20
21
22
CN3
+24V
P24
+
-
+
-
OT3
OT4
0V
N1103
I/O BOARD CONVEYOR B
CN5
1
2
3
CN5
CN5
1
2
CNF38
1
2
3
4
1
2
3
4
CNF39
+24VH
0V
OT4
OT5
OT
+24V
OT
0V
+24V
OT
0V
OT
+24V
OT4
OT5
0V
1
2
3
4
5
6
7
8
9
CN6
CN6
YPU (A5)
KV1-CONTROLLER(A1)
Y1 OTSQ102
1
2
3
+24V 1
2
30V
Y1OT
OT OT
+24V
OT
0V
Y1OT
1
2
3
4
5
6
7
8
9
10
11
12
13
14
15
16
17
18
19
20
21
22
+24V
0V
OT
1
2
3
+24V 1
2
30V
YT OTSQ134
1
2
3
+24V 1
2
30V
YTOT
OT OT
+24V
OT
0V
N1103
C/R EMGOT6
EMG1
EMG1A
EMG1B
EMG1B
EMG1C
EMG1C
EMG1D
EMG1D
EMG1E
EMG2
EMG2A
EMG2A
EMG2B
EMG2C
EMG2D
EMG2D
EMG2E
EMG.SW FRONT
EMG.SW REAR
SQ201
SQ202
LED4:Y2OT
LED5:Y3OT
LED6:EMG OP
LED7:EMG S/W PROG.UNIT
LED8:EMG S/W F.RIGHT
LED9:EMG S/W F.LEFT
LED11:EMG S/W R.LEFT
LED12:TF EMG S/W
LED14:COVER LIMIT S/W F.CENTER
LED15:TF COVER LIMIT FRONT
LED18:TF COVER REAR
LED19:FRONT AREA SENSOR
LED20:REAR AREA SENSOR
LED22:EMG SPARE2
LED23:EMG SPARE3

PAGE 4
YV100XT (KV1) Control Wiring Diagram
Power supply circuit diagram
NF11
QF32 2A
XS11
AC100V 1A MAX
TM11 2.48KVA
W
V
U
QF23
QS11
QF11 set13A
QF31 10A
TC11 750VA
1
2
1
2
RXE3
1.85A
RXE1
2.5A
RXE2
2.5A
RXE5
2.5A
1
2
1
2
1
2
1
2
1
2
1
2
1
2
RXE1
1.85A
1
2
RXE12
0.1A
RXE4
1.85A
1
2
1
2
RXE8
2.5A
RXE1
1.85A
QF22
RXE1
1.85A
RXE1
1.85A
QF21
5A
2A
3A
1
2
3
1
2
3
1
2
3
1
2
3
+24VH+24V
+24VJ+24V
+24VK+24V
+24VL+24V
+24VN+24V
+24VO+24V
+24VP+24V
AC220V for MOTOR DRIVER POWER
AC200V for CONTROL
AC200V
DC24V
for CONV.MOTOR
for CONV.MOTOR
for CONV.MOTOR
CRT1
CRT2
VISION
1
2
3
4
5
U21
V10
POWER SOURCE
GS21
DC24V
CN2
CN2
CONTROL BOX
10%
3 ~ 50/60Hz
PROG.UNIT
A5
A1
P21
P23
P24
U
V
W
CONVEYOR
MOTOR 1
(BLACK)
(WHITE)
(GRAY)
240V
220V
208V
200V
190V
0V
240V
220V
208V
200V
190V
0V
0V
100V
200V
220V
U20
U10
V10
V10
V10
V10
U21
U11
V10
V10
XT21
U11
V10
U11
V10
U54
V54
V10
W54
U21
+24V
1
2
3
1
2
3
4
5
6
1
2
3
4
1
2
3
4
5
6
1
2
3
4
CNF16
12345. . 12
CNF15
1234
1234
CNF21
+24VK
+24VP
+24V
U62
V62
CONNECTION
BOARD
CNF1
1
2
3
4
5
6
12345. . 12
1
2
3
4
5
6
1
2
3
U62
V01
W01
1234
1234
CNF4
CNF29 CNF31
1
2
1
2
1
2
1
2
+24VN
P40
SEE EMERGENCY
CIRCUIT DIAGRAM
MTG1
MTG2
ROBOT
0V
190V
200V
208V
220V
240V
0V
190V
200V
208V
220V
240V
0V
200V
208V
220V
240V
0V
190V
200V
208V
220V
240V
0V
190V
200V
208V
220V
240V
0V
190V
200V
208V
220V
240V
190V
N
W50
V50
U50
R1
S1
T1
S1
R1
T1
S1
R1
V10
V10
V10
V10
200/208/220/240V
L1
L2
L3
R1
S1
T1
R
S
T
NOTE1:THIS DIAGRAM SHOWS 200V
SEE INTERCONNECTION DIAGRAM (PAGE 2)
FAN1
FAN2
NOTE1
380/400/416V
>2.5sq
FG
1
3
5
2
4
6
See emergency circuit diagram
W50
V50
U50
W51
V51
U51
5
3
1
KM10
2
4
6W51
6
5
4
E
3
2
1
V51
U51
W52
V52
U52
200V
200V
220V
220V
220V
V60
U60 U60
V60 V61
U61
W52
V52
U52
W54
V54
U54
73
83
74
84
U1A
V10
U1A
V61
U61
V62
U62
0V
0V
0V
0V
0V
0V
0V
CNF22
+24VH
0V
+24VH
0V
I/O BOARD CONVEYOR,A
I/O BOARD CONVEYOR,B
0V
+24V
CN2
0V
+24V
0V
+24V
12
12
CN7 LED DRIVER
-0xx
123456789
1
0
11
12
123456789
1
0
11
12
SENSOR
POWER
0V
0V
0V
0V
0V
0V
AREA SENSOR
FEEDER FLOATING SENSOR
Rating 4kVAMAX
KM10A
+24VH
+24VH
+24VH
+24VH
+24VH
+24VH
1
2
3
4
1
2
3
4
R
S
T
MAX14A
FAN
FAN
HEAD +24V
0V
+24V +24V
KV8
-M6474
1
2
M13
(15W)
CM1
U
V
W
CONVEYOR
MOTOR 2
(BLACK)
(WHITE)
(GRAY)
1
2
3
1
2
3
4
5
6
1
2
3
U63
VA1
WA1
MTG3
MTG4
M14
(15W)
CM2
U
V
W
CONVEYOR
MOTOR 3
(BLACK)
(WHITE)
(GRAY)
1
2
3
1
2
3
4
5
6
1
2
3
U64
VB1
WB1
MTG5
MTG6
M15
(15W)
CM3
1
2
3
4
5
6
CNF5
1
2
3
4
5
6
CNF36
+24VN
+24VOCNF18
CN2
P22
0V
+24V
I/O BOARD HEAD FRONT
I/O BOARD HEAD REAR
+24V +24V
1
2
3
4
1
2
3
4
+24V
+24V
1234
1234
FAN
(LIGHT)
1
2
CN7 LED DRIVER
-0xx
KV8
-M6474
1
2
1
2
CN7
CN7
1
2
FAN
1
2
FAN
+24VJ
+24VJ
+24VJ
+24VJ
0V
0V
0V
0V
0V
1
2
3
1
2
3
CM2
5678
5678
+24VL

PAGE 5
YV100XT (KV1) Control Wiring Diagram
Transtap swiching diagram
TM11
W
V
U
TM11
W
V
U
TM11
W
V
U
TM11
W
V
U
TM11
W
V
U
TM11
W
V
U
TM11
W
V
U
TC11TC11TC11 TC11TC11TC11TC11
240V
220V
208V
200V
190V
240V
220V
208V
200V
190V
0V0V
240V
220V
208V
200V
190V
0V
240V
220V
208V
200V
190V
0V
240V
220V
208V
190V
200V
0V
240V
220V
208V
200V
0V
190V
W50
N
V50
U50
200V
S1
R1
T1
240V
220V
208V
200V
190V
240V
220V
208V
200V
190V
0V0V
240V
220V
208V
200V
190V
0V
240V
220V
208V
200V
190V
0V
240V
220V
208V
190V
200V
0V
240V
220V
208V
200V
0V
190V
N
208V
S1
R1
T1
240V
220V
208V
200V
190V
240V
220V
208V
200V
190V
0V0V
240V
220V
208V
200V
190V
0V
240V
220V
208V
200V
190V
0V
240V
220V
208V
190V
200V
0V
240V
220V
208V
200V
0V
190V
N
220V
S1
R1
T1 240V
220V
208V
200V
190V
240V
220V
208V
200V
190V
0V0V
240V
220V
208V
200V
190V
0V
240V
220V
208V
200V
190V
0V
240V
220V
208V
190V
200V
0V
240V
220V
208V
200V
0V
190V
N
240V
S1
R1
T1
240V
220V
208V
200V
190V
240V
220V
208V
200V
190V
0V0V
240V
220V
208V
200V
190V
0V
240V
220V
208V
200V
190V
0V
240V
220V
208V
190V
200V
0V
240V
220V
208V
200V
0V
190V
N
380V
S1
R1
T1
240V
220V
208V
200V
190V
240V
220V
208V
200V
190V
0V0V
240V
220V
208V
200V
190V
0V
240V
220V
208V
200V
190V
0V
240V
220V
208V
190V
200V
0V
240V
220V
208V
200V
0V
190V
N
400V
S1
R1
T1
240V
220V
208V
200V
190V
240V
220V
208V
200V
190V
0V0V
240V
220V
208V
200V
190V
0V
240V
220V
208V
200V
190V
0V
240V
220V
208V
190V
200V
0V
240V
220V
208V
200V
0V
190V
N
416V
S1
R1
T1
TM11:The selection of POWER SOURCE
200V
240V
220V
208V
200V
190V
0V
240V
220V
208V
200V
190V
0V
0V
100V
200V
220V
V10
U10
U20
R1
S1
208V
240V
220V
208V
200V
190V
0V
240V
220V
208V
200V
190V
0V
0V
100V
200V
220V
V10
U10
U20
R1
S1
220V
240V
220V
208V
200V
190V
0V
240V
220V
208V
200V
190V
0V
0V
100V
200V
220V
V10
U10
U20
R1
S1
240V
240V
220V
208V
200V
190V
0V
240V
220V
208V
200V
190V
0V
0V
100V
200V
220V
V10
U10
U20
R1
S1
380V
240V
220V
208V
200V
190V
0V
240V
220V
208V
200V
190V
0V
0V
100V
200V
220V
V10
U10
U20
R1
S1
400V
240V
220V
208V
200V
190V
0V
240V
220V
208V
200V
190V
0V
0V
100V
200V
220V
V10
U10
U20
R1
S1
416V
240V
220V
208V
200V
190V
0V
240V
220V
208V
200V
190V
0V
0V
100V
200V
220V
V10
U10
U20
R1
S1
TC11:The selection of POWER SOURCE
U60
V60200V
200V
220V
220V
220V W50
V50
U50
U60
V60200V
200V
220V
220V
220V W50
V50
U50
U60
V60200V
200V
220V
220V
220V W50
V50
U50
U60
V60200V
200V
220V
220V
220V W50
V50
U50
U60
V60200V
200V
220V
220V
220V W50
V50
U50
U60
V60200V
200V
220V
220V
220V W50
V50
U50
U60
V60200V
200V
220V
220V
220V