1021368_13 Edison Schematic 6 Feb 2017 - 第10页
A A- B- B GND STEPPER MOTOR M5 CONVEYOR SEGMENT 2 TRACK WIDTH 1 . BASE FRAME18 1 . FRONT FIXED RAIL 1 . REAR MOVING RAIL A A- B- B GND STEPPER MOTOR M6 CONVEYOR SEGMENT 2 FRONT BELT A A- B- B GND STEPPER MOTOR M7 CONVEYO…

.
SHUTTLE
1
2
3
4
5
6
7
8
9
10
11
12
13
14
DOWNSTREAM
A
A-
B-
B
GND
STEPPER
MOTOR
M2
STENCIL Y RIGHT
A
A-
B-
B
GND
STEPPER
MOTOR
M1
STENCIL Y LEFT
.
SHUTTLE.
+
.
-
.
YV15
WIPER VACUUM ON
1
2
3
4
5
6
7
8
9
10
11
12
13
14
UPSTREAM
SP1
1
MOTOR A+
2
MOTOR A-
3
MOTOR B+
4
MOTOR B-
1
DCOM
2
STYLOUT1
3
DCOM
4
P24M1
4
P24M1
5
STYLOUT2
6
P24M1
1
DCOM
2
STYLIN1
3
P24C
1
DCOM
2
STYLIN3
3
P24C
1
DCOM
2
STYLIN6
3
P24C
1
DCOM
2
AIN2
3
P24C
1
DCOM
2
P24C
3
E_OUT16
1
DCOM
2
STYRIN1
3
P24C
1
DCOM
2
STYRIN3
3
P24C
1
DCOM
2
STYRIN7
3
P24C
1
MOTOR A+
2
MOTOR A-
3
MOTOR B+
4
MOTOR B-
1
DCOM
2
STYRIN5
3
STYRIN6
4
P24C
5
STYROUT2
6
STYROUT3
1
DCOM
2
STYROUT1
3
DCOM
4
P24M1
7
8
5
6
4
4
4
4
7
8
EGND
7
8
EGND
1
RDYRCV+
2
RDYRCV-
3
BRDAVL+
4
BRDAVL-
5
6
7
8
EGND
1
RDYRCV+
2
RDYRCV-
3
BRDAVL+
4
BRDAVL-
5
6
4
4
4
1
DCOM
2
AIN3
3
P24C
4
5
6
1
DCOM
2
STYLOUT3
3
DCOM
4
P24M1
5
6
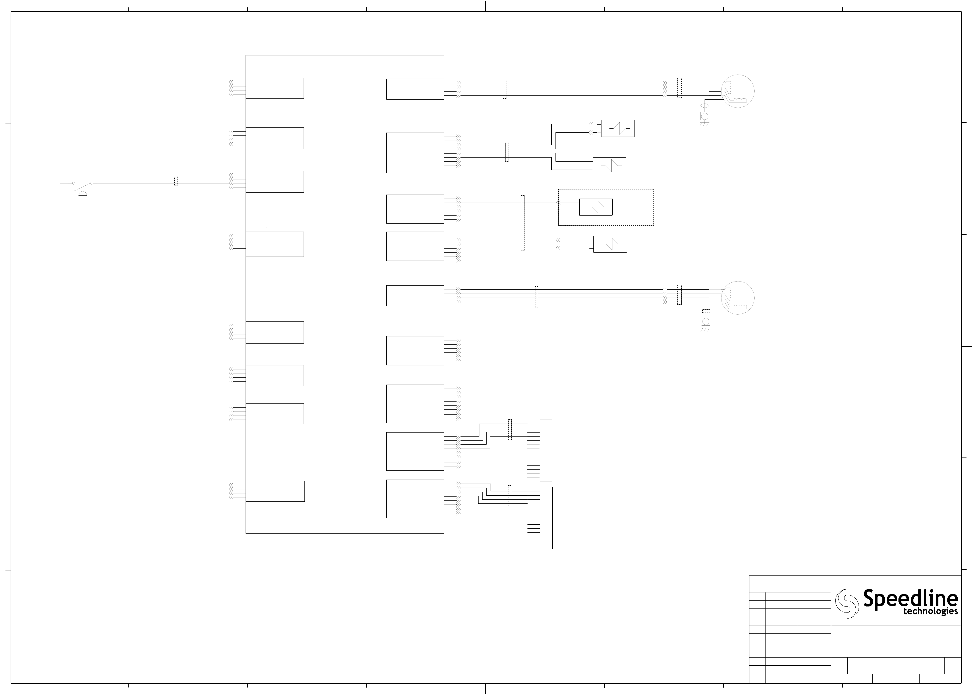
PART OF MAIN INTERFACE PCB ASSEMBLY 1021207
J109
STENCIL Y
LEFT MOTOR
J108
AIR REGULATOR
PANEL
J106
SPARE INPUT 1
J105
LOW AIR
PRESSURE
J104
SPARE INPUT 3
J110
SPARE ANALOG
INPUT 2
J107
STENCIL SHELF
LOCK
J10
SPARE INPUT 1
J13
STENCIL Y
RIGHT MOTOR
J7
SPARE INPUT 3
J12
ALTERNATE
SMEMA
INTERFACE
J8
SPARE INPUT 7
Stencil Y LEFT axis drive module
Stencil Y RIGHT axis drive module
J11
SPARE OUTPUT 1
J6
UPSTREAM
SMEMA
INTERFACE
J9
DOWNSTREAM
SMEMA
INTERFACE
J14
SPARE ANALOG
INPUT 3
J114
STENCIL PRINT
LOCK
PCB1-C
1
.
2
.
2
.
+
-
YV14
MAIN AIR
.
.
.
+
-
YV17
STENCIL PRINT
LOCK
.
.
.
+
-
YV26
STENCIL SHELF
LOCK
MAIN CONTROL MODULE
FIGURE 10
- STENCIL Y LEFT
- STENCIL Y RIGHT
BLK
RED
GRN
WHT
BLK
BLK
RED
RED
BLU
BRN
LOW AIR
PRESSURE SENSOR
PCB ASSEMBLY 1021207 PART C
BLK
RED
GRN
WHT
- SMEMA INTERFACE
VALVE IS ON
1021369 SHEET 1, D3
VALVE IS ON
1021369 SHEET 1, C1
PNEUMATIC SENSOR IS ON
1021369 SHEET 1, A3
1015360
......FROM SHEET 7, D4........
......Continues on SHEET 9, A4........
SCHEMATIC 1021209
SMEMA
3.3 Arms full load
3.3 Arms full load
( RESERVED OUTPUT FOR
EXTENDED SMEMA )
CHK
ENG
DRN
INITIAL DATE
APPROVALS
CONFIDENTIAL PROPERTY, DO NOT DUPLICATE WITHOUT PRIOR WRITTEN CONSENT
16 FORGE PARK, FRANKLIN, MA 02038 USA
SCHEMATIC,MACHINE
TITLE
SIZE
C
DWG NO.
1021368
SCALE: NONE WEIGHT:
SHEET
PULSONIX
1021368.pcb
A
B
C
D
E
F
A
B
C
D
E
F
1 2 43 8765
87
6
5
4
3
2
1
+
ELECTRICAL,EDISON
REV
REN/JGK 01/17/14
13
8 OF 17
SMEMA
J106
J104
J105
J110
J109
J108
J107
J10
J7
J8
J13
J11
J12
J6
J9J14
P105
2
3
P109
P108
1
2
3
4
3
4
5
6
P13
1
2
3
4
P6
P9
1
2
3
4
1
2
3
4
1021496
1021505
1021495
1 1
1021498
BLK
2
3
2
3
ORG
YEL
4 4
RED
P107
2
ORG
PART OF 1022639
1021506
1 1
1021498
BLK
2
3
2
3
ORG
YEL
4 4
RED
1021486
1021487
WHT
BLK
RED
GRN
BLK
RED
GRN
WHT
1
2
REN/JGK
REN/JGK
01/17/14
01/17/14
PJ
J P
2
J114 P114
WHT
1
2GRN
BLU
4
4
P1107
P1107
VALVE IS ON
1021369 SHEET 3, B2
1
2
P1114 J1114
P1114 J1114
BLK
RED
OPTION (1023466)
ADJUSTABLE STENCIL SHELF
DOWNSTREAM
DOWNSTREAMXZ1DOWNSTREAMXZ2DOWNSTREAMXZ3DOWNSTREAMXZ4DOWNSTREAMXZ5DOWNSTREAMXZ6DOWNSTREAMXZ7DOWNSTREAMXZ8DOWNSTREAMXZ9
DOWNSTREAMXZ10DOWNSTREAMXZ11DOWNSTREAMXZ12DOWNSTREAMXZ13DOWNSTREAMXZ14
M1
M1XZA
M1XZA-
M1XZB
M1XZB-
M1XZGND
M2
M2XZA
M2XZA-
M2XZB
M2XZB-
M2XZGND
PCB1-C
PCB1-CXZ1
PCB1-CXZ1
PCB1-CXZ1
PCB1-CXZ1PCB1-CXZ1
PCB1-CXZ1PCB1-CXZ1
PCB1-CXZ1
PCB1-CXZ1
PCB1-CXZ1PCB1-CXZ1
PCB1-CXZ1
PCB1-CXZ1
PCB1-CXZ1
PCB1-CXZ1PCB1-CXZ1PCB1-CXZ1
PCB1-CXZ2
PCB1-CXZ2 PCB1-CXZ2PCB1-CXZ2
PCB1-CXZ2PCB1-CXZ2
PCB1-CXZ2
PCB1-CXZ2
PCB1-CXZ2
PCB1-CXZ2
PCB1-CXZ2
PCB1-CXZ2
PCB1-CXZ2
PCB1-CXZ2
PCB1-CXZ2
PCB1-CXZ2PCB1-CXZ2
PCB1-CXZ3
PCB1-CXZ3
PCB1-CXZ3PCB1-CXZ3
PCB1-CXZ3
PCB1-CXZ3
PCB1-CXZ3
PCB1-CXZ3
PCB1-CXZ3
PCB1-CXZ3
PCB1-CXZ3
PCB1-CXZ3
PCB1-CXZ3
PCB1-CXZ3
PCB1-CXZ3PCB1-CXZ3PCB1-CXZ3
PCB1-CXZ4
PCB1-CXZ4
PCB1-CXZ4
PCB1-CXZ4
PCB1-CXZ4
PCB1-CXZ4 PCB1-CXZ4PCB1-CXZ4PCB1-CXZ4 PCB1-CXZ4
PCB1-CXZ4 PCB1-CXZ4PCB1-CXZ4PCB1-CXZ4
PCB1-CXZ4PCB1-CXZ4
PCB1-CXZ4
PCB1-CXZ5 PCB1-CXZ5 PCB1-CXZ5PCB1-CXZ5 PCB1-CXZ5PCB1-CXZ5PCB1-CXZ5
PCB1-CXZ6
PCB1-CXZ6 PCB1-CXZ6PCB1-CXZ6 PCB1-CXZ6PCB1-CXZ6PCB1-CXZ6 PCB1-CXZ7PCB1-CXZ7PCB1-CXZ7PCB1-CXZ7 PCB1-CXZ8PCB1-CXZ8PCB1-CXZ8PCB1-CXZ8
SHUTTLE
SHUTTLEXZ1
SHUTTLE.
SHUTTLE.XZ1
SP1
SP1XZ1
SP1XZ2
UPSTREAM
UPSTREAMXZ1
UPSTREAMXZ2
UPSTREAMXZ3
UPSTREAMXZ4
UPSTREAMXZ5
UPSTREAMXZ6
UPSTREAMXZ7
UPSTREAMXZ8
UPSTREAMXZ9
UPSTREAMXZ10
UPSTREAMXZ11
UPSTREAMXZ12
UPSTREAMXZ13
UPSTREAMXZ14
YV14
YV14XZ1
YV14XZ2
YV14XZ2
YV15
YV15XZ+
YV15XZ-
YV17
YV17XZ1
YV17XZ2
YV17XZ2
YV26
YV26XZ1
YV26XZ2
YV26XZ2

A
A-
B-
B
GND
STEPPER
MOTOR
M5
CONVEYOR SEGMENT 2 TRACK WIDTH
1
.
BASE FRAME18
1
.
FRONT FIXED RAIL
1
.
REAR MOVING RAIL
A
A-
B-
B
GND
STEPPER
MOTOR
M6
CONVEYOR SEGMENT 2 FRONT BELT
A
A-
B-
B
GND
STEPPER
MOTOR
M7
CONVEYOR SEGMENT 2 REAR BELT
1
VCC +
2
L
3
OUT
4
GND -
ES7
CONVSEG2 Y LIMIT POSITIVE
1
DC -
2
OUT
3
DC +
SOLID
STATE
SWITCH
SQ1
VACUUM GATE
1
DC -
2
OUT
3
DC +
SOLID
STATE
SWITCH
ES8
CONVSEG2 X LIMIT NEGATIVE
1
DC -
2
OUT
3
DC +
SOLID
STATE
SWITCH
ES9
CONVSEG2 X LIMIT POSITIVE
1
DC -
2
OUT
3
DC +
SOLID
STATE
SWITCH
ES11
Y TOOLING OBSTRUCTION RECEIVER LOWER
1
DC -
2
OUT
3
DC +
SOLID
STATE
SWITCH
ES12
Y TOOLING OBSTRUCTION EMITTER LOWER
1
DC -
2
OUT
3
DC +
SOLID
STATE
SWITCH
ES10
RIGHT STAGING
1
DC -
2
OUT
3
DC +
SOLID
STATE
SWITCH
ES13
LEFT STAGING
1
DCOM
2
CV2IN2
3
P24C
4
DCOM
5
CV2IN5
6
P24C
7
DCOM
8
CV2IN6
9
P24C
10
DCOM
11
CV2IN8
12
P24C
13
DCOM
14
CV2OUT2
15
P24M1
16
DCOM
17
P24M1
18
DCOM
1
DCOM
2
CV2IN10
3
P24C
1
MOTOR A+
2
MOTOR A-
3
MOTOR B+
4
MOTOR B-
1
MOTOR A+
2
MOTOR A-
3
MOTOR B+
4
MOTOR B-
1
MOTOR A+
2
MOTOR A-
3
MOTOR B+
4
MOTOR B-
1
DCOM
2
CV2IN11
3
P24C
1
DCOM
2
CV2IN12
3
P24C
1
DCOM
2
CV2IN9
3
P24C
1
DCOM
2
CV2IN3
3
P24C
1
DCOM
2
CV2IN1
3
P24C
1
DCOM
2
CV2OUT2
3
DCOM
4
P24M1
5
6
4
4
4
4
4
4
J28
CONVEYOR
SEGMENT 2
RAIL WIDTH MOTOR
J23
CONVEYOR
SEGMENT 2 I/O
J21
SPARE INPUT
J29
CONVEYOR
SEGMENT 2
FRONT BELT MOTOR
J30
CONVEYOR
SEGMENT 2
REAR BELT MOTOR
J27
SPARE INPUT
J26
SPARE INPUT
J25
SPARE INPUT
J24
SPARE INPUT
J22
SPARE INPUT
J118
OUTPUT 2
1
DC -
2
OUT
3
DC +
SOLID
STATE
SWITCH
ES14
Y TOOLING OBSTRUCTION RECEIVER UPPER
1
DC -
2
OUT
3
DC +
SOLID
STATE
SWITCH
ES32
Y TOOLING OBSTRUCTION EMITTER UPPER
MAIN CONTROL MODULE
FIGURE 10
BLU
BLK
BRN
BLU
BLK
BRN
BLU
BLK
WHT
BLK
RED
BLK
ORG
BRN
BLK
RED
GRN
WHT
YEL
RED
BLK
ORG
YEL
RED
PCB ASSEMBLY 1021207 PART D
BLK
RED
GRN
WHT
BLK
RED
GRN
WHT
BLU
BLK
BRN
-CONVEYOR SEGMENT 2
......Continues on SHEET 10, A4........
......FROM SHEET 8, D4........
SCHEMATIC 1021209
3.9 Arms full load
3.9 Arms full load
3.9 Arms full load
CHK
ENG
DRN
INITIAL DATE
APPROVALS
CONFIDENTIAL PROPERTY, DO NOT DUPLICATE WITHOUT PRIOR WRITTEN CONSENT
16 FORGE PARK, FRANKLIN, MA 02038 USA
SCHEMATIC,MACHINE
TITLE
SIZE
C
DWG NO.
1021368
SCALE: NONE WEIGHT:
SHEET
PULSONIX
1021368.pcb
A
B
C
D
E
F
A
B
C
D
E
F
1 2 43 8765
87
6
5
4
3
2
1
+
ELECTRICAL,EDISON
REV
REN/JGK 01/17/14
13
9 OF 17
J23
J25
J26
J27
J24
J21
J22
J28
J29
J30
P23
1
2
3
4
5
6
7
8
9
10
12
11
3
4
1
1
2
3
1
2
3
BLU
1 1
BRN
BLK
3
2
3
2
BLU
BRN
BLK
1 1
3 3
P22
P27
1
2
3
1
3
J
P
J P
JVAC PVAC
P28
P29
P30
1
2
3
4
1
2
3
4
1
2
3
4
1
2
3
4
1
2
3
4
1
2
3
4
1
2
3
4
J P
J P
1021526
1014856
3
4
1
1021527
1
2
3
1
2
3
1021608
1021609
BLU
BLK
BRN
BLU
BLK
BRN
1017248
1017247
P24
P21
1
2
3
1
2
3
1021508
1021509
1021498
1021498
1021498
1021507
J P
1
2
1
2
BLK
ORG
3
4
3
4
YEL
RED
REN/JGK
REN/JGK
01/17/14
01/17/14
2
2
2
2
WHT
WHT
WHT
WHT
1017248
J
BLK
BLU
2
1
BRN
3
1017247
J
BLK
BLU
1
BRN
3
P
2
1
3
P
1
3
BLU
BRN
BLU
BLK
BRN
2
BLK
2
7
BASE FRAME18
BASE FRAME18XZ1
ES7
ES7XZ1ES7XZ2ES7XZ3ES7XZ4
ES8
ES8XZ1ES8XZ2ES8XZ3
ES9
ES9XZ1
ES9XZ2
ES9XZ3
ES10
ES10XZ1ES10XZ2ES10XZ3
ES11
ES11XZ1ES11XZ2ES11XZ3
ES12
ES12XZ1
ES12XZ2
ES12XZ3
ES13
ES13XZ1
ES13XZ2
ES13XZ3
ES14
ES14XZ1ES14XZ2ES14XZ3
ES32
ES32XZ1ES32XZ2ES32XZ3
FRONT FIXED RAIL
FRONT FIXED RAILXZ1
M5
M5XZA
M5XZA-
M5XZB
M5XZB-
M5XZGND
M6
M6XZA
M6XZA-
M6XZB
M6XZB-
M6XZGND
M7
M7XZA
M7XZA-
M7XZB
M7XZB-
M7XZGND
PCB1-D
PCB1-DXZ1
PCB1-DXZ1
PCB1-DXZ1
PCB1-DXZ1
PCB1-DXZ1
PCB1-DXZ1
PCB1-DXZ1
PCB1-DXZ1
PCB1-DXZ1 PCB1-DXZ1
PCB1-DXZ1
PCB1-DXZ2
PCB1-DXZ2
PCB1-DXZ2PCB1-DXZ2
PCB1-DXZ2
PCB1-DXZ2
PCB1-DXZ2
PCB1-DXZ2 PCB1-DXZ2 PCB1-DXZ2
PCB1-DXZ2
PCB1-DXZ3PCB1-DXZ3
PCB1-DXZ3PCB1-DXZ3PCB1-DXZ3
PCB1-DXZ3PCB1-DXZ3
PCB1-DXZ3
PCB1-DXZ3
PCB1-DXZ3
PCB1-DXZ3
PCB1-DXZ4
PCB1-DXZ4
PCB1-DXZ4
PCB1-DXZ4PCB1-DXZ4
PCB1-DXZ4PCB1-DXZ4PCB1-DXZ4
PCB1-DXZ4
PCB1-DXZ4
PCB1-DXZ4
PCB1-DXZ5
PCB1-DXZ5
PCB1-DXZ6
PCB1-DXZ6
PCB1-DXZ7
PCB1-DXZ8
PCB1-DXZ9
PCB1-DXZ10
PCB1-DXZ11PCB1-DXZ12PCB1-DXZ13PCB1-DXZ14PCB1-DXZ15PCB1-DXZ16PCB1-DXZ17
PCB1-DXZ18
REAR MOVING RAIL
REAR MOVING RAILXZ1
SQ1
SQ1XZ1
SQ1XZ2
SQ1XZ3

1
.
2
.
YV1
SPARE
1
.
2
.
YV11
DISPENSER PASTE AIR
1
.
2
.
YV12
VACUUM GATE
1
.
2
.
YV7
STENCIL FRAME CLAMPS
1
.
2
.
YV8
PRINT Z FRONT
1
.
2
.
YV9
WIPER UP
1
.
2
.
YV3
VISION HARD STOP
1
.
2
.
YV10
DISPENSER DOWN
1
.
2
.
YV4
HOOD FRONT LOCK
1
.
2
.
YV5
RIGHT STAGING LIFTER
1
.
2
.
YV13
TOOLING VACUUM
18
DCOM
17
DCOM
16
STYROUT4
15
P24M1
14
P24M1
13
P24M1
12
E_OUT7
11
E_OUT15
10
E_OUT14
9
E_OUT13
8
E_OUT12
7
E_OUT11
6
E_OUT10
5
E_OUT9
4
E_OUT6
3
E_OUT5
2
E_OUT4
1
E_OUT1
1
DCOM
2
E_OUT2
3
DCOM
4
P24M1
5
6
1
DCOM
2
E_OUT3
3
DCOM
4
P24M1
5
6
1
DCOM
2
AOUT0
3
P24C
4
P5C
5
P24M1
6
7
8
7
8
1
DCOM
2
AOUT1
3
P24C
4
P5C
5
P24M1
6
7
8
1
DCOM
2
AOUT2
3
P24C
4
P5C
5
P24M1
6
J91
PNEUMATIC
VALVE STACK
J117
SPARE OUTPUT 2
J120
SPARE OUTPUT 3
J92
ANALOG OUTPUT 0
SNUGGER FORCE
J93
ANALOG OUTPUT 1
J111
ANALOG OUTPUT 2
1
.
2
.
YV2
PRINT Z REAR
1
.
2
.
YV6
LEFT STAGING LIFTER
C
.
A
.
B
.
YV21
SNUGGER FORCE
C
.
A
.
B
.
YV30
WIPER PAPER TENSION CONTROL
(ANALOG OUT)
MAIN CONTROL MODULE
FIGURE 10
(OPTION)
(CARTRIDGE PASTE DISPENSER OPTION)
OR
(DUAL JAR PASTE DISPENSER OPTION)
25 PIN
D-SUB
CONNECTOR
BLK
VIO
BLU
GRY
WHT/BLK
WHT
WHT/BRN
VALVE STACK VS1
WHT/RED
WHT/YEL
WHT/ORG
PCB ASSEMBLY 1021207 PART E
RED
YEL
ORG
13
-EXTENDED I/O
-PNEUMATIC VALVE STACK
VALVE IS ON
1021369 SHEET 1, A4
VALVE IS ON
1021369 SHEET 2, A5
VALVE IS ON
1021369 SHEET 1, B4
VALVE IS ON
1021369 SHEET 1, C7
VALVE IS ON
1021369 SHEET 2, A2
VALVE IS ON
1021369 SHEET 1, B7
VALVE IS ON
1021369 SHEET 2, B5
VALVE IS ON
1021369 SHEET 2, E2
VALVE IS ON
1021369 SHEET 2, F2
VALVE IS ON
1021369 SHEET 1, B7
VALVE IS ON
1021369 SHEET 2, C2
......FROM SHEET 9, D4........
SCHEMATIC 1021209
DIP SWITCH SETTING
FOR E12, NODE 41h (65dec)
LEFT PHYTEC BOARD
PHYTEC - CANopen ChipF40 I/O CONFIGURATION
BLU
WHT
BRN
CHK
ENG
DRN
INITIAL DATE
APPROVALS
CONFIDENTIAL PROPERTY, DO NOT DUPLICATE WITHOUT PRIOR WRITTEN CONSENT
16 FORGE PARK, FRANKLIN, MA 02038 USA
SCHEMATIC,MACHINE
TITLE
SIZE
C
DWG NO.
1021368
SCALE: NONE WEIGHT:
SHEET
PULSONIX
1021368.pcb
A
B
C
D
E
F
A
B
C
D
E
F
1 2 43 8765
87
6
5
4
3
2
1
+
ELECTRICAL,EDISON
REV
REN/JGK 01/17/14
13
10 OF 17
J117
J120
J91
J92
J93
J111
......Continues on SHEET 11, A4........
P92
P91
1
2
5
1
2
3
4
5
6
7
8
9
10
11
12
14
15
16
1021494
PART OF 1021528
VALVE IS ON
1021369 SHEET 1, A7
VALVE IS ON
1021369 SHEET 1, D7
BRN
GRN
1
14
2
15
3
16
4
17
5
18
6
19
25
7
(EDISON 300 ONLY)
(EDISON 300 ONLY)
REN/JGK
REN/JGK
01/17/14
01/17/14
BLU
WHT
BRN
1021369 SHEET 4, C2
EDGELOC OPTION
(CARTRIDGE PASTE DISPENSER OPTION)
OR
(DUAL JAR PASTE DISPENSER OPTION)
BLU
WHT
BRN
1021369 SHEET 5, B5
WIPER PAPER
P92
1
2
BLU
1023613
WHT
5
BRN
ON
12345678
PCB1-E
PCB1-EXZ1
PCB1-EXZ1
PCB1-EXZ1
PCB1-EXZ1
PCB1-EXZ1PCB1-EXZ1 PCB1-EXZ2 PCB1-EXZ2PCB1-EXZ2PCB1-EXZ2PCB1-EXZ2PCB1-EXZ2 PCB1-EXZ3
PCB1-EXZ3
PCB1-EXZ3
PCB1-EXZ3
PCB1-EXZ3PCB1-EXZ3 PCB1-EXZ4 PCB1-EXZ4PCB1-EXZ4PCB1-EXZ4PCB1-EXZ4PCB1-EXZ4 PCB1-EXZ5
PCB1-EXZ5
PCB1-EXZ5
PCB1-EXZ5
PCB1-EXZ5PCB1-EXZ5 PCB1-EXZ6
PCB1-EXZ6
PCB1-EXZ6PCB1-EXZ6PCB1-EXZ6PCB1-EXZ6 PCB1-EXZ7PCB1-EXZ7PCB1-EXZ7PCB1-EXZ7 PCB1-EXZ8
PCB1-EXZ8
PCB1-EXZ8PCB1-EXZ8 PCB1-EXZ9
PCB1-EXZ10
PCB1-EXZ11
PCB1-EXZ12
PCB1-EXZ13PCB1-EXZ14PCB1-EXZ15PCB1-EXZ16PCB1-EXZ17
PCB1-EXZ18
YV1
YV1XZ1
YV1XZ2
YV2
YV2XZ1YV2XZ2
YV3
YV3XZ1
YV3XZ2
YV4
YV4XZ1
YV4XZ2
YV5
YV5XZ1
YV5XZ2
YV6
YV6XZ1
YV6XZ2
YV7
YV7XZ1YV7XZ2
YV8
YV8XZ1YV8XZ2
YV9
YV9XZ1YV9XZ2
YV10
YV10XZ1YV10XZ2
YV11
YV11XZ1YV11XZ2
YV12
YV12XZ1YV12XZ2
YV13
YV13XZ1YV13XZ2
YV21
YV21XZA
YV21XZB
YV21XZC
YV30
YV30XZA
YV30XZB
YV30XZC