1021368_13 Edison Schematic 6 Feb 2017 - 第12页
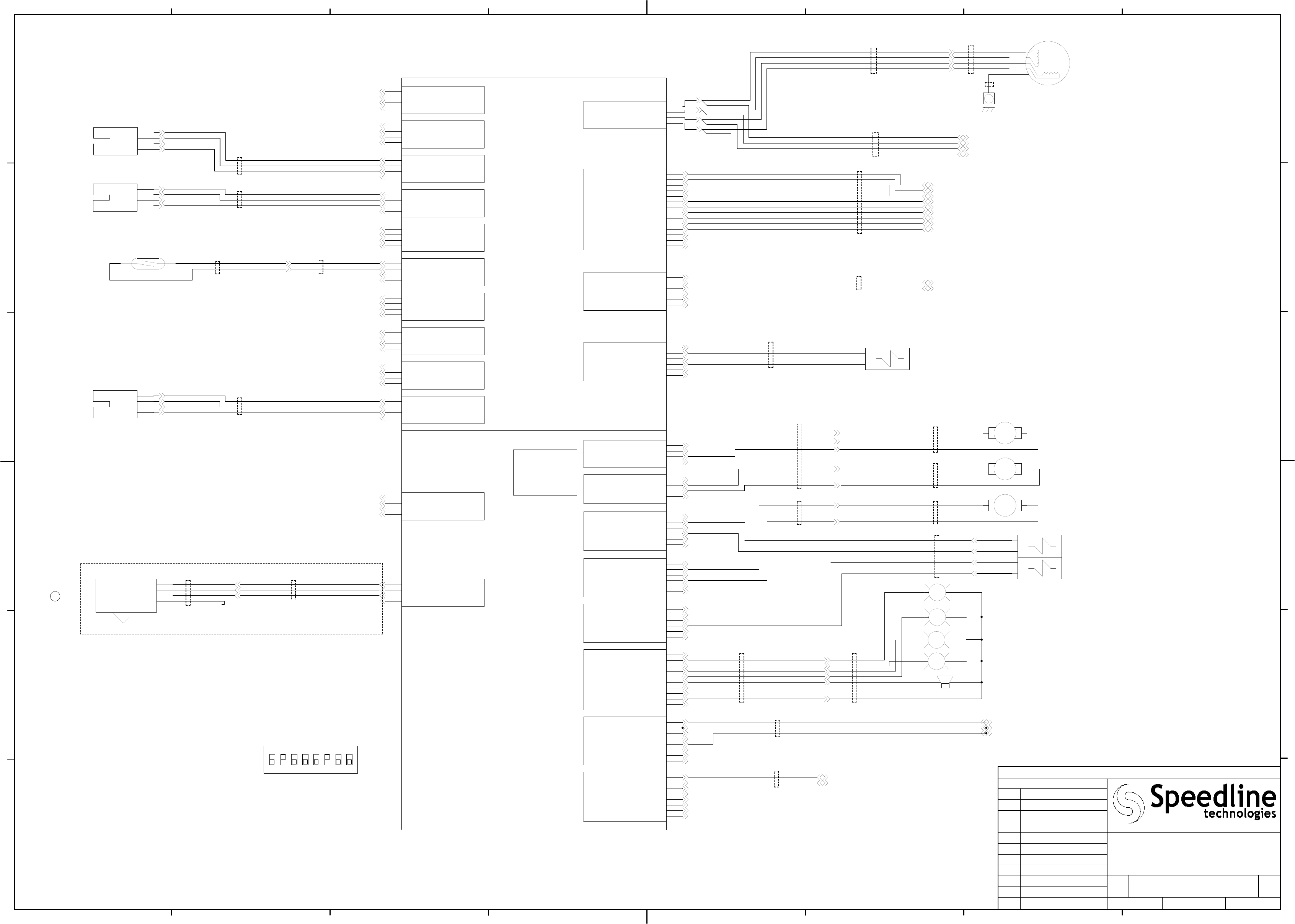
1 VCC + 2 L 3 OUT 4 GND - ES16 PRINT Y LIMIT POSITIVE 1 V + 2 OUT N.C. 3 OUT N.O. 4 V - PROXIMITY SENSOR SL2 SOLVENT AVAILABLE A A- B- B GND STEPPER MOTOR M8 PRINT Y 1 VCC + 2 L 3 OUT 4 GND - ES18 WIPER PAPER ENCODER . B…

1
.
2
.
YV1
SPARE
1
.
2
.
YV11
DISPENSER PASTE AIR
1
.
2
.
YV12
VACUUM GATE
1
.
2
.
YV7
STENCIL FRAME CLAMPS
1
.
2
.
YV8
PRINT Z FRONT
1
.
2
.
YV9
WIPER UP
1
.
2
.
YV3
VISION HARD STOP
1
.
2
.
YV10
DISPENSER DOWN
1
.
2
.
YV4
HOOD FRONT LOCK
1
.
2
.
YV5
RIGHT STAGING LIFTER
1
.
2
.
YV13
TOOLING VACUUM
18
DCOM
17
DCOM
16
STYROUT4
15
P24M1
14
P24M1
13
P24M1
12
E_OUT7
11
E_OUT15
10
E_OUT14
9
E_OUT13
8
E_OUT12
7
E_OUT11
6
E_OUT10
5
E_OUT9
4
E_OUT6
3
E_OUT5
2
E_OUT4
1
E_OUT1
1
DCOM
2
E_OUT2
3
DCOM
4
P24M1
5
6
1
DCOM
2
E_OUT3
3
DCOM
4
P24M1
5
6
1
DCOM
2
AOUT0
3
P24C
4
P5C
5
P24M1
6
7
8
7
8
1
DCOM
2
AOUT1
3
P24C
4
P5C
5
P24M1
6
7
8
1
DCOM
2
AOUT2
3
P24C
4
P5C
5
P24M1
6
J91
PNEUMATIC
VALVE STACK
J117
SPARE OUTPUT 2
J120
SPARE OUTPUT 3
J92
ANALOG OUTPUT 0
SNUGGER FORCE
J93
ANALOG OUTPUT 1
J111
ANALOG OUTPUT 2
1
.
2
.
YV2
PRINT Z REAR
1
.
2
.
YV6
LEFT STAGING LIFTER
C
.
A
.
B
.
YV21
SNUGGER FORCE
C
.
A
.
B
.
YV30
WIPER PAPER TENSION CONTROL
(ANALOG OUT)
MAIN CONTROL MODULE
FIGURE 10
(OPTION)
(CARTRIDGE PASTE DISPENSER OPTION)
OR
(DUAL JAR PASTE DISPENSER OPTION)
25 PIN
D-SUB
CONNECTOR
BLK
VIO
BLU
GRY
WHT/BLK
WHT
WHT/BRN
VALVE STACK VS1
WHT/RED
WHT/YEL
WHT/ORG
PCB ASSEMBLY 1021207 PART E
RED
YEL
ORG
13
-EXTENDED I/O
-PNEUMATIC VALVE STACK
VALVE IS ON
1021369 SHEET 1, A4
VALVE IS ON
1021369 SHEET 2, A5
VALVE IS ON
1021369 SHEET 1, B4
VALVE IS ON
1021369 SHEET 1, C7
VALVE IS ON
1021369 SHEET 2, A2
VALVE IS ON
1021369 SHEET 1, B7
VALVE IS ON
1021369 SHEET 2, B5
VALVE IS ON
1021369 SHEET 2, E2
VALVE IS ON
1021369 SHEET 2, F2
VALVE IS ON
1021369 SHEET 1, B7
VALVE IS ON
1021369 SHEET 2, C2
......FROM SHEET 9, D4........
SCHEMATIC 1021209
DIP SWITCH SETTING
FOR E12, NODE 41h (65dec)
LEFT PHYTEC BOARD
PHYTEC - CANopen ChipF40 I/O CONFIGURATION
BLU
WHT
BRN
CHK
ENG
DRN
INITIAL DATE
APPROVALS
CONFIDENTIAL PROPERTY, DO NOT DUPLICATE WITHOUT PRIOR WRITTEN CONSENT
16 FORGE PARK, FRANKLIN, MA 02038 USA
SCHEMATIC,MACHINE
TITLE
SIZE
C
DWG NO.
1021368
SCALE: NONE WEIGHT:
SHEET
PULSONIX
1021368.pcb
A
B
C
D
E
F
A
B
C
D
E
F
1 2 43 8765
87
6
5
4
3
2
1
+
ELECTRICAL,EDISON
REV
REN/JGK 01/17/14
13
10 OF 17
J117
J120
J91
J92
J93
J111
......Continues on SHEET 11, A4........
P92
P91
1
2
5
1
2
3
4
5
6
7
8
9
10
11
12
14
15
16
1021494
PART OF 1021528
VALVE IS ON
1021369 SHEET 1, A7
VALVE IS ON
1021369 SHEET 1, D7
BRN
GRN
1
14
2
15
3
16
4
17
5
18
6
19
25
7
(EDISON 300 ONLY)
(EDISON 300 ONLY)
REN/JGK
REN/JGK
01/17/14
01/17/14
BLU
WHT
BRN
1021369 SHEET 4, C2
EDGELOC OPTION
(CARTRIDGE PASTE DISPENSER OPTION)
OR
(DUAL JAR PASTE DISPENSER OPTION)
BLU
WHT
BRN
1021369 SHEET 5, B5
WIPER PAPER
P92
1
2
BLU
1023613
WHT
5
BRN
ON
12345678
PCB1-E
PCB1-EXZ1
PCB1-EXZ1
PCB1-EXZ1
PCB1-EXZ1
PCB1-EXZ1PCB1-EXZ1 PCB1-EXZ2 PCB1-EXZ2PCB1-EXZ2PCB1-EXZ2PCB1-EXZ2PCB1-EXZ2 PCB1-EXZ3
PCB1-EXZ3
PCB1-EXZ3
PCB1-EXZ3
PCB1-EXZ3PCB1-EXZ3 PCB1-EXZ4 PCB1-EXZ4PCB1-EXZ4PCB1-EXZ4PCB1-EXZ4PCB1-EXZ4 PCB1-EXZ5
PCB1-EXZ5
PCB1-EXZ5
PCB1-EXZ5
PCB1-EXZ5PCB1-EXZ5 PCB1-EXZ6
PCB1-EXZ6
PCB1-EXZ6PCB1-EXZ6PCB1-EXZ6PCB1-EXZ6 PCB1-EXZ7PCB1-EXZ7PCB1-EXZ7PCB1-EXZ7 PCB1-EXZ8
PCB1-EXZ8
PCB1-EXZ8PCB1-EXZ8 PCB1-EXZ9
PCB1-EXZ10
PCB1-EXZ11
PCB1-EXZ12
PCB1-EXZ13PCB1-EXZ14PCB1-EXZ15PCB1-EXZ16PCB1-EXZ17
PCB1-EXZ18
YV1
YV1XZ1
YV1XZ2
YV2
YV2XZ1YV2XZ2
YV3
YV3XZ1
YV3XZ2
YV4
YV4XZ1
YV4XZ2
YV5
YV5XZ1
YV5XZ2
YV6
YV6XZ1
YV6XZ2
YV7
YV7XZ1YV7XZ2
YV8
YV8XZ1YV8XZ2
YV9
YV9XZ1YV9XZ2
YV10
YV10XZ1YV10XZ2
YV11
YV11XZ1YV11XZ2
YV12
YV12XZ1YV12XZ2
YV13
YV13XZ1YV13XZ2
YV21
YV21XZA
YV21XZB
YV21XZC
YV30
YV30XZA
YV30XZB
YV30XZC

1
VCC +
2
L
3
OUT
4
GND -
ES16
PRINT Y LIMIT POSITIVE
1
V +
2
OUT N.C.
3
OUT N.O.
4
V -
PROXIMITY
SENSOR
SL2
SOLVENT AVAILABLE
A
A-
B-
B
GND
STEPPER
MOTOR
M8
PRINT Y
1
VCC +
2
L
3
OUT
4
GND -
ES18
WIPER PAPER ENCODER
.
BASE FRAME.
1
VCC +
2
L
3
OUT
4
GND -
ES15
SHUTTLE Y LIMIT POSITIVE
1
VCC +
2
L
3
OUT
4
GND -
ES17
PRINT Y LIMIT NEGATIVE
1
+
2
-
FN4
HOOD FAN
1
VCC +
2
L
3
OUT
4
GND -
ES19
SHUTTLE Y LIMIT NEGATIVE
1
VCC
2
CTRL
3
GND
PROXIMITY
SWITCH
SL1
SOLVENT LEAKING
EL1
INTERNAL LED WORKLIGHT
+
.
-
.
YV25
PINS
+
.
-
.
YV24
LOCK
1
+
2
-
FN5
HOOD FAN
1
DCOM
2
PYIN2
3
P24C
1
DCOM
2
PYIN3
3
P24C
1
DCOM
2
PYIN5
3
P24C
1
DCOM
2
PYIN6
3
P24C
1
DCOM
2
PYIN7
3
P24C
1
DCOM
2
PYIN8
3
P24C
3
P24C
2
PYIN9
1
DCOM
1
DCOM
2
PYIN10
3
P24C
1
DCOM
2
PYIN11
3
P24C
1
DCOM
2
PYIN12
3
P24C
1
MOTOR A+
2
MOTOR A-
3
MOTOR B+
4
MOTOR B-
1
DCOM
2
PYOUT1
3
DCOM
4
P24M1
1
DCOM
2
PYOUT2
3
DCOM
4
P24M1
1
DCOM
2
PYOUT3
3
DCOM
4
P24M1
1
DCOM
2
PYOUT4
3
DCOM
4
P24M1
1
DCOM
2
PYIN1
3
P24C
5
6
5
6
5
6
5
6
4
4
4
4
4
4
4
4
4
4
4
J35
INPUT 2
PRINT Y LIMIT
J31
SPARE INPUT 3
J32
INPUT 5
WIPER PAPER
ENCODER
J45
SPARE INPUT 6
J33
INPUT 7
WIPER SOLVENT
AVAILABLE
J34
INPUT 8
WIPER SOLVENT
LEAKING
J39
SPARE INPUT 9
J46
SPARE INPUT 10
J42
INPUT 11
WIPER SUPPLY
ENCODER
J44
SPARE INPUT 12
J43
PRINT Y
MOTOR
J38
OUTPUT 2
INTERIOR LIGHT
J40
OUTPUT 3
QUIK-TOOL RAISE
J41
OUTPUT 4
QUIK-TOOL LOCK
J36
SPARE OUTPUT 1
J37
SPARE INPUT 1
PCB2-A
1
VCC +
2
L
3
OUT
4
GND -
ES30
WIPER SUPPLY ENCODER
MAIN CONTROL MODULE
FIGURE 10
RED
BLK
PCB ASSEMBLY 1021208 PART E
-PRINT Y
......Continues on SHEET 12, A4........
SCHEMATIC 1021209
RED
BLK
WHT
BRN
RED
(CAPACITIVE)
(OPTICAL)
BLK
WHT
BLK
BLU
BLU
BLK
BRN
RED
BLK
WHT
BLU
BLK
BRN
9.9 Arms full load
CHK
ENG
DRN
INITIAL DATE
APPROVALS
CONFIDENTIAL PROPERTY, DO NOT DUPLICATE WITHOUT PRIOR WRITTEN CONSENT
16 FORGE PARK, FRANKLIN, MA 02038 USA
SCHEMATIC,MACHINE
TITLE
SIZE
C
DWG NO.
1021368
SCALE: NONE WEIGHT:
SHEET
PULSONIX
1021368.pcb
A
B
C
D
E
F
A
B
C
D
E
F
1 2 43 8765
87
6
5
4
3
2
1
+
ELECTRICAL,EDISON
REV
REN/JGK 01/17/14
13
11 OF 17
J43
J36
J38
J40
J41
J37
J35
J31
J32
J45
J33
J34
J39
J46
J42
J44
QUIK-TOOL TOOLING OPTION
FIGURE 7.2
1
2
3
1
2
3
1
3
1
2
3
1
2
3
P35
P32
P45
P33
P34
2
1
3
2
1
3
2
1
3
2
1
3
P
J
P J
P43
1
2
3
4
P41
P40
P38
2
4
2
4
2
4
1
2
3
4
BLU
BLK
BRN
P37
1
2
3
1021533
1021520
1021479
1021984
BLU
BLK
BRN
P31
1
2
3
BLK
1
P
1
J
BLK
P44
1
RED
3 3
RED
3
1021580
BLU
BLK
BRN
2
1021483
1015078
1014836
1021535
1021534
1021482
1021512
P 1021579
1
2
BLK
ORG
3
4
YEL
RED
RED
BLK
GRN
WHT
J
1
2
3
4
REN/JGK
REN/JGK
01/17/14
01/17/14
P12973
BLK
1021550
BRN
VALVE IS ON
1021369 SHEET 3, C7
ORG
FOR PNEUMATIC AIR
LINE CONNECTIONS
REFER TO 1021369
SCHEMATIC
RED
VALVE IS ON
1021369 SHEET 3, D7
P
J
1 1
3 3
P
J
1 1
3 3
2001598
1023614
BLU
BLK
BRN
P42
1
2
3
BASE FRAME.
BASE FRAME.XZ1
EL1
EL1XZ1
EL1XZ2
ES15
ES15XZ1
ES15XZ2
ES15XZ3ES15XZ4
ES16
ES16XZ1
ES16XZ2
ES16XZ3ES16XZ4
ES17
ES17XZ1
ES17XZ2
ES17XZ3
ES17XZ4
ES18
ES18XZ1ES18XZ2ES18XZ3ES18XZ4
ES19
ES19XZ1ES19XZ2ES19XZ3ES19XZ4
ES30
ES30XZ1ES30XZ2ES30XZ3ES30XZ4
FN4
FN4XZ1
FN4XZ2
FN5
FN5XZ1
FN5XZ2
M8
M8XZA
M8XZA-
M8XZB
M8XZB-
M8XZGND
PCB2-A
PCB2-AXZ1
PCB2-AXZ1
PCB2-AXZ1
PCB2-AXZ1
PCB2-AXZ1
PCB2-AXZ1
PCB2-AXZ1
PCB2-AXZ1
PCB2-AXZ1
PCB2-AXZ1
PCB2-AXZ1
PCB2-AXZ1
PCB2-AXZ1
PCB2-AXZ1
PCB2-AXZ1
PCB2-AXZ1
PCB2-AXZ2
PCB2-AXZ2
PCB2-AXZ2
PCB2-AXZ2
PCB2-AXZ2
PCB2-AXZ2
PCB2-AXZ2
PCB2-AXZ2
PCB2-AXZ2
PCB2-AXZ2
PCB2-AXZ2
PCB2-AXZ2
PCB2-AXZ2
PCB2-AXZ2
PCB2-AXZ2
PCB2-AXZ2
PCB2-AXZ3
PCB2-AXZ3
PCB2-AXZ3
PCB2-AXZ3
PCB2-AXZ3
PCB2-AXZ3
PCB2-AXZ3
PCB2-AXZ3
PCB2-AXZ3
PCB2-AXZ3
PCB2-AXZ3
PCB2-AXZ3
PCB2-AXZ3
PCB2-AXZ3
PCB2-AXZ3
PCB2-AXZ3
PCB2-AXZ4
PCB2-AXZ4
PCB2-AXZ4
PCB2-AXZ4
PCB2-AXZ4
PCB2-AXZ4
PCB2-AXZ4
PCB2-AXZ4
PCB2-AXZ4
PCB2-AXZ4
PCB2-AXZ4
PCB2-AXZ4
PCB2-AXZ4
PCB2-AXZ4
PCB2-AXZ4
PCB2-AXZ4
PCB2-AXZ5
PCB2-AXZ5
PCB2-AXZ5
PCB2-AXZ5
PCB2-AXZ6
PCB2-AXZ6
PCB2-AXZ6
PCB2-AXZ6
SL1
SL1XZ1SL1XZ2SL1XZ3
SL2
SL2XZ1SL2XZ2SL2XZ3
SL2XZ4
YV24
YV24XZ+
YV24XZ-
YV25
YV25XZ+
YV25XZ-

HL2
LED
- +
M14
SOLVENT ROLLER MOTOR
1
VCC +
2
L
3
OUT
4
GND -
ES21
VISION Y LIMIT NEGATIVE
1
VCC +
2
L
3
OUT
4
GND -
ES20
VISION Y LIMIT POSITIVE
HL1
LED
HL4
LED
A
A-
B-
B
GND
STEPPER
MOTOR
M9
VISION Y
LIGHT TOWER
LED
-
+
M15
SOLVENT PUMP MOTOR
HL3
LED
-
+
M13
WIPER PAPER MOTOR
.
BASE FRAME .
1
VCC +
2
L
3
OUT
4
GND -
ES22
VISION Y PARK
. .
SQ12
WIPER DOWN
+V
ALARM
0V
ANLOUT
PHOTO
ELECTRIC
DISTANCE
SENSOR
ES31
PASTE HEIGHT SENSOR
1
DCOM
2
VYIN2
3
P24C
1
DCOM
2
VYIN3
3
P24C
1
DCOM
2
VYIN5
3
P24C
1
DCOM
2
VYIN6
3
P24C
1
DCOM
2
VYIN7
3
P24C
1
DCOM
2
VYIN8
3
P24C
3
P24C
2
VYIN9
1
DCOM
1
DCOM
2
VYIN10
3
P24C
1
MOTOR A+
2
MOTOR A-/W
3
MOTOR B+/V
4
MOTOR B-/U
1
DCOM
2
VYOUT1
3
DCOM
4
P24M1
1
DCOM
2
VYOUT2
3
DCOM
4
P24M1
1
HALL_VYU
2
HALL_VYV
3
HALL_VYW
4
ENC_VYX
5
ENC_VY/X
6
ENC_VYB
7
ENC_VY/B
8
ENC_VYA
9
ENC_VY/A
10
DCOM
11
P5C
12
DCOM
13
P5C
14
1
DCOM
2
AIN0
3
P24C
1
DCOM
2
AIN1
3
P24C
1
DCOM
2
AOUT3
1
DCOM
2
AOUT4
1
2
WPR MTR
1
2
SLV MTR
1
DCOM
2
OUT2
3
DCOM
4
P24M1
1
DCOM
2
OUT1
3
DCOM
4
P24M1
1
DCOM
2
OUT0
3
DCOM
4
P24M1
1
DCOM
2
OUT3
3
OUT4
4
OUT5
5
OUT6
6
OUT7
7
DCOM
8
P24M1
9
P24M1
10
P24C
4
1
DCOM
2
VYIN1
3
P24C
4
4
4
4
4
4
4
4
4
5
6
5
6
4
3
P24M1
4
3
P24M1
4
5
6
5
6
5
6
3
P24C
4
P5C
5
P24M1
6
7
8
3
P24C
4
P5C
5
P24M1
6
7
8
1
DCOM
2
VYRxD
3
4
VYTxD
J69
VISION Y
MOTOR
J70
VISION Y SERVO
MOTOR FEEDBACK
J67
TRIGGER
CAMERA Y AXIS
J68
SPARE OUTPUT 2
J63
INPUT 2
POSITIVE LIMIT
J64
INPUT 3
NEGATIVE LIMIT
J59
SPARE INPUT 5
J60
INPUT 6
WIPER DOWN
J61
SPARE INPUT 7
J62
SPARE INPUT 8
J65
INPUT 9
WIPER PAPER OUT
J66
VISION Y PARK
J74
ANALOG INPUT 1
PASTE HEIGHT
J73
ANALOG INPUT 0
J77
SHUTTLE LOCK
J76
ANALOG OUTPUT 4
J115
WIPER PAPER
MOTOR
J75
ANALOG OUTPUT 3
CARTRIDGE FILL
J116
SOLVENT ROLLER
MOTOR
J80
LIGHT TOWER
J79
CLAMP RELEASE
J78
OUTPUT 1
SOLVENT PUMP MOTOR
Vision Y axis drive module
Extended I/O Stencil Wiper
J71
SPARE INPUT 1
J95
RS 232
COPLEY SERIAL PORT
WIPER
DRIVER
MODULE
PCB2-B
.
.
.
+
-
YV18
SHUTTLE
LOCK
.
.
.
+
-
YV27
CLAMP RELEASE
.
.
.
+
-
YV31
RAIL VAC
MAIN CONTROL MODULE
FIGURE 10
-STENCIL WIPER I/O
-VISION Y
BLU
BLK
PCB ASSEMBLY 1021207 PART B
BRN
BLU
BLK
BRN
HA1
RED
BLU
RED
BLK
RED
BLK
RED
BLK
RED
BLUE
AMBER
GREEN
ALARM (OPTION)
RED
BLK
BRN
ORG
RED
GRN
WHT
BLU
BRN
BLK
......FROM SHEET 11, E4........
SCHEMATIC 1021209
DIP Switch Setting
for E9,
Right Phytec Board
PHYTEC - CANopen ChipF40 I/O CONFIGURATION
ON
2 3
4 5 6
7
8
WIPER PAPER ENCODER
DETAILS ON SHEET 11, C1
BRN
GRY
WHT
GRN
GRN/BLK
BLU
BLU/BLK
BLK
RED
NOTE: WHEN SERVO MOTOR IS
INSTALLED, M9 STEPPER MOTOR IS
REMOVED AND REPLACED WITH M9
SERVO MOTOR. THE MOTOR
CONNECTIONS ON J69 ARE DUAL
FUNCTION. MOTOR DETAILS ARE ON
SHEET 17.
TO SHEET 17, C3-D3
SERVO ENCODER
SIGNALS
STANDARD MACHINE CONFIGURATION
WITH STEPPER MOTOR
SERVO MOTOR
SIGNALS
TO SHEET 17, C3
8.6 Arms full load
1.2 Adc full load
24 Vdc
24 Vdc
1.2 Adc full load
24 Vdc
0.46 Adc full load
SOLVENT PUMP REFERENCE IS ON
1021370 DOCUMENT
PASTE HEIGHT MONITOR OPTION
BLU
BRN
BLK
TO SHEET 16, D6
FIGURE 5.3
TO ENCLOSED FLOW PUMP
CONTROL MODULE
BLK
BLU
BRN
(ENCLOSED FLOW PUMP OPTION)
CHK
ENG
DRN
INITIAL DATE
APPROVALS
CONFIDENTIAL PROPERTY, DO NOT DUPLICATE WITHOUT PRIOR WRITTEN CONSENT
16 FORGE PARK, FRANKLIN, MA 02038 USA
SCHEMATIC,MACHINE
TITLE
SIZE
C
DWG NO.
1021368
SCALE: NONE WEIGHT:
SHEET
PULSONIX
1021368.pcb
A
B
C
D
E
F
A
B
C
D
E
F
1 2 43 8765
87
6
5
4
3
2
1
+
ELECTRICAL,EDISON
REV
REN/JGK 01/17/14
13
12 OF 17
......Continues on SHEET 13, A4........
CONNECTION FOR
DOWNLOADING FILES
TO COPLEY DRIVES
J69
J70
J67
J68
J115
J116
J77
J78
J79
J80
J75
J76
J95
J71
J63
J64
J59
J60
J61
J62
J65
J66
J73
J74P74
1
2
3
P64
J63
1
2
3
1
2
3
P69
P70
1
2
3
4
2
2
2
2
2
2
11
11
11
J P
J P
J P
P78
P116
P115
2
3
2
3
2
4
2
3
4
5
6
9
1
2
5
P75
P80
1
2
3
4
5
6
7
8
9
10
11
1021481
1021480
1022156
0-10V VACUUM
SPEED CONTROL
TO SHEET 2, E6
FIGURE 2.2
1021488
BLK
WHT
P76
1
2
2005493
PART OF 1022639
BLK
P79
P77
2
1
2
1
P177
RED
BRN
2
4
2
1021536
1021537
1021551
1021552
1016503
(1021511)
BLK
RED
GRN
WHT
1021511
RED
1 1
1021501
BLK
BLK
GRN
2
3
2
3
ORG
YEL
WHT
4 4
RED
1021999
P67
2
P66
1021519
BLU
1
BLK
BRN
2
3
REN/JGK
REN/JGK
01/17/14
01/17/14
P J
BLU
BRN
1
2
1
2
BLK
RED
1
2
P60
1021616
1021532
3 3
PART OF 1022135
BRN
TO SHEET 5, D7
CAMERA Y AXIS TRIGGER
1021547
4
YEL
1
2
1
2
BLK
RED
BLK
RED
J177
J177 P177
J179 P179
J179 P179
VALVE IS ON
1021369 SHEET 3, C2
VALVE IS ON
1021369 SHEET 3, A2
7
1022155
BLU
WHT
BRN
BLK
P174 J174
11
2 2
33
2
J180
2
P180
BLK
WHT
BLU
YEL
RED
GRN
2005482
3 3
4 4
5 5
6 6
9 9
2
BLU
BLU
4
BLU BLU
SEE
1021369 SHEET 4, C7
PART OF 1021528 CABLE ASSEMBLY
(SEE ALSO SHEET 7,5D)
BASE FRAME .
BASE FRAME .XZ1
ES20
ES20XZ1
ES20XZ2
ES20XZ3
ES20XZ4
ES21
ES21XZ1
ES21XZ2
ES21XZ3
ES21XZ4
ES22
ES22XZ1
ES22XZ2
ES22XZ3
ES22XZ4
ES31
ES31XZ1
ES31XZ2
ES31XZ3
ES31XZ4
HL1
HL1XZ1
HL1XZ2
HL2
HL2XZ1
HL2XZ2
HL3
HL3XZ1
HL3XZ2
HL4
HL4XZ1
HL4XZ2
LS11
LS11XZ1
LS11XZ2
M9
M9XZA
M9XZA-
M9XZB
M9XZB-
M9XZGND
M13
M13XZ1
M13XZ2
M14
M14XZ1
M14XZ2
M15
M15XZ1
M15XZ2
PCB2-B
PCB2-BXZ1PCB2-BXZ1PCB2-BXZ1PCB2-BXZ1PCB2-BXZ1PCB2-BXZ1PCB2-BXZ1PCB2-BXZ1
PCB2-BXZ1
PCB2-BXZ1
PCB2-BXZ1
PCB2-BXZ1
PCB2-BXZ1
PCB2-BXZ1
PCB2-BXZ1
PCB2-BXZ1
PCB2-BXZ1
PCB2-BXZ1
PCB2-BXZ1
PCB2-BXZ1
PCB2-BXZ1
PCB2-BXZ1
PCB2-BXZ1 PCB2-BXZ1
PCB2-BXZ2
PCB2-BXZ2PCB2-BXZ2
PCB2-BXZ2
PCB2-BXZ2
PCB2-BXZ2
PCB2-BXZ2
PCB2-BXZ2
PCB2-BXZ2
PCB2-BXZ2
PCB2-BXZ2
PCB2-BXZ2
PCB2-BXZ2
PCB2-BXZ2
PCB2-BXZ2
PCB2-BXZ2
PCB2-BXZ2
PCB2-BXZ2
PCB2-BXZ2
PCB2-BXZ2
PCB2-BXZ2
PCB2-BXZ2
PCB2-BXZ2
PCB2-BXZ2
PCB2-BXZ3
PCB2-BXZ3
PCB2-BXZ3PCB2-BXZ3PCB2-BXZ3PCB2-BXZ3PCB2-BXZ3PCB2-BXZ3
PCB2-BXZ3
PCB2-BXZ3
PCB2-BXZ3
PCB2-BXZ3
PCB2-BXZ3
PCB2-BXZ3
PCB2-BXZ3
PCB2-BXZ3
PCB2-BXZ3
PCB2-BXZ3
PCB2-BXZ3
PCB2-BXZ3
PCB2-BXZ3
PCB2-BXZ3
PCB2-BXZ3
PCB2-BXZ3
PCB2-BXZ4
PCB2-BXZ4
PCB2-BXZ4
PCB2-BXZ4
PCB2-BXZ4
PCB2-BXZ4
PCB2-BXZ4
PCB2-BXZ4
PCB2-BXZ4 PCB2-BXZ4PCB2-BXZ4PCB2-BXZ4PCB2-BXZ4PCB2-BXZ4PCB2-BXZ4PCB2-BXZ4PCB2-BXZ4
PCB2-BXZ4
PCB2-BXZ4
PCB2-BXZ4
PCB2-BXZ4
PCB2-BXZ4
PCB2-BXZ4
PCB2-BXZ4
PCB2-BXZ5
PCB2-BXZ5
PCB2-BXZ5
PCB2-BXZ5
PCB2-BXZ5
PCB2-BXZ5
PCB2-BXZ5
PCB2-BXZ5
PCB2-BXZ5
PCB2-BXZ6
PCB2-BXZ6
PCB2-BXZ6
PCB2-BXZ6
PCB2-BXZ6
PCB2-BXZ6
PCB2-BXZ6
PCB2-BXZ6
PCB2-BXZ6
PCB2-BXZ7
PCB2-BXZ7
PCB2-BXZ7
PCB2-BXZ7
PCB2-BXZ8
PCB2-BXZ8
PCB2-BXZ8
PCB2-BXZ8
PCB2-BXZ9
PCB2-BXZ9
PCB2-BXZ10
PCB2-BXZ10
PCB2-BXZ11
PCB2-BXZ12
PCB2-BXZ13
PCB2-BXZ14
SQ12
SQ12XZ1
SQ12XZ2
YV18
YV18XZ1
YV18XZ2
YV18XZ2
YV27
YV27XZ1
YV27XZ2
YV27XZ2
YV31
YV31XZ1
YV31XZ2
YV31XZ2