1021368_13 Edison Schematic 6 Feb 2017 - 第15页
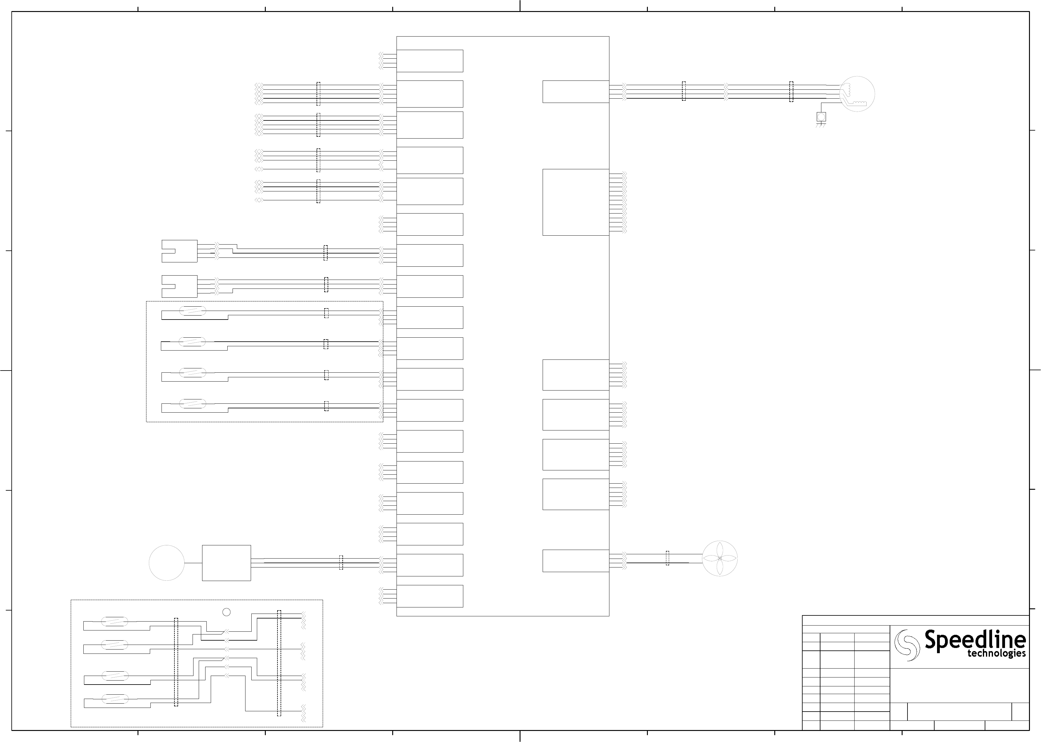
1 VCC + 2 L 3 OUT 4 GND - ES24 PRINT Z HOME . PRINT Z CASTING/BASE FRAME A A- B- B GND STEPPER MOTOR M11 PRINT Z MOTOR 1 VCC + 2 L 3 OUT 4 GND - ES25 PRINT Z CAL COM OUT P24 LOAD CELL AMPLIFIER E1 1 - 2 + FN3 1 P24M1 2 P…

1
VCC +
2
L
3
OUT
4
GND -
ES23
VISION X NEGATIVE LIMIT
A
A-
B-
B
GND
STEPPER
MOTOR
M10
VISION X
.
BASE FRAME .1
1
VCC
2
CTRL
3
GND
PROXIMITY
SWITCH
SQ18
CAMERA MOUNTED HARD STOP
1
DCOM
2
VXIN1
3
P24C
1
DCOM
2
VXIN2
3
P24C
1
DCOM
2
VXIN3
3
P24C
1
DCOM
2
VXIN5
3
P24C
1
DCOM
2
VXIN6
3
P24C
1
DCOM
2
VXIN7
3
P24C
1
MOTOR A+
2
MOTOR A-/W
3
MOTOR B+/V
4
MOTOR B-/U
1
DCOM
2
VXOUT2
3
DCOM
4
P24M1
1
HALL_VXU
2
HALL_VXV
3
HALL_VXW
4
ENC_VXX
5
ENC_VX/X
6
ENC_VXB
7
ENC_VX/B
8
ENC_VXA
9
ENC_VX/A
10
DCOM
11
P5C
12
DCOM
13
P5C
14
1
DCOM
2
VXOUT1
3
DCOM
4
P24M1
4
4
4
4
4
4
5
6
5
6
4
4
4
4
4
4
1
DCOM
2
SSYIN1
3
P24C
1
DCOM
2
SSYIN2
3
P24C
1
DCOM
2
SSYIN3
3
P24C
1
DCOM
2
SSYIN5
3
P24C
1
DCOM
2
SSYIN6
3
P24C
1
DCOM
2
SSYIN7
3
P24C
1
MOTOR A+
2
MOTOR A-
3
MOTOR B+
4
MOTOR B-
5
6
5
6
1
DCOM
2
SSYOUT2
3
DCOM
4
P24M1
1
DCOM
2
SSYOUT1
3
DCOM
4
P24M1
5
6
5
6
1
DCOM
2
SSYOUT4
3
DCOM
4
P24M1
1
DCOM
2
SSYOUT3
3
DCOM
4
P24M1
4
1
DCOM
2
SSYIN8
3
P24C
J83
INPUT 7
BOARD STOP SENSOR
J88
VISION X
MOTOR
J82
INPUT 6
HARDSTOP RETRACTED
J86
OUTPUT 1
SPARE
J87
TRIGGER CAMERA
X AXIS
J89
SERVO MOTOR
FEEDBACK
J90
SPARE INPUT 1
J84
INPUT 2
LIMIT
J85
SPARE INPUT 3
J81
INPUT 5
HARDSTOP EXTENDED
J58
SPARE INPUT 1
J51
INPUT 2
LIMIT
J47
SPARE INPUT 3
J48
SPARE INPUT 5
J57
SPARE INPUT 6
J49
SPARE INPUT 7
J56
STENCIL SHUTTLE
Y MOTOR
J52
SPARE OUTPUT 1
J53
SPARE OUTPUT 2
J54
SPARE OUTPUT 3
J55
SPARE OUTPUT 4
J50
SPARE INPUT 8
Vision X Drive Module
Stencil Shuttle Y Drive Module
PCB3
1
DC -
2
NPN OUT
3
DC +
4
PNP OUT
ULTRASONIC
SENSOR
SQ2
CAMERA MOUNTED BOARD STOP
BRN
WHT
MAIN CONTROL MODULE
FIGURE 10
PCB ASSEMBLY 1021207
BLU
GRN
BLU
BLK
BLU
BLK
BRN
YEL
SCHEMATIC 1021209
NOTE: WHEN SERVO MOTOR IS INSTALLED,
M10 STEPPER MOTOR IS REMOVED AND
REPLACED WITH M10 SERVO MOTOR. THE
MOTOR CONNECTIONS ON J88 ARE DUAL
FUNCTION. MOTOR DETAILS ARE ON SHEET 17.
GRN
BLU
RED/GRN
RED/BLK
BLK
RED
BRN
GRY
WHT
TO SHEET 17, B3-C3
SERVO ENCODER
SIGNALS
5.6 Arms full load
CHK
ENG
DRN
INITIAL DATE
APPROVALS
CONFIDENTIAL PROPERTY, DO NOT DUPLICATE WITHOUT PRIOR WRITTEN CONSENT
16 FORGE PARK, FRANKLIN, MA 02038 USA
SCHEMATIC,MACHINE
TITLE
SIZE
C
DWG NO.
1021368
SCALE: NONE WEIGHT:
SHEET
PULSONIX
1021368.pcb
A
B
C
D
E
F
A
B
C
D
E
F
1 2 43 8765
87
6
5
4
3
2
1
+
ELECTRICAL,EDISON
REV
REN/JGK 01/17/14
13
13 OF 17
- VISION X AXIS
J88
J89
J86
J87
J90
J84
J85
J81
J82
J83
J56
J58
J51
J47
J48
J57
J49
J50
J52
J53
J54
J55
P84
P83
1
2
3
1
2
3
1
2
3
4
1
2
3
4
P J
P89
1
2
3
4
5
6
7
8
9
10
11
1021510
1021501
RED
BLK
1
2
1
2
ORG
BLK
GRN
WHT
3
4
3
4
YEL
RED
P88
1
2
3
4
STANDARD MACHINE CONFIGURATION
WITH STEPPER MOTOR
(1021510)
BLK
RED
GRN
WHT
SERVO MOTOR
SIGNALS
TO SHEET 17, B3
1021998
REN/JGK
REN/JGK
01/17/14
01/17/14
PJ
......FROM SHEET 12, E4........
......End of Main Control Interface Board........
1021529
5
5
BLU
1
P
1
J
RED
1021530
BRN
BLK
2
3
2
3
BLK
WHT
P82
1
2
3
1022151
1022153
P87
2
PART OF 1022135
CAMERA X AXIS TRIGGER
TO SHEET 5, D7
ORG
7
BLK
3
BASE FRAME .1
BASE FRAME .1XZ1
ES23
ES23XZ1ES23XZ2ES23XZ3ES23XZ4
M10
M10XZA
M10XZA-
M10XZB
M10XZB-
M10XZGND
PCB3
PCB3XZ1 PCB3XZ1PCB3XZ1
PCB3XZ1
PCB3XZ1
PCB3XZ1
PCB3XZ1PCB3XZ1 PCB3XZ1PCB3XZ1
PCB3XZ1
PCB3XZ1
PCB3XZ1PCB3XZ1PCB3XZ1PCB3XZ1
PCB3XZ1PCB3XZ1 PCB3XZ1PCB3XZ1 PCB3XZ1
PCB3XZ1 PCB3XZ2
PCB3XZ2
PCB3XZ2PCB3XZ2PCB3XZ2PCB3XZ2
PCB3XZ2
PCB3XZ2
PCB3XZ2
PCB3XZ2
PCB3XZ2PCB3XZ2PCB3XZ2PCB3XZ2PCB3XZ2PCB3XZ2
PCB3XZ2PCB3XZ2 PCB3XZ2PCB3XZ2 PCB3XZ2
PCB3XZ2 PCB3XZ3PCB3XZ3PCB3XZ3PCB3XZ3PCB3XZ3
PCB3XZ3
PCB3XZ3PCB3XZ3 PCB3XZ3PCB3XZ3
PCB3XZ3
PCB3XZ3
PCB3XZ3PCB3XZ3PCB3XZ3PCB3XZ3
PCB3XZ3PCB3XZ3 PCB3XZ3PCB3XZ3 PCB3XZ3
PCB3XZ3
PCB3XZ4
PCB3XZ4
PCB3XZ4
PCB3XZ4
PCB3XZ4
PCB3XZ4
PCB3XZ4
PCB3XZ4
PCB3XZ4PCB3XZ4PCB3XZ4PCB3XZ4PCB3XZ4PCB3XZ4PCB3XZ4PCB3XZ4
PCB3XZ4PCB3XZ4 PCB3XZ4PCB3XZ4 PCB3XZ4
PCB3XZ4
PCB3XZ5PCB3XZ5PCB3XZ5PCB3XZ5PCB3XZ5PCB3XZ5PCB3XZ5 PCB3XZ6PCB3XZ6PCB3XZ6PCB3XZ6PCB3XZ6PCB3XZ6PCB3XZ6 PCB3XZ7PCB3XZ8PCB3XZ9
PCB3XZ10
PCB3XZ11
PCB3XZ12
PCB3XZ13PCB3XZ14
SQ2
SQ2XZ1
SQ2XZ2
SQ2XZ3SQ2XZ4
SQ18
SQ18XZ1SQ18XZ2SQ18XZ3

1
VCC +
2
L
3
OUT
4
GND -
ES24
PRINT Z HOME
.
PRINT Z CASTING/BASE FRAME
A
A-
B-
B
GND
STEPPER
MOTOR
M11
PRINT Z MOTOR
1
VCC +
2
L
3
OUT
4
GND -
ES25
PRINT Z CAL
COM
OUT
P24
LOAD CELL
AMPLIFIER
E1
1
-
2
+
FN3
1
P24M1
2
P24C
3
P80M1
4
DCOM
5
EGND
1
P24M1
2
P24C
3
P80M1
4
DCOM
5
EGND
1
CAN_H
2
CAN_L
3
CCOM
5
INH
1
CAN_H
2
CAN_L
3
CCOM
5
INH
1
DCOM
2
IN1
3
P24C
1
DCOM
2
IN2
3
P24C
1
DCOM
2
IN3
3
P24C
1
DCOM
2
IN5
3
P24C
1
DCOM
2
IN6
3
P24C
1
DCOM
2
IN7
3
P24C
3
P24C
2
IN8
1
DCOM
1
DCOM
2
AIN2
3
P24C
1
DCOM
2
RxD1
3
4
TxD1
1
A+
2
A-
3
B+
4
B-
1
DCOM
2
OUT2
3
DCOM
4
P24M1
1
DCOM
2
OUT3
3
DCOM
4
P24M1
1
DCOM
2
OUT4
3
DCOM
4
P24M1
1
DCOM
2
1
DCOM
2
OUT1
3
DCOM
4
P24M1
3
P24C
2
IN10
1
DCOM
1
DCOM
2
IN11
3
P24C
1
DCOM
2
IN12
3
P24C
4
4
4
4
4
4
4
4
4
4
4
3
P24C
2
IN9
1
DCOM
4
1
DCOM
2
AIN1
3
P24C
4
3
P24C
4
5
6
5
6
5
6
5
6
1
P5C
2
DCOM
3
P24C
4
DCOM
5
PRSR1
6
PRSR2
7
PRSR3
8
P12V
9
LOWM2-
10
LOWM1-
11
POS1-
12
POS2-
13
14
J22
RS-232
JR2
CAN
NETWORK
JR1
CAN
NETWORK
SINGLE CONTROL INTERFACE PCB ASSEMBLY
J8
INPUT 7
J21
ANALOG
INPUT 2
J18
STEPPER
MOTOR
J19
COOLING FAN
J1
DC
POWER
J2
DC
POWER
J7
INPUT 6
J14
OUTPUT 1
J15
OUTPUT 2
J16
OUTPUT 3
J17
OUTPUT 4
J3
INPUT 1
J4
INPUT 2
J5
INPUT 3
J6
INPUT 5
J9
INPUT 8
J11
INPUT 10
J12
INPUT 11
J13
INPUT 12
J10
INPUT 9
J20
ANALOG
INPUT 1
J23
ENCLOSED FLOW
PUMP SIGNALS
U7
. .
(SQ3)
PRINT Z FRONT EXTEND
. .
(SQ4)
PRINT Z FRONT RETRACT
. .
(SQ5)
PRINT Z REAR EXTEND
. .
(SQ6)
PRINT Z REAR RETRACT
. .
SQ3
PRINT Z FRONT EXTEND
. .
SQ4
PRINT Z FRONT RETRACT
. .
SQ5
PRINT Z REAR EXTEND
. .
SQ6
PRINT Z REAR RETRACT
TO SHEET 15
FIGURE
PRINT Z CONTROL MODULE
FIGURE 7
DC POWER TO
POWER CONTROL MODULE
XT4 20B - 25B
PCB ASSEMBLY 1021210
TO SHEET 3, B7
FIGURE 2
BLU
BLK
BRN
RED
BLK
SCHEMATIC 1021212
CAN NETWORK TO OPTIONS,
PASTE DISPENSER / EF PUMP
DC POWER TO OPTIONS,
PASTE DISPENSER / EF PUMP
TO SHEET 15, A1
FIGURE 7.1
5.6 Arms full load
CHK
ENG
DRN
INITIAL DATE
APPROVALS
CONFIDENTIAL PROPERTY, DO NOT DUPLICATE WITHOUT PRIOR WRITTEN CONSENT
16 FORGE PARK, FRANKLIN, MA 02038 USA
SCHEMATIC,MACHINE
TITLE
SIZE
C
DWG NO.
1021368
SCALE: NONE WEIGHT:
SHEET
PULSONIX
1021368.pcb
A
B
C
D
E
F
A
B
C
D
E
F
1 2 43 8765
87
6
5
4
3
2
1
+
ELECTRICAL,EDISON
REV
REN/JGK 01/17/14
13
14 OF 17
TO SHEET 13, B1
FIGURE 6
CAN NETWORK SIGNALS,
TO MAIN CONTROL BOARD
BLU
BRN
BLK
J1
P1
J2
P2
JR1PR1
JR2PR2
J4
1
2
3
4
5
1
2
3
4
5
1
2
3
5
1
2
3
5
1
2
3
1
2
3
P4
J5P5
J6
J7
J8
1
2
3
J20P20 1
3
J19 P19
P18
1
2
3
4
J18
1021514
J P
1021499
BLK
RED
1
2
1
2
BLK
ORG
GRN
WHT
3
4
3
4
YEL
RED
1021490
XXXXXX
P10869
XXXXXX
J3
J9
J10
J11
J12
J13
J21
1021610
BLK
WHT
RED
PRINT Z FORCE
1021523
1021531
1021531
REN/JGK
REN/JGK
01/17/14
01/17/14
BLU
1022157
8
BLK
1022158
1
(P6)
RED
2
BRN
PRINT Z CYLINDERS
1 1
2 2
BLU
BRN
3 3
WHT
(P7)
2
4 4
BLU
5 5
6 6
BLU
1
(P8)
BRN GRN
2
BLU
BRN
YEL
(P9)
2
BLU
1021977-01
1
P6
BRN
2
1021977-02
P7
BLU
BRN
1
2
BLU
1021977-03
1
P8
BRN
2
P9
BLU
BRN
1021977-04
1
2
PRINT Z CYLINDERS WHEN ENCLOSED FLOW OPTION IS INSTALLED
STANDARD SQUEEGEE BLADE MACHINE CONFIGURATION.
SEE INSET BELOW FOR ENCLOSED FLOW OPTION CONFIGURATION.
(SQ3)
(SQ3)XZ1
(SQ3)XZ2
(SQ4)
(SQ4)XZ1
(SQ4)XZ2
(SQ5)
(SQ5)XZ1
(SQ5)XZ2
(SQ6)
(SQ6)XZ1
(SQ6)XZ2
E1
E1XZ1
E1XZ2
E1XZ3
ES24
ES24XZ1ES24XZ2ES24XZ3ES24XZ4
ES25
ES25XZ1ES25XZ2ES25XZ3
ES25XZ4
FN3
FN3XZ1
FN3XZ2
M11
M11XZA
M11XZA-
M11XZB
M11XZB-
M11XZGND
PRINT Z CASTING/BASE FRAME
PRINT Z CASTING/BASE FRAMEXZ1
SQ3
SQ3XZ1
SQ3XZ2
SQ4
SQ4XZ1
SQ4XZ2
SQ5
SQ5XZ1
SQ5XZ2
SQ6
SQ6XZ1
SQ6XZ2
U7
U7XZ1
U7XZ1
U7XZ1
U7XZ1
U7XZ1
U7XZ1
U7XZ1
U7XZ1
U7XZ1U7XZ1U7XZ1U7XZ1 U7XZ1
U7XZ1U7XZ1U7XZ1U7XZ1U7XZ1 U7XZ1
U7XZ1U7XZ1U7XZ1 U7XZ1U7XZ1
U7XZ1
U7XZ2U7XZ2U7XZ2 U7XZ2U7XZ2U7XZ2U7XZ2U7XZ2
U7XZ2
U7XZ2U7XZ2U7XZ2
U7XZ2
U7XZ2U7XZ2U7XZ2U7XZ2U7XZ2
U7XZ2
U7XZ2U7XZ2U7XZ2 U7XZ2U7XZ2
U7XZ2
U7XZ3U7XZ3U7XZ3
U7XZ3
U7XZ3
U7XZ3
U7XZ3U7XZ3U7XZ3U7XZ3U7XZ3U7XZ3 U7XZ3
U7XZ3U7XZ3U7XZ3U7XZ3 U7XZ3
U7XZ3U7XZ3U7XZ3 U7XZ3U7XZ3
U7XZ3 U7XZ3
U7XZ4
U7XZ4 U7XZ4
U7XZ4U7XZ4U7XZ4U7XZ4 U7XZ4
U7XZ4U7XZ4
U7XZ4
U7XZ4
U7XZ4
U7XZ4U7XZ4U7XZ4U7XZ4U7XZ4U7XZ4 U7XZ4U7XZ4
U7XZ4 U7XZ4
U7XZ5U7XZ5U7XZ5
U7XZ5
U7XZ5
U7XZ5
U7XZ5U7XZ5 U7XZ5U7XZ6U7XZ6U7XZ6U7XZ6
U7XZ6
U7XZ7
U7XZ8
U7XZ9
U7XZ10U7XZ11U7XZ12U7XZ13U7XZ14

. .
SQ8
DISPENSER DOWN
1
VCC
2
SENSE
3
GND
PROXIMITY
SENSOR
SQ9
PASTE DISPENSER EMPTY
1
VCC +
2
L
3
OUT
4
GND -
ES26
PASTE DISPENSER HOME
A
A-
B-
B
GND
STEPPER
MOTOR
M12
DISPENSER X MOTOR
.
PRINT HEAD FRAME
. .
SQ7
DISPENSER UP
1
P24M1
2
P24C
3
P80M1
4
DCOM
5
EGND
1
P24M1
2
P24C
3
P80M1
4
DCOM
5
EGND
1
CAN_H
2
CAN_L
3
CCOM
5
INH
1
CAN_H
2
CAN_L
3
CCOM
5
INH
1
DCOM
2
IN1
3
P24C
1
DCOM
2
IN2
3
P24C
1
DCOM
2
IN3
3
P24C
1
DCOM
2
IN5
3
P24C
1
DCOM
2
IN6
3
P24C
1
DCOM
2
IN7
3
P24C
3
P24C
2
IN8
1
DCOM
1
DCOM
2
AIN2
3
P24C
1
DCOM
2
RxD1
3
4
TxD1
1
A+
2
A-
3
B+
4
B-
1
DCOM
2
OUT2
3
DCOM
4
P24M1
1
DCOM
2
OUT3
3
DCOM
4
P24M1
1
DCOM
2
OUT4
3
DCOM
4
P24M1
1
DCOM
2
1
DCOM
2
OUT1
3
DCOM
4
P24M1
3
P24C
2
IN10
1
DCOM
1
DCOM
2
IN11
3
P24C
1
DCOM
2
IN12
3
P24C
4
4
4
4
4
4
4
4
4
4
4
3
P24C
2
IN9
1
DCOM
4
1
DCOM
2
AIN1
3
P24C
4
3
P24C
4
5
6
5
6
5
6
5
6
1
P5C
2
DCOM
3
P24C
4
DCOM
5
PRSR1
6
PRSR2
7
PRSR3
8
P12V
9
LOWM2-
10
LOWM1-
11
POS1-
12
POS2-
13
14
J22
RS-232
JR2
CAN
NETWORK
JR1
CAN
NETWORK
SINGLE CONTROL INTERFACE PCB ASSEMBLY
J8
INPUT 7
J21
ANALOG
INPUT 2
J18
STEPPER
MOTOR
J19
COOLING FAN
J1
DC
POWER
J2
DC
POWER
J7
INPUT 6
J14
OUTPUT 1
J15
OUTPUT 2
J16
OUTPUT 3
J17
OUTPUT 4
J3
INPUT 1
J4
INPUT 2
J5
INPUT 3
J6
INPUT 5
J9
INPUT 8
J11
INPUT 10
J12
INPUT 11
J13
INPUT 12
J10
INPUT 9
J20
ANALOG
INPUT 1
J23
ENCLOSED FLOW
PUMP SIGNALS
U8
1
-
2
+
FN6
PASTE DISPENSER OPTION:
FIGURE 7.1
-- CARTRIDGE TYPE
BLU
BRN BLK
BLU
BRN
(CAPACITIVE)
BLK
BLU
BRN
BLK
BLU
CHK
ENG
DRN
INITIAL DATE
APPROVALS
CONFIDENTIAL PROPERTY, DO NOT DUPLICATE WITHOUT PRIOR WRITTEN CONSENT
16 FORGE PARK, FRANKLIN, MA 02038 USA
SCHEMATIC,MACHINE
TITLE
SIZE
C
DWG NO.
1021368
SCALE: NONE WEIGHT:
SHEET
PULSONIX
1021368.pcb
A
B
C
D
E
F
A
B
C
D
E
F
1 2 43 8765
87
6
5
4
3
2
1
+
ELECTRICAL,EDISON
REV
REN/JGK 01/17/14
13
15 OF 17
DC POWER TO OPTIONS,
TO EF PUMP
CAN NETWORK SIGNALS,
FROM PRINT Z
OR EF PUMP
BLU
BLK
BRN
PCB ASSEMBLY 1021226
SCHEMATIC 1021212
5.6 Arms full load
DC POWER TO OPTIONS,
FROM PRINT Z
OR EF PUMP
CAN NETWORK SIGNALS,
TO EF PUMP
BLU
BLU
BRN BLK
1
2
3
4
1
2
3
4
5
1
2
3
4
5
1
2
3
5
1
2
3
5
J1P1
J2P2
JR1PR1
JR2PR2
1
2
3
1
2
3
1
2
3
1
2
3
1
2
1
2
1
2
1
2
1
2
1
2
(SCM)
P18
(SCM)
J18
(SCM)
P19
(SCM)
J19
(SCM)
P110
(SCM)
J110
J4
P4
J6P6
J7P7
J8P8
J9
J10
J18 P18
J14
J11
REN/JGK
REN/JGK
01/17/14
01/17/14
RED
1021515
J
1
P
1
BLK
1021498
GRN
BLK
2
3
2
3
ORG
YEL
WHT
4 4
RED
1021545
1021545
RED
BRN
BLU
BLK
GRN
GRN
BLK
BLU
BRN
RED
P12422
P12422
1021538
1021540
1021541
1021542
2001194
2001193
1015524
1
P19
BLK
1021523
3
RED
J19
9
9
ES26
ES26XZ1
ES26XZ2
ES26XZ3ES26XZ4
FN6
FN6XZ1
FN6XZ2
M12
M12XZA
M12XZA-
M12XZB
M12XZB-
M12XZGND
PRINT HEAD FRAME
PRINT HEAD FRAMEXZ1
SQ7
SQ7XZ1
SQ7XZ2
SQ8
SQ8XZ1
SQ8XZ2
SQ9
SQ9XZ1SQ9XZ2SQ9XZ3
U8
U8XZ1U8XZ1U8XZ1
U8XZ1
U8XZ1U8XZ1U8XZ1U8XZ1U8XZ1
U8XZ1
U8XZ1U8XZ1 U8XZ1
U8XZ1
U8XZ1U8XZ1U8XZ1U8XZ1 U8XZ1
U8XZ1U8XZ1U8XZ1 U8XZ1U8XZ1
U8XZ1
U8XZ2
U8XZ2
U8XZ2
U8XZ2U8XZ2U8XZ2
U8XZ2
U8XZ2U8XZ2U8XZ2U8XZ2U8XZ2
U8XZ2
U8XZ2U8XZ2U8XZ2U8XZ2U8XZ2 U8XZ2
U8XZ2U8XZ2U8XZ2 U8XZ2U8XZ2
U8XZ2
U8XZ3U8XZ3U8XZ3 U8XZ3U8XZ3U8XZ3U8XZ3
U8XZ3
U8XZ3
U8XZ3
U8XZ3U8XZ3 U8XZ3
U8XZ3U8XZ3U8XZ3U8XZ3
U8XZ3
U8XZ3U8XZ3U8XZ3 U8XZ3U8XZ3
U8XZ3 U8XZ3
U8XZ4
U8XZ4 U8XZ4
U8XZ4U8XZ4U8XZ4U8XZ4 U8XZ4
U8XZ4
U8XZ4
U8XZ4
U8XZ4U8XZ4U8XZ4U8XZ4U8XZ4U8XZ4U8XZ4U8XZ4 U8XZ4U8XZ4
U8XZ4
U8XZ4
U8XZ5
U8XZ5
U8XZ5 U8XZ5
U8XZ5U8XZ5U8XZ5U8XZ5 U8XZ5U8XZ6U8XZ6U8XZ6U8XZ6
U8XZ6
U8XZ7U8XZ8U8XZ9
U8XZ10
U8XZ11U8XZ12U8XZ13
U8XZ14