1021368_13 Edison Schematic 6 Feb 2017 - 第6页
- VISION CAMERA COMPUTER MODULE FIGURE 3 USB KEYBOARD TRACKBALL AC POWER AC POWER EXTENSION CAN NETWORK MASTER SIGNALS TO MAIN CONTROL MODULE REAR USB POE LAN VGA VGA INPUT AC in COMPUTER XT1 AC POWER TO POWER CONTROL MO…

4424
2014
5
6
K1c
21 22
4007
K1d
5
4005
6
K4c
5
4001
6
4426
K2c
2122
K2d
2014
2014
A
B
C
D
J
XT3-23
A1
A2
A1
A2
4423
S3
A1
A2
2000
2000
2000
A
B
C
D
J
XT3-26
SB2.
D5
1N4005
A1
2014
A2
2000
2000
A
B
C
D
J
XT3-25
14 13
9
4432
1
5
4433
K13b
KEY BYPASS ENABLED
1
+
2
-
0000000
ET1
D3
1N4005
. .
. .
BYPASS SWITCH
2014
A
B
C
D
J
XT3-24
4421
4421
A
B
C
D
J
XT3-27
4002
A
B
C
D
J
XT3-34
4425
4425
A
B
C
D
J
XT3-30
4423
A
B
C
D
J
XT3-28
4433
A
B
C
D
J
XT3-33
4431
A
B
C
D
J
XT3-31
4432
A
B
C
D
J
XT3-32
4424
A
B
C
D
J
XT3-29
SB1
S34
4006
S11
4427
S12
4430
24
4002
14
4002
34
A2 A1
2014
33
23
4004
13
4434
S22
4429
S21
4428
S33
4008
NC loop
- 24VDC +
Estop
Estop
K6
2013
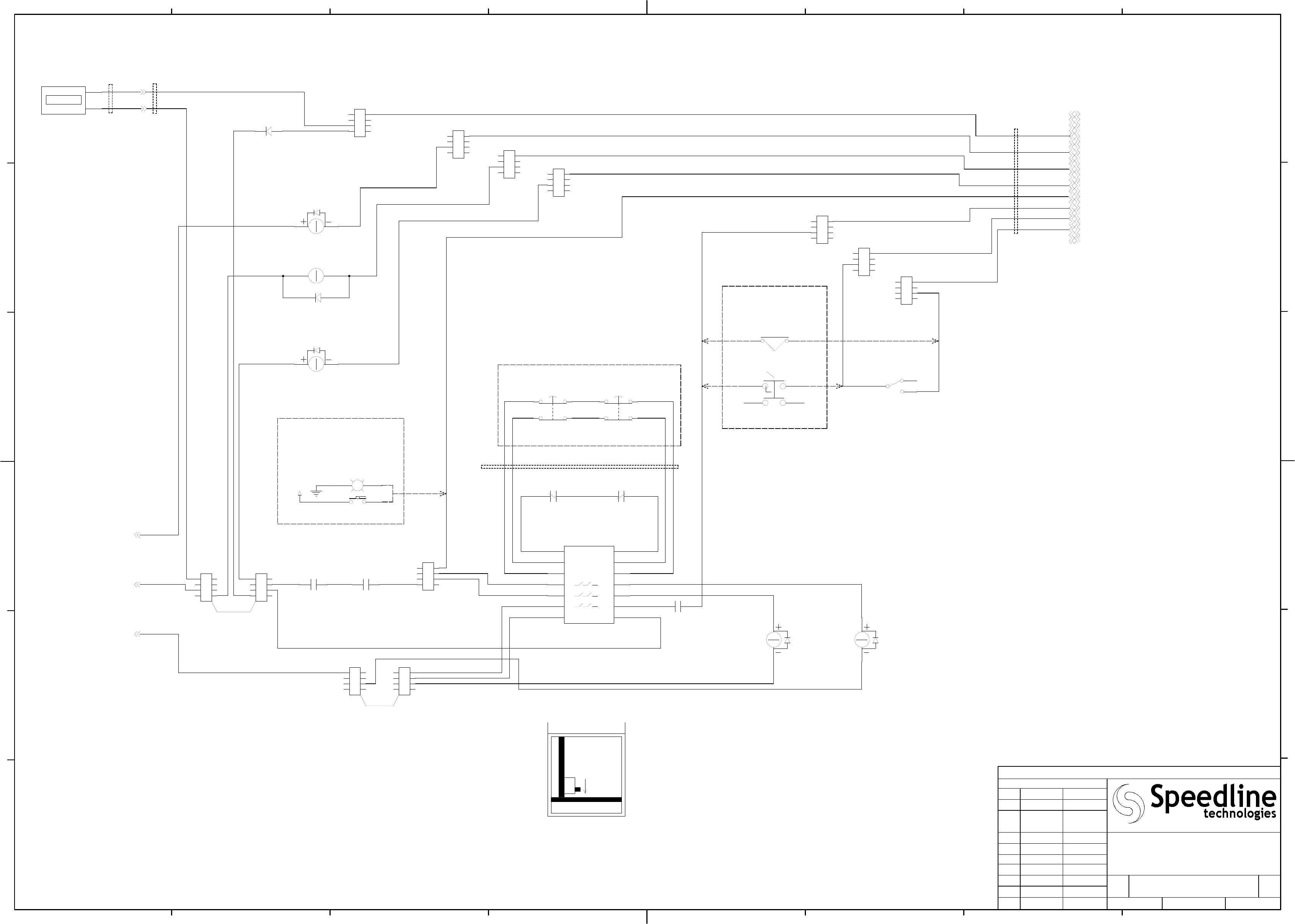
24 VOLT MACHINE POWER ON
KEY BYPASS SWITCH
MOTION POWER ON
VACUUM MOTOR ON
MOTOR POWER ON
JMP7
KEY BYPASS ENABLED
VACUUM BLOWER ON
grn
INHIBIT
COVER INTERLOCK KEY BYPASS ON
JMP6
POWER ON PUSHBUTTON
DOOR INTERLOCK & KEY BYPASS
EMERGENCY STOP
RIGHT FRONT COVER PANEL
CYCLE COUNTER
DC common
control 24 VDC
PANEL
CYCLE COUNTER
- K6 Adjustment -
1) remove lower
terminal block
2) slide switch to
down position
MAIN CONTROL MODULE,
FIGURE 4
24V ON
POWER CONTROL MODULE
- SAFETY MONITORING
TO SHEET 3, D5
FIGURE 2
24 VDC CONTROL
CONSTANT POWER
24 VDC MACHINE
SWITCHED POWER
DC COMMON
TO SHEET 3, E5
FIGURE 2
TO SHEET 3, C5
FIGURE 2
SUPERVISORY CONTROL
TO MAIN CONTROL MODULE
TO SHEET 6, D2
FIGURE 4
HOOD INTERLOCK
MAIN CONTROL MODULE,
FIGURE 4
HOOD INTERLOCK
FIGURE 2
MOTOR POWER ON
SHEET 6, B7
SHEET 7, B1
SHEET 6, B7
SHEET 4, B2
SHEET 4, C7
SHEET 2, D6
SHEET 2, C4
SHEET 4, B2
SHEET 2, C4
SHEET 2, C3
SHEET 2, C4
SHEET 4, D2
SHEET 4, D3
SHEET 4, C4
SHEET 4, C5
SHEET 4, D6
SHEET 4, D6
SHEET 4, C4
SHEET 2, C3
SHEET 4, C5
SHEET 2, C4
SHEET 4, D5
SHEET 4, D6
SHEET 4, D2
SHEET 2, C3
SHEET 4, D6
SHEET 4, D3
SHEET 2, C4
K6 SAFETY RELAY SETTING TO AUTOMATIC MODE
K3
K13
K4
K1
K2
WHT/BLU 14
WHT/BLU 18
WHT/BLU 18
WHT/BLU 18
WHTBLU 18
BLU 18
BLU 18
BLU 18
BLU 18
RED 22
BLK 22
BLU 18
BLU 18
BLU 18
CHK
ENG
DRN
INITIAL DATE
APPROVALS
CONFIDENTIAL PROPERTY, DO NOT DUPLICATE WITHOUT PRIOR WRITTEN CONSENT
16 FORGE PARK, FRANKLIN, MA 02038 USA
SCHEMATIC,MACHINE
TITLE
SIZE
C
DWG NO.
1021368
SCALE: NONE WEIGHT:
SHEET
PULSONIX
1021368.pcb
A
B
C
D
E
F
A
B
C
D
E
F
1 2 43 8765
87
6
5
4
3
2
1
+
ELECTRICAL,EDISON
REV
REN/JGK 01/17/14
13
4 OF 17
MOTION POWER OFF
P24M
P24C
DCOM
BLK
1021492
BRN
RED
ORG
YEL
GRN
BLU
VIO
BLU 18
BLU 18
BLU 18 BLU 18
BLU 18
BLU 18
BLU 18
BLU 18
BLU 18
BLK 22
RED 22
ORG 22
BRN 22
1021478
22
12
22
12
21
11
21
11
WHT/BLU 18
WHT/BLU 18
BLU 18
1021485
2
1
1021484
REN/JGK
REN/JGK
01/17/14
01/17/14
RIGHT FRONT COVER PANEL
D3
D3XZ1
D3XZ2
D5
D5XZ1
D5XZ2
ET1
ET1XZ1 ET1XZ2
K1XZc
K1XZcXZ5
K1XZcXZ6
K1XZd
K1XZdXZ21
K1XZdXZ22
K2XZc
K2XZcXZ5
K2XZcXZ6
K2XZd
K2XZdXZ21
K2XZdXZ22
K4XZc
K4XZcXZ5
K4XZcXZ6
K5XZe
K5XZeXZA1K5XZeXZA2
K6
K6XZ1
K6XZ2
K6XZ3
K6XZ4
K6XZ5
K6XZ6
K6XZ7
K6XZ8
K6XZ9
K6XZ10
K6XZ11
K6XZ12
K6XZ13
K6XZ14
K7XZe
K7XZeXZA1
K7XZeXZA2
K8XZe
K8XZeXZA1K8XZeXZA2
K9XZe
K9XZeXZA1
K9XZeXZA2
K13XZa
K13XZaXZ13
K13XZaXZ14
K13XZb
K13XZbXZ1K13XZbXZ5
K13XZbXZ9
S2
S2XZ1
S2XZ2
S2XZ3
S2XZ4
S3
S3XZ1
S3XZ2
S3XZ3
S3XZ4
SB1
SB1XZ1
SB1XZ2
SB1XZ3
SB1XZ4
SW1
SW1XZ1
SW1XZ2
SW1XZ3
SW1XZ4
U12
U12XZ1
U12XZ2
XT3-23
XT3-23XZ1
XT3-23XZ2
XT3-23XZ3
XT3-23XZ4
XT3-23XZ5
XT3-23XZ6
XT3-23XZ7
XT3-23XZ8
XT3-23XZ9
XT3-23XZ10
XT3-24
XT3-24XZ1
XT3-24XZ2
XT3-24XZ3
XT3-24XZ4
XT3-24XZ5
XT3-24XZ6
XT3-24XZ7
XT3-24XZ8
XT3-24XZ9
XT3-24XZ10
XT3-25
XT3-25XZ1
XT3-25XZ2
XT3-25XZ3
XT3-25XZ4
XT3-25XZ5
XT3-25XZ6
XT3-25XZ7
XT3-25XZ8
XT3-25XZ9
XT3-25XZ10
XT3-26
XT3-26XZ1
XT3-26XZ2
XT3-26XZ3
XT3-26XZ4
XT3-26XZ5
XT3-26XZ6
XT3-26XZ7
XT3-26XZ8
XT3-26XZ9
XT3-26XZ10
XT3-27
XT3-27XZ1XT3-27XZ2XT3-27XZ3XT3-27XZ4
XT3-27XZ5XT3-27XZ6XT3-27XZ7XT3-27XZ8
XT3-27XZ9
XT3-27XZ10
XT3-28
XT3-28XZ1
XT3-28XZ2
XT3-28XZ3
XT3-28XZ4
XT3-28XZ5
XT3-28XZ6
XT3-28XZ7
XT3-28XZ8
XT3-28XZ9
XT3-28XZ10
XT3-29
XT3-29XZ1
XT3-29XZ2
XT3-29XZ3XT3-29XZ4
XT3-29XZ5
XT3-29XZ6
XT3-29XZ7
XT3-29XZ8
XT3-29XZ9
XT3-29XZ10
XT3-30
XT3-30XZ1
XT3-30XZ2
XT3-30XZ3
XT3-30XZ4
XT3-30XZ5XT3-30XZ6XT3-30XZ7XT3-30XZ8
XT3-30XZ9
XT3-30XZ10
XT3-31
XT3-31XZ1XT3-31XZ2XT3-31XZ3XT3-31XZ4
XT3-31XZ5
XT3-31XZ6
XT3-31XZ7
XT3-31XZ8
XT3-31XZ9
XT3-31XZ10
XT3-32
XT3-32XZ1XT3-32XZ2XT3-32XZ3XT3-32XZ4
XT3-32XZ5XT3-32XZ6XT3-32XZ7XT3-32XZ8
XT3-32XZ9
XT3-32XZ10
XT3-33
XT3-33XZ1
XT3-33XZ2
XT3-33XZ3
XT3-33XZ4
XT3-33XZ5
XT3-33XZ6
XT3-33XZ7
XT3-33XZ8
XT3-33XZ9
XT3-33XZ10
XT3-34
XT3-34XZ1
XT3-34XZ2
XT3-34XZ3
XT3-34XZ4
XT3-34XZ5XT3-34XZ6XT3-34XZ7XT3-34XZ8
XT3-34XZ9
XT3-34XZ10

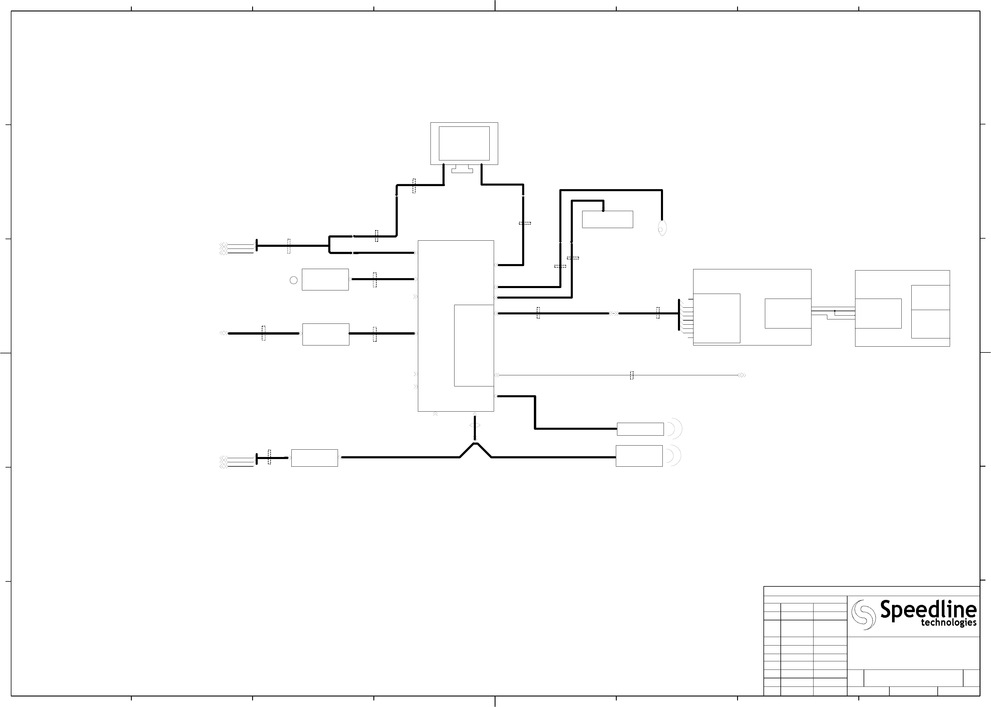
- VISION CAMERA
COMPUTER MODULE
FIGURE 3
USB
KEYBOARD
TRACKBALL
AC POWER
AC POWER
EXTENSION
CAN NETWORK MASTER SIGNALS
TO MAIN CONTROL MODULE
REAR USB
POE LAN
VGA
VGA
INPUT
AC in
COMPUTER
XT1 AC POWER
TO POWER CONTROL MODULE
VIDEO
MONITOR
VGA
EXTENSION
P3983
FRONT
USB
FRONT
USB
REAR USB
TO SHEET 2, A8
FIGURE 2
TO SHEET 6, B2
FIGURE 4
VISION CAMERA
WITH STROBE DRIVER
USB TO CAN
COMPACT v2
INTERFACE MODULE
XT1 AC POWER
TO POWER CONTROL MODULE
TO SHEET 2, A8
FIGURE 2
AC IN
DC
OUT
AC/DC POWER ADAPTER
COMM PORT 1
DB9 EXTENSION
HAND-HELD
BAR CODE READER
FIXED MOUNT
BAR CODE READER
(OPTION)
(OPTION)
(OPTION)
(OPTION)
CHK
ENG
DRN
INITIAL DATE
APPROVALS
CONFIDENTIAL PROPERTY, DO NOT DUPLICATE WITHOUT PRIOR WRITTEN CONSENT
16 FORGE PARK, FRANKLIN, MA 02038 USA
SCHEMATIC,MACHINE
TITLE
SIZE
C
DWG NO.
1021368
SCALE: NONE WEIGHT:
SHEET
PULSONIX
1021368.pcb
A
B
C
D
E
F
A
B
C
D
E
F
1 2 43 8765
87
6
5
4
3
2
1
+
ELECTRICAL,EDISON
REV
REN/JGK 01/17/14
13
5 OF 17
REAR USB
L1
L1
L2
L2
GND
GND
1
2
3
4
5
6
7
8
9
10
POE
CONNECTOR
LED STROBE ARRAY
1
2
3
4
1
2
3
STROBE
CONNECTOR
STROBE
CONNECTOR
STENCIL
ARRAY
BOARD
ARRAY
1021493
P10252
1023074
P10009
P6830
P10377
P10377
P12954
REN/JGK
REN/JGK
01/17/14
01/17/14
P12953
P12932
COUPLER
CAMERA TRIGGER
VISION X & Y
(rear panel)
VISION X TRIGGER
TO SHEET 13, C7
FIGURE 6
TO SHEET 12, B6
FIGURE 5
VISION Y TRIGGER
REAR USB
P12925
1022135
COMM PORT 2
REAR LAN
REAR LAN
NxNx1 POE
CONTROLLER
(rear pci slot)
P12092
- BAR CODE READER
TEMPERATURE
AND HUMIDITY
SENSOR
(OPTION)
9
P10004

SB2
SK1
1
-
2
+
FN2
1
-
2
+
FN1
1
DCOM
2
STXOUT1
3
P24M1
4
DCOM
5
STYLOUT3
6
P24M1
7
DCOM
8
CV2OUT4
9
P24M1
10
DCOM
11
CV2OUT3
12
P24M1
13
ESOUT
14
E_OUT8
15
GRNPB
16
17
18
19
20
K4C
21
KEY_RET
22
INH
23
P24C
24
P24C
4
P80M1
5
P80M2
6
P80M3
7
DCOM
8
DCOM
9
DCOM
10
EGND
1
CANH
2
CANL
3
CCOM
2
CANL
3
CCOM
1
CANH
5
INH
5
INH
3
CCOM
1
CANH
2
CANL
1
CANH
2
CANL
5
INH
3
CCOM
1
CANH
2
CANL
3
5
1
2
P24C
3
P24M1
4
DCOM
5
K4C
6
KEY_RET
7
GRNPB
8
GRNPB
9
DCOM
10
CV2IN7
1
DCOM
2
1
DCOM
2
1
P24M2
2
P24M1
3
P24C
3
P24C
4
3
P24C
4
PART OF MAIN CONTROL INTERFACE PCB 1021207
J3
SUPERVISORY
CONTROL
J1
DC
POWER
JR1
CAN
NETWORK
MASTER
JR2
CAN
NETWORK
JR3
CAN
NETWORK
JR4
CAN
NETWORK
JR5
CAN
NETWORK
J2
ON/BYPASS CONTROL
FRONT PANEL
J4
COOLING FAN 1
J5
COOLING FAN 2
-SUPERVISORY CONTROL
MAIN CONTROL MODULE
FIGURE 10
CAN NETWORK MASTER
SIGNALS TO HOST
COMPUTER
CAN NETWORK SIGNALS
TO PRINT Z CONTROL
MODULE
7001
7002
7003
7005
P10869
7001
7002
7003
P10585
-DC POWER INPUT
BLK
BLK
RED
RED
TO SHEET 3, A5
FIGURE 2
SUPERVISORY CONTROL
TO POWER CONTROL MODULE
TO SHEET 4, A7
FIGURE 2
TO SHEET 5, C2
FIGURE 3
TO SHEET 14, B1
FIGURE 7
DC POWER TO
POWER CONTROL MODULE
XT3
......Continues on SHEET 7, A4........
......Beginning of Main Control Interface Board........
SCHEMATIC 1021209
24V POWER ON
Key Bypass
GREEN INDICATOR
HL5
CHK
ENG
DRN
INITIAL DATE
APPROVALS
CONFIDENTIAL PROPERTY, DO NOT DUPLICATE WITHOUT PRIOR WRITTEN CONSENT
16 FORGE PARK, FRANKLIN, MA 02038 USA
SCHEMATIC,MACHINE
TITLE
SIZE
C
DWG NO.
1021368
SCALE: NONE WEIGHT:
SHEET
PULSONIX
1021368.pcb
A
B
C
D
E
F
A
B
C
D
E
F
1 2 43 8765
87
6
5
4
3
2
1
+
ELECTRICAL,EDISON
REV
REN/JGK 01/17/14
13
6 OF 17
RIGHT FRONT PANEL
J1
JR1
JR2
J3
J2
J4
J5
1021489
1021492
1021522
1021523
1021523
P5
1
3
3
1
P4
X1
13
X2
14
13
23 24
14
P1
1
2
3
4
5
6
7
8
9
10
PR1
1
2
3
PR2
1
2
3
5
P2
2
4
5
6
7
8
9
10
P3
2
8
11
14
15
20
21
22
REN/JGK
REN/JGK
01/17/14
01/17/14
BLK
BRN
RED
ORG
YEL
GRN
BLU
VIO
4421
4423
4424
4425
4002
4431
4432
4433
2017
2016
2018
2024
2012
2014
2000
2000
2000
0000
BLK
BRN
RED
ORG
YEL
GRN
BLU
VIO
FN1
FN1XZ1
FN1XZ2
FN2
FN2XZ1
FN2XZ2
PCB1-A
PCB1-AXZ1
PCB1-AXZ1
PCB1-AXZ1PCB1-AXZ1PCB1-AXZ1
PCB1-AXZ1
PCB1-AXZ1
PCB1-AXZ1
PCB1-AXZ1
PCB1-AXZ1
PCB1-AXZ2
PCB1-AXZ2
PCB1-AXZ2PCB1-AXZ2PCB1-AXZ2
PCB1-AXZ2
PCB1-AXZ2
PCB1-AXZ2
PCB1-AXZ2
PCB1-AXZ2
PCB1-AXZ3 PCB1-AXZ3PCB1-AXZ3PCB1-AXZ3PCB1-AXZ3
PCB1-AXZ3
PCB1-AXZ3
PCB1-AXZ3
PCB1-AXZ3
PCB1-AXZ3
PCB1-AXZ4
PCB1-AXZ4
PCB1-AXZ4
PCB1-AXZ4
PCB1-AXZ4
PCB1-AXZ5
PCB1-AXZ5PCB1-AXZ5PCB1-AXZ5PCB1-AXZ5PCB1-AXZ5
PCB1-AXZ5
PCB1-AXZ6 PCB1-AXZ6
PCB1-AXZ6
PCB1-AXZ7
PCB1-AXZ7
PCB1-AXZ7
PCB1-AXZ8 PCB1-AXZ8
PCB1-AXZ8
PCB1-AXZ9
PCB1-AXZ9
PCB1-AXZ9
PCB1-AXZ10 PCB1-AXZ10
PCB1-AXZ10
PCB1-AXZ11
PCB1-AXZ12
PCB1-AXZ13
PCB1-AXZ14
PCB1-AXZ15
PCB1-AXZ16
PCB1-AXZ17
PCB1-AXZ18
PCB1-AXZ19
PCB1-AXZ20PCB1-AXZ21PCB1-AXZ22
PCB1-AXZ23
PCB1-AXZ24
SB2
SB2XZGRNPB 3
SB2XZGRNPB 4
SB2XZGRNPB X1
SB2XZPB DCOM X2
SK1
SK1XZ3a
SK1XZ3b
SK1XZ4a
SK1XZ4b