JM-10维修调整要领书 - 第43页
维修调整要领书 2-11 2-8 . 更换后重新调整项目一览 激光偏差 贴装头偏差 贴装综合偏差 V CS 摄像机偏差 VCS 综合偏差 贴装头组件 ○ ○ ○ ○ ○ Z 电动机 ○ θ 电动机 ○ ○ ○ Z 传感器 ○ LNC60 ○ ○ ○ 同步皮带 Z ○ 同步皮带 θ ○ Z 滑动轴 ○ ○ ○ MS 参数请从左边按顺序输入。 更换贴装头装置组、 Z 电动机、同步皮带 Z 后进行激光偏差输入时,请将激光偏差的基板上面高度值 …

维修调整要领书
2-10
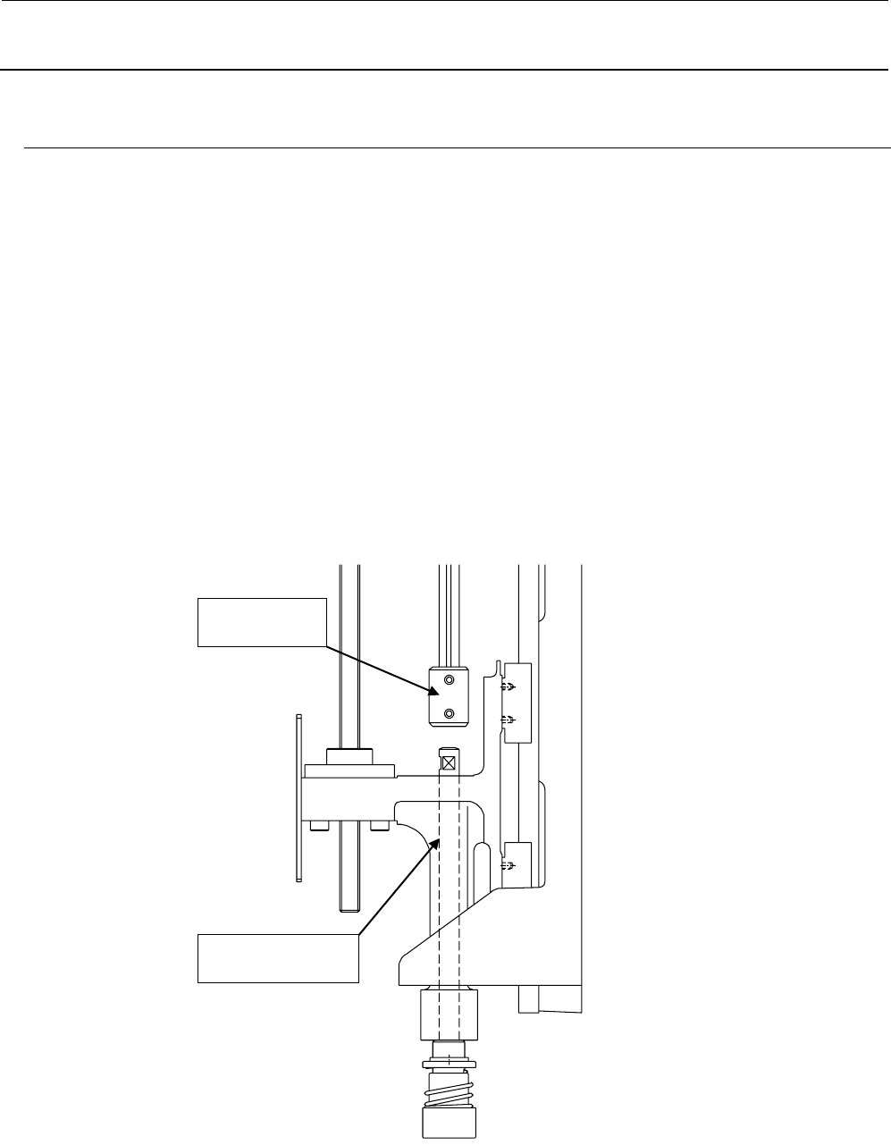
2-7.Z 滑动轴的更换
当更换了 Z 滑动轴时,需要调整 θ 轴的原点、Z 轴的原点并且重新输入 Z 轴高度方面以及激光相关的
MS 参数。(输入项目请参照 2-8 项。)
1) 取下联轴节下侧的止动螺钉。
2) 从 Z 滑动轴托架上拆下 Z 滑动轴。
3) 安装请按相反的步骤进行。
※ 联轴节要一面推入一面固定,并确认 Z 滑动轴没有上下的松动。
※ 在固定联轴节的止动螺钉时,使 Z 滑动轴的平部与联轴节止动螺钉的朝向一致。止动螺钉请以
安装扭矩 0.5Nm 进行固定。
※ 联轴节内部已插入 O 形环。请注意不要掉下。
图 2-7-1
Z 滑动轴
联轴节

维修调整要领书
2-11
2-8.更换后重新调整项目一览
激光偏差 贴装头偏差 贴装综合偏差 VCS 摄像机偏差 VCS 综合偏差
贴装头组件 ○ ○ ○ ○ ○
Z 电动机 ○
θ 电动机 ○ ○ ○
Z 传感器 ○
LNC60 ○ ○ ○
同步皮带 Z ○
同步皮带 θ ○
Z 滑动轴 ○ ○ ○
MS 参数请从左边按顺序输入。
更换贴装头装置组、Z 电动机、同步皮带 Z 后进行激光偏差输入时,请将激光偏差的基板上面高度值
置为 0 之后重新取得。如果仍是更换前的偏差值,有些情况下可能不能正确取得偏差或不能自动取得。
注意
为了防止伤害人体,HOD 操作中请不要把手伸进机器,也不要把脸和头靠近机
器。

维修调整要领书
3-1
3
贴装头周边
3-1.喷射器的更换
降低主体的原压力,进行更换。
电磁阀、压力传感器因为插头类型的不同,请不要连接错误,更换后请用手动控制的贴装头真空和鼓风装
置ON/OFF进行确认。
注) 请不要弄丢电磁阀的里面有油封、压力传感器的O形环等零件。
1) 请卸下贴装头顶盖,从电路板上拆下连接器。
2) 请卸下喷射器护罩,拆下喷射器。
3) 请松开过滤器箱的安装螺钉,更换喷射器。
4) 请按相反的操作顺序进行安装。
※ 请确认各 O 形环已嵌入,并检查有无漏气。
图 3-1-1
为了防止突然的起动发生事故,请关掉电源之后再进行操作。
危险
安装螺钉 M4
×
6
安装螺钉 M4
×
10
贴装头顶盖