JM-10维修调整要领书 - 第52页
维修调整要领书 4-3 4-3 . OCC 同轴/角度照明电路板组件的更换 1) 按照 4-1 . OCC 组件的更换要领,从头板上卸下照明组件。 2) 卸下 ① 圆头螺丝(× 2 ),更换 OCC 同轴照明电路板组件。 3) 卸下 ② 有头螺钉(× 4 ),更换 OCC 角度照明电路板组件。 4) 安装时,请按照相反的顺序进行。 5 ) 更换后,请进行照明滤光器 U 、 OCC 灯光的调整 。( 参照 4-7 更换后的重新调整一览 )…

维修调整要领书
4-2
4-2.CCD 摄像机、镜头组件的更换
1) 按照 4-1.OCC 组件的更换要领,从头板上卸下组组组件。
2) 请拆下用于固定 CCD 摄像机、镜头的固定①有头螺钉(×2)、②有头螺钉(×3),进行钉更换。
(镜头的螺钉要涂敷 ThreeBond 1401B 粘结剂。)
3) 安装时,请按照相反的顺序进行操作。(①有头螺钉(×2)请涂上粘结剂 LOCTITE242,以安装扭
矩 1.0Nm 进行固定。)
4) 更换后,请进行焦点调整、MS 参数输入。(参照 4-7 更换后的再调整一览)
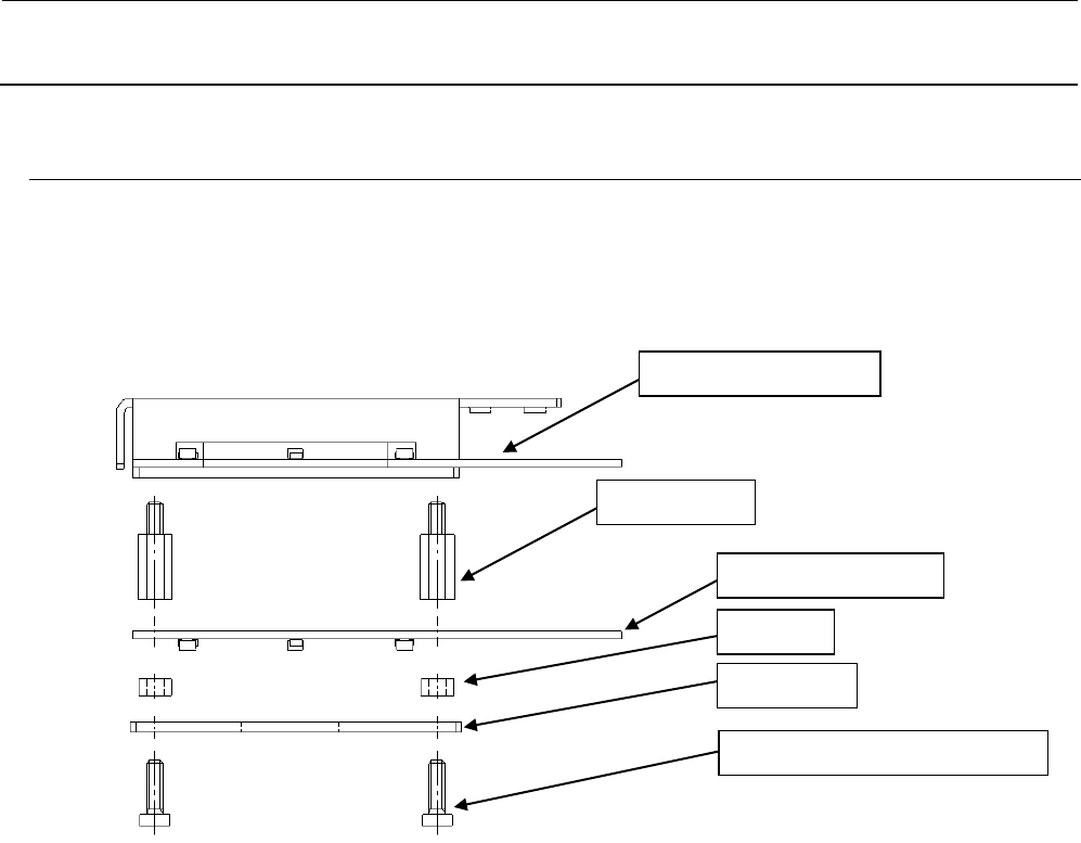
图 4-2-1 CCD 摄像机/镜头
①有头螺钉(×2)
②有头螺钉(×3)

维修调整要领书
4-3
4-3.OCC 同轴/角度照明电路板组件的更换
1) 按照 4-1.OCC 组件的更换要领,从头板上卸下照明组件。
2) 卸下①圆头螺丝(×2),更换 OCC 同轴照明电路板组件。
3) 卸下②有头螺钉(×4),更换 OCC 角度照明电路板组件。
4) 安装时,请按照相反的顺序进行。
5) 更换后,请进行照明滤光器 U、OCC 灯光的调整。(参照 4-7 更换后的重新调整一览)
图 4-3-1 OCC 同轴/角度照明电路版的更换
①圆头螺丝(×2)
②有头螺钉(×4)
同轴照明电路版组
角度照明电路版组

维修调整要领书
4-4
4-4.OCC 镀锡照明电路板组的更换
1) 请拆下①带垫片内六角螺钉(×4),更换 OCC 镀锡照明电路板组。
2) 安装时,请按相反工序进行。
角度照明电路板组
垫铁(×
4
)
镀锡照明电路板组
垫铁
①带垫片内六角螺钉(×4)
棱镜基座