JM-10维修调整要领书 - 第54页
维修调整要领书 4-5 4-5 . 滤光镜的更换 1) 按照 4-1 . OCC 组 件的更换要领,从头板上卸下照明组件。 2) 卸下 ① 有头螺钉(× 1 )、 ② 环(× 1 )、 ③ 平头螺丝(× 2 ),再卸下照明滤光镜 U 支架、滤光镜、 导板。 3) 卸下 ④ 平螺丝(× 4 ),更换滤光镜。 4) 安装时,请按照相反的顺序安装。 5) 更换后,进行偏光滤光镜 、OCC 照明的调整 。 ( 参照 4-8 更换后的重新调整一览…

维修调整要领书
4-4
4-4.OCC 镀锡照明电路板组的更换
1) 请拆下①带垫片内六角螺钉(×4),更换 OCC 镀锡照明电路板组。
2) 安装时,请按相反工序进行。
角度照明电路板组
垫铁(×
4
)
镀锡照明电路板组
垫铁
①带垫片内六角螺钉(×4)
棱镜基座

维修调整要领书
4-5
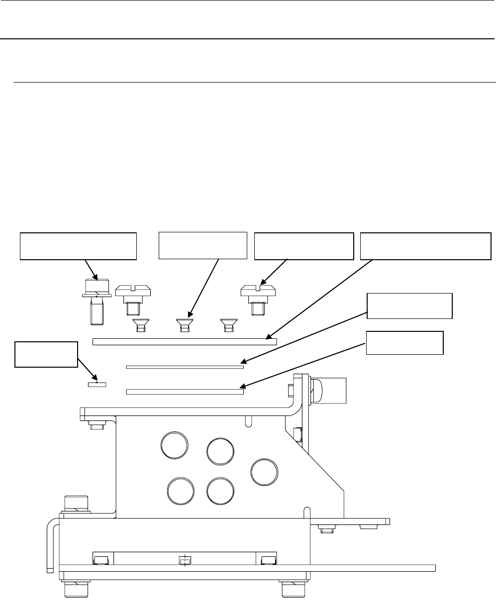
4-5.滤光镜的更换
1) 按照 4-1.OCC 组件的更换要领,从头板上卸下照明组件。
2) 卸下①有头螺钉(×1)、②环(×1)、③平头螺丝(×2),再卸下照明滤光镜U支架、滤光镜、
导板。
3) 卸下④平螺丝(×4),更换滤光镜。
4) 安装时,请按照相反的顺序安装。
5) 更换后,进行偏光滤光镜、OCC照明的调整。(参照 4-8 更换后的重新调整一览)
图 4-5-1 滤光镜的更换
③平头螺丝(×2)
④平螺丝(×4)
①有头螺钉(×1)
②组(×1)
照明滤光镜 U 支架(×1)
滤光镜(×1)
导板(×1)

维修调整要领书
4-6
※
偏光滤光镜的调整
1) 把白色的陶瓷基板放到校准部,把摄像机移动到基板上。
2) 拧松固定螺丝,转动照明滤光镜U支架,在画面最亮的状态进行固定。
3) 在最亮的状态,把OCC照明标牌如图所示贴好。
图 4-5-2 滤光镜位置调整及照明标签的粘贴
调整后,如果照明滤光镜 U 支架的狭缝位置偏移 90 度,请转动透镜滤光镜 90
度后重新调整偏光滤光镜,使狭缝的位置与图 4-5-2 的朝向相同。
狭缝
注意