00195440-05-SG_D-Series_FSE-EN - 第62页
4 Communication and Control 4.3 CAN Bus 4.3.4 Communication in SIPLACE D4/D4i 62 Student Guide SIPLACE D-Series (FSE) 4.3.4 4 . 3 . 4 C o m m u n ic a t io n in S I P L A C E D 4 / D 4 i Communication in SIPLACE D4/D4i O…

4 Communication and Control
4.3.3 Communication in SIPLACE D3 4.3 CAN Bus
Student Guide SIPLACE D-Series (FSE) 61
4.3.3
4.3.3 Communication in SIPLACE D3
Communication in SIPLACE D3
Overview of communication in SIPLACE D3

4 Communication and Control
4.3 CAN Bus 4.3.4 Communication in SIPLACE D4/D4i
62 Student Guide SIPLACE D-Series (FSE)
4.3.4
4.3.4 Communication in SIPLACE D4/D4i
Communication in SIPLACE D4/D4i
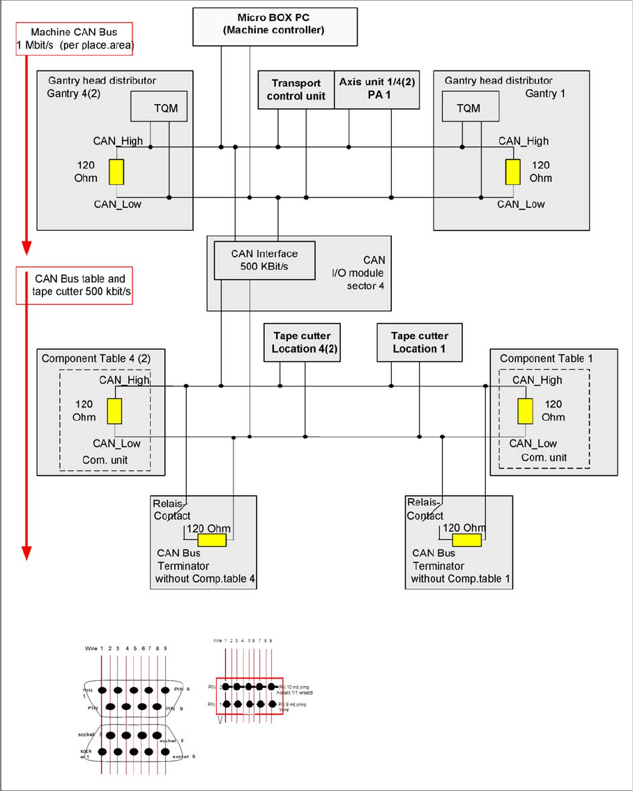
Overview of communication in SIPLACE D4/D4i

4 Communication and Control
4.3.5 CAN Bus Terminating Resistors 4.3 CAN Bus
Student Guide SIPLACE D-Series (FSE) 63
4.3.5
4.3.5 CAN Bus Terminating Resistors
CAN Bus Terminating Resistors
Terminating resistors in D4/D4i machine – CAN Bus for one placement area
4.3.5.1
4.3.5.1 CAN Bus Terminator
CAN Bus Terminator
The A3 assembly ensures that the CAN bus also functions with undocked changeover tables. During
undocking, a CAN terminating resistor is switched, which maintains the CAN bus function and commu-
nication.
If the terminating resistance is measured with the machine switched off and the changeover tables con-
nected, you will be able to measure 30 Ohms at the Sub CAN bus (with 500kbit/s). Reason: There are
4x 120 Ohm resistors switched parallel. When the machine is switched on, the resistors switched in A3
will be deactivated.