00195440-05-SG_D-Series_FSE-EN - 第84页
5 Energy and Compressed Air Supply 5.2 Power Supply Unit 5.2.5 Assemblies in Sector 1 84 Student Guide SIPLACE D-Series (FSE) 5.2.5 5 . 2 . 5 A s s e m b lie s in S e c t o r 1 Assemblies in Sector 1 Sector 3 (output sid…

5 Energy and Compressed Air Supply
5.2.3 Input Voltage 5.2 Power Supply Unit
Student Guide SIPLACE D-Series (FSE) 83
5.2.3
5.2.3 Input Voltage
Input Voltage
Input voltage
Legend
5.2.4
5.2.4 Naming Convention of Connectors and Cables
Naming Convention of Connectors and Cables
The SIPLACE basic machine cables and leads are clearly labeled. Each cable, connector, distributor
uses an exact term, which is dedicated to the sections and units in question.
S1 Main switch F1 Fuse for 24 V power pack
MS1 Motor protection switch F2 Fuse for 5 V power pack
SZ1 Main contactor and inrush current limiter
Machine type: D1/D2/D3/D4/
D1i/D2i/D4i
--/D2/--/D4/-/
D2i/-/D4i
--/--/D3/D4/
--/-/D4i
--/--/D3/D4/
--/--/D4i
Placement head for Gantry 1 Gantry 2 Gantry 3 Gantry 4
Designation a+ b+ c+ d+
Trailing cable distributor 03035887 aa ba ca da
Gantry distributor 03035888 ab bb cb db
Gantry head distributor 03038002 ac bc cc dc
Vision board eu fu gu hu
Hotlink filter lf mf nf of
SC Always pc
Hotlink card pr
MC Always pa
USB hub pd
Sector 1 af af af af
Sector 2 (output side) bf bf (left) bf bf

5 Energy and Compressed Air Supply
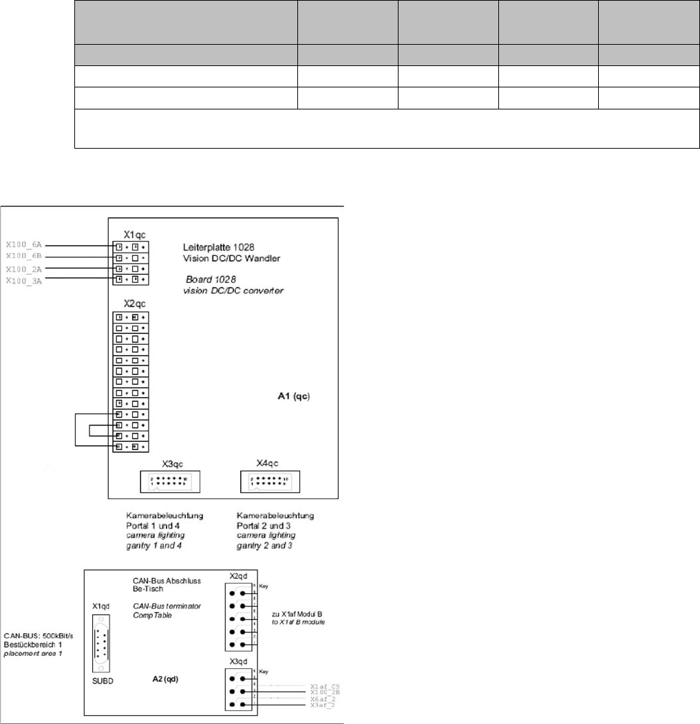
5.2 Power Supply Unit 5.2.5 Assemblies in Sector 1
84 Student Guide SIPLACE D-Series (FSE)
5.2.5
5.2.5 Assemblies in Sector 1
Assemblies in Sector 1
Sector 3 (output side) cf cf -- --
Sector 4 df df -- --
Subassemblies in the sector distributors have other designations, which may also differ between the
machine types.
Machine type: D1/D2/D3/D4/
D1i/D2i/D4i
--/D2/--/D4/-/
D2i/-/D4i
--/--/D3/D4/
--/-/D4i
--/--/D3/D4/
--/--/D4i
Placement head for Gantry 1 Gantry 2 Gantry 3 Gantry 4
Naming convention for cables and connections in sector
1
▪ Conveyor control ao (D1/D2/D1i/D2i: kc)
▪ Terminal strip (voltage supply) X100
▪ Connections (plug-in connectors) af
▪ Vision DC/DC converter A1 qc
▪ CAN Bus terminator for changeover table qd
In D1/D2/D1i/D2i, the subassemblies and the main dis-
tributor are marked with r...
The designations are as follows:
▪ A3 CAN bus terminator connection for changeover
table: rb
▪ A3 CAN bus terminator connection for WPC: rd
▪ Vision DC/DC converter assembly: rc
▪ The conveyor assembly TSP201 also has the con-
nector and lead designation ao.

5 Energy and Compressed Air Supply
5.2.6 Assemblies in Sector 2 5.2 Power Supply Unit
Student Guide SIPLACE D-Series (FSE) 85
5.2.6
5.2.6 Assemblies in Sector 2
Assemblies in Sector 2
Assembly in sector 2 (D4/D4i shown as example, diagram rotated by 90° to left; some of the connectors are not
present in D1/D2/D1i/D2i)
Naming convention for cables and connections in sector 2
▪ Terminal strip (voltage supply) X200
▪ Connections (plug-in connectors) bf
▪ CAN I/O module qc (assembly A1)
▪ CAN interface re (assembly A2)
▪ CAN Bus board for changeover table rf (assembly A3)
In D1/D2/D1i/D2i machines, the following subdistributor designations apply for the subassemblies:
▪ A3: qf
▪ A2: qe
5.2.7
5.2.7 Assemblies in Sector 3
Assemblies in Sector 3
Naming convention for cables and connections in sector
3
▪ Terminal strip (voltage supply) X300
▪ Connections (plug-in connectors) cf
▪ CAN Bus terminator for changeover table rd