00195440-05-SG_D-Series_FSE-EN - 第90页
5 Energy and Compressed Air Supply 5.3 Pneumatic System 5.3.3 Pneumatic Unit 90 Student Guide SIPLACE D-Series (FSE) 5.3.3 5 . 3 . 3 P n e u m a t ic U n it Pneumatic Unit 5.3.3.1 5 . 3 . 3 . 1 O v e r v ie w o f P n e u…

5 Energy and Compressed Air Supply
5.3.2 Overview Pneumatic System 5.3 Pneumatic System
Student Guide SIPLACE D-Series (FSE) 89
5.3.2
5.3.2 Overview Pneumatic System
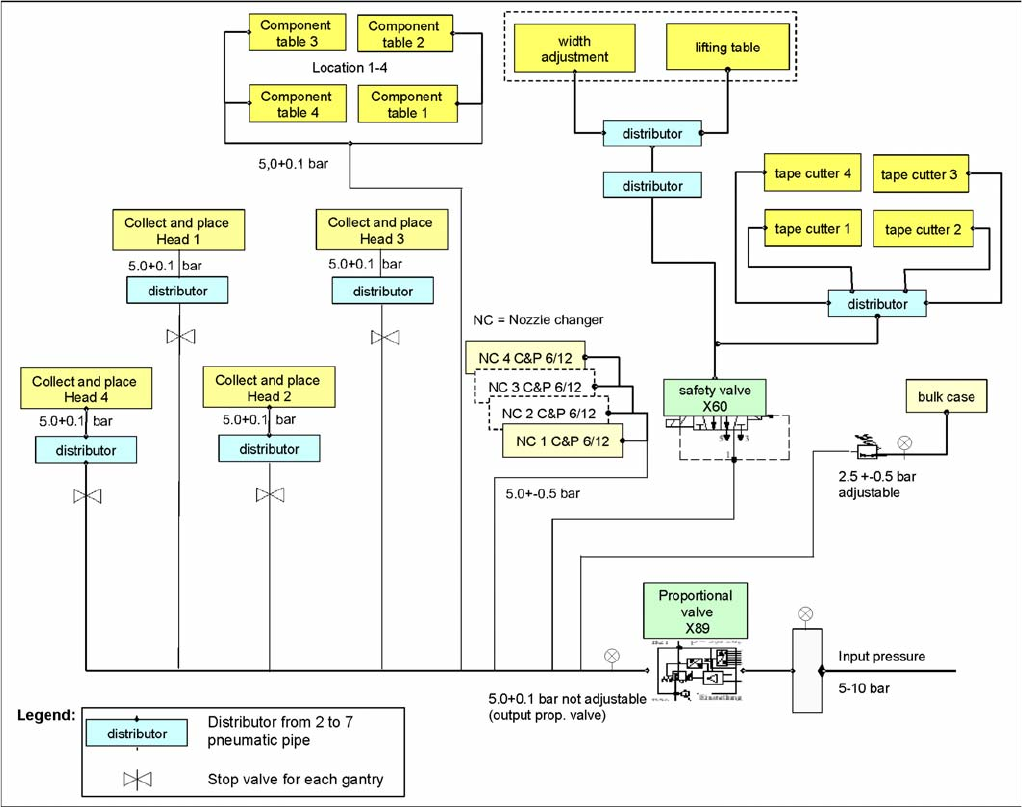
Overview Pneumatic System
Overview of pneumatic system/compressed air supply (D4/D4i)

5 Energy and Compressed Air Supply
5.3 Pneumatic System 5.3.3 Pneumatic Unit
90 Student Guide SIPLACE D-Series (FSE)
5.3.3
5.3.3 Pneumatic Unit
Pneumatic Unit
5.3.3.1
5.3.3.1 Overview of Pneumatic Unit
Overview of Pneumatic Unit
The pneumatic unit is a fixed installation inside the machine. The unit is accessible via a door and con-
tains the complete compressed air supply for all consumer devices.
Manometer Arrangement
Pneumatic unit as rack unit (D4/D4i)
Legend
1. Main compressed air connection with shutoff valve
and manometer
2. 4x connection for bulkcase feeder with manometer,
manually adjustable (2.5 bar), location 1-4
3. 4x connection for cutters, location 1 - 4
2x connection for conveyor lifting table
4. 4x connection for nozzle changer
5. 4x connection for docking/undocking the changeover
table
6. Electronic control valve for incoming pressure ma-
nometer.
7. 4x connection for gantries 1 - 4, vacuum generation
C&P head with shutoff valves
8. Compressed air filter (you may need a special tool to
open this)
NOTICE
Different pressure
Observe the different pressure for the nozzle changer on the D4/D4i machine (5.1 +/- 0.1 bar),
which is significantly higher than that for the nozzle changer of the D1/D2/D1i/D2i machines.
Main pneumatic unit: manometer arrangement (D4/D4i)
Legend
1. Manometer input pressure (5 – 10 bar)
2. Manometer regulated supply pressure 5.0 +0.1 bar
for placement heads
3. Manometer for reduced pressure 2.5 +/0.5 bar (man-
ually adjustable)

5 Energy and Compressed Air Supply
5.3.3 Pneumatic Unit 5.3 Pneumatic System
Student Guide SIPLACE D-Series (FSE) 91
Pneumatic Unit Manometer
Supply pressure
5.3.3.2
5.3.3.2 Compressed Air Distributor Block
Compressed Air Distributor Block
The pneumatic unit is used to prepare and distribute the compressed air required in the machine. The
pressure at the compressed air connection must be at least 5.5 bar.
The following pneumatic circuits are supplied with compressed air via the distributor block:
Overview of compressed air supply
Pneumatic unit (D1/D2/D1i/D2i)
Legend
1. Manual pressure regulator for setting the bulkcase
feeder pressure
2. Centronic flange – electronic pressure control valve
3. Compressed air filter
4. Pressure shutoff taps for gantry(ies)
5. Fixtures for pneumatic unit
6. Manometer – bulkcase feeder
7. Manometer – regulated pressure
Manometer /
Pos. No.
Target pressure Description
(6) 2.5 bar (+/- 0.5 bar)
(manually set)
For bulkcase, nozzle changer C&P6/12
(7) 5.1 (+/0.1 bar)
(electronically regulat-
ed)
For cutters, conveyor, changeover tables
For gantries (vacuum for C&P head and TWIN Head)
D4/D4i D3 D2/D2i D1/D1i
Gantries Vacuum gener-
ation Placement heads
5.1 +/-0.1 bar 4.5 +/-0.1 bar 5.1 +/-0.1 bar 5.1 +/-0.1 bar
Conveyor system 5.1 +/-0.1 bar 5.1 +/-0.1 bar 5.1 +/-0.1 bar 5.1 +/-0.1 bar
Tape cutter 5.1 +/-0.1 bar 5.1 +/-0.1 bar 5.1 +/-0.1 bar 5.1 +/-0.1 bar
Nozzle changer 5.1 +/-0.1 bar 2.5 +/-0.1 bar 2.5 +/-0.1 bar 2.5 +/-0.1 bar
Feed-in units 5.1 +/-0.1 bar 5.1 +/-0.1 bar 5.1 +/-0.1 bar 5.1 +/-0.1 bar
Bulkcase feeder Manually set 2.5
bar
Manually set 2.5
bar
Manually set 2.5
bar
Manually set 2.5
bar