RX-7_RX-7R-Rev08 - 第114页
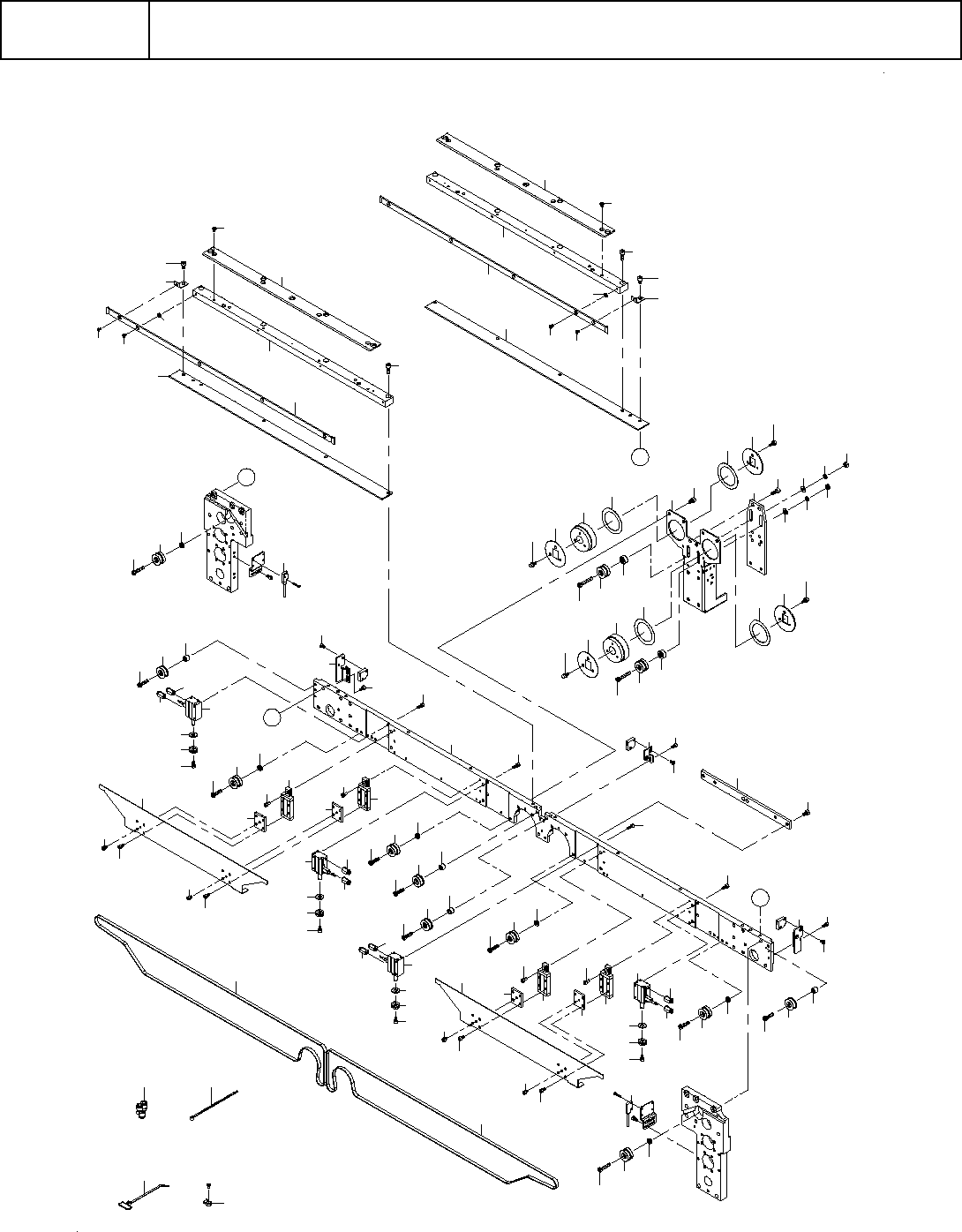
A-93 A25-2 【 RX-7R 】デュアル搬送レーン 4 【 RX-7R 】 Dual Conveyor lane - 4 17 6 3 17 51 14 13 12 12 10 6 8 3 8 1 1 1 38 40 11 45 A A 1 38 52 51 29 26 44 44 40 52 52 39 45 39 2 17 5 20 17 17 12 4 49 31 32 32 31 49 30 33 49 49 30 33…

A-92
A25-1
【RX-7】搬送レーン 4
【RX-7】Conveyor lane - 4
イラスト番号
Ref.No.
品番
Part Number
Description
品名
個数
Q'ty
備考
Remarks
1 EZ4-454-297-02 PLATE (L2), RAIL レ-ル プレ-ト (L2) 1
2 EZ4-454-321-01 RETAINER (L), PC BOARD キバン オサエ (L) 1
3 EZ4-454-321-11 RETAINER (R), PC BOARD キバン オサエ (R) 1
4 EZ4-454-325-01 BRACKET (LR), SENSOR センサ ブラケツト (LR) 1
5 EZ1-492-207-11 SENSOR, FIBER (FT-AL05) フアイバ センサ (FT-AL05) 3
6 EZ3-282-481-31 BOLT (CBSA3-6) ゴク テイトウ ボルト (CBSA3-6) 6
7 EZ4-454-511-01 PULLEY (P30-2GT) (A) プ-リ (P30-2GT) A 6
8 EZ4-453-832-01 BEARING (6804ZZ) ベアリング (6804ZZ) 2
9 EZ4-454-363-02 BRACKET (3R), REINFORCEMENT ホキヨウ ブラケツト (3R) 1
10 EZ4-453-825-01 PULLEY (P1110-012-1) (D) タイミング プ-リ (P1110-012-1) D 2
11 EZ2-679-468-01 BOLT (CBSTS3-10) ゴク テイトウ ボルト (CBSTS3-10) 8
12 EZ4-454-327-01 HOUSING, NUT ナツト ハウジング 2
13 EZ2-022-680-11 RING, C TYPE RETAINING (STWS*) C ガタ トメワ (STWS20) 2
14 EZ4-454-505-01 IDLER (AS-5A40) (B) アイドラ- (AS-5A40) B 2
15 EZ4-718-724-05 NUT(1TYPE),HEXAGON(M4X0.7 SUS) ロツカク ナツト (1 シユ) (M4X0.7 SUS) 4
16 EZ4-454-512-01 PULLEY (P30-2GTX2) (B) プ-リ (P30-2GTX2) B 2
17 EZ4-454-500-01 CYLINDER (CDUJB8-11-DCP6468P) シリンダ (CDUJB8-11-DCP6468P) 4
18 EZ4-447-052-11 UNION (KQ2H02-M3G), HALF ハ-フ ユニオン (KQ2H02-M3G) 8
19 EZ4-454-324-01 JOINT, CYLINDER シリンダ ジヨイント 4
20 EZ4-454-328-01 STOPPER, CLAMP クランプ ストツパ 4
21 EZ4-453-829-01 BELT (162-2GT-3), TIMING タイミング ベルト (162-2GT-3) 2
22 EZ4-454-501-01 GUIDE (LWLG9C1R52BS1EB09) ガイド (LWLG9C1R52BS1EB09) 4
23 EZ4-455-706-01 COVER HARNESS カバ-ハ-ネス 2
24 EZ4-701-529-01 TIE MOUNT (MB1) タイマウント (MB1) 8
25 EZ4-454-504-01 IDLER (AS-5A39A) (A) アイドラ- (AS-5A39A) A 4
26 EZ4-454-360-01 PLATE (0.5), CLAMP クランプ プレ-ト (0.5) 2
27 EZ4-454-361-01 JOINT (L), CLAMP クランプ ジヨイント (L) 2
28 EZ4-454-361-11 JOINT (R), CLAMP クランプ ジヨイント (R) 2
29 EZ4-706-151-11 CLAMP (KR5G5) ハイセンドメ (KR5G5) 1
30 EZ7-683-402-04 BOLT,HEXAGON SOCKET 3X5 6 カクアナツキボルト 3X5 28
31 EZ7-683-421-04 BOLT HEXAGON SOCKET 4X12 6 カクアナツキボルト(C4X12) 16
32 EZ7-683-403-04 BOLT,HEXAGON SOCKET 3X6 6 カクアナツキボルト 3X6 16
33 EZ7-683-404-04 BOLT,HEXAGON SOCKET 3X8 6 カクアナツキボルト 3X8 8
34 EZ7-682-248-09 SCREW +K 3X8 +K 3X8 8
35 EZ4-702-261-02 BOLT, HEXAGON SOCKET (M3X6) ロツカク アナツキ サラ ボルト (M3X6) 6
36 EZ2-595-270-01 HOLDER WIRE ホルダーワイヤー 6
37 EZ7-682-247-09 SCREW +K 3X6 SCREW +K 3X6 6
38 EZ4-454-762-01 KEY (K03008), PARALLEL ヘイコウ キ- (K03008) 2
39 EZ4-293-429-01 PIN (DIA. 3X5), PARALLEL ヘイコウ ピン(フアイ 3X5) 4
40 EZ4-454-549-01 PIN (B3X8) PARALLEL ヘイコウ ピン (B3X8) 2
41 EZ4-454-326-02 BRACKET (CF), SENSOR センサ ブラケツト (CF) 1
42 EZ4-459-595-01 BELT (1110-2GT-2), TIMING タイミング ベルト (1110-2GT-2) 2
43 EZ2-595-270-01 HOLDER WIRE ホルダーワイヤー 4
44 EZ7-682-247-09 SCREW +K 3X6 SCREW +K 3X6 4

A-93
A25-2
【RX-7R】デュアル搬送レーン 4
【RX-7R】Dual Conveyor lane - 4
17
6
3
17
51
14
13
12
12
10
6
8
3
8
1
1
1
38
40
11
45
A
A
1
38
52
51
29
26
44
44
40
52
52
39
45
39
2
17
5
20
17
17
12
4
49
31
32
32
31
49
30
33
49
49
30
33
49
31
32
49
31
32
1
1
3
6
17
8
17
6
8
1
3
1
9
17
17
9
37
37
17
9
17
9
37
37
7
7
50
50
50
50
49
30
33
49
30
33
49
32
31
25
22
23
23
21
24
25
36
34
35
36
34
35
52
26
28
27
27
49
32
31
21
25
24
23
31
48
47
31
48
47
41
45
23
22
25
53
B
B
42
43
46
54
54
19
19
16
17
16
17
16
17
16
17

A-94
A25-2
【RX-7R】デュアル搬送レーン-4
【RX-7R】Dual Conveyor lane - 4
イラスト番号
Ref.No.
品番
Part Number
Description
品名
個数
Q'ty
備考
Remarks
1 EZ4-447-052-11 UNION (KQ2H02-M3G) HALF ハ-フ ユニオン (KQ2H02-M3G) 8
2 402-01172 CONVEYOR RAIL_LANE3_4 コンベアーレール(レーン 3_4) 1
3 402-00912 JOINT(A)CYLINDER シリンダージョイント(A) 4
4 402-00985 SENSOR BRACKET(1) センサーブラケット(1) 1
5 402-00986 SENSOR BRACKET(2) センサーブラケット(2) 1
6 EZ4-454-328-01 STOPPER CLAMP クランプ ストツパ 4
7 402-00911 CLAMP BRACKET クランプブラケット 2
8 EZ4-454-500-01 CYLINDER (CDUJB8-11-DCP6468P) シリンダ (CDUJB8-11-DCP6468P) 4
9 EZ4-454-501-01 GUIDE (LWLG9C1R52BS1EB09) ガイド (LWLG9C1R52BS1EB09) 4
10 EZ4-455-733-01 WYE (KJU02-00) UNION ユニオン ワイ (KJU02-00) 4
11 EZ4-701-529-01 TIE MOUNT (MB1) タイマウント (MB1) 14
12 EZ4-702-261-02 BOLT HEXAGON SOCKET (M3X6) ロツカク アナツキ サラ ボルト (M3X6) 6
13 EZ4-716-434-11 TIE INSULOCK(AB100 BLACK) インシユロツク タイ(AB100 クロ) 14
14 EZ7-630-003-55 TUBE (TU0212B-20) 2MMX20M BLK TUBE (TU0212B-20) 2MMX20M BLK 11.52
15 EZ7-682-247-09 SCREW +K 3X6 SCREW +K 3X6 14
16 EZ7-683-401-04 BOLT HEXAGON SOCKET 3X4 6 カクアナツキボルト 3X4 16
17 EZ7-683-403-04 BOLT HEXAGON SOCKET 3X6 6 カクアナツキボルト 3X6 34
18 EZ7-683-404-04 BOLT HEXAGON SOCKET 3X8 6 カクアナツキボルト 3X8 8
19 400-00863 CONVEYOR_BELT_S コンベアベルト S 2
20 402-00987 SENSOR BRACKET(3) センサーブラケット(3) 1
21 400-00840 DRIVE_PULLEY_R ドライブプーリ R 2
22 E2160-721-000 PULLEY FLANGE
プーリフランジ
2
23 E3931-750-000 PULLEY WASHER プーリ スラスト ワッシャ 4
24 401-92967 PULLEY FLANGE(2) プーリーフランジ(2) 2
25 SL-6030892-TN SCREW M3 L=8 座金付き六角穴ボルト M3 L=8 12
26 402-00906 GUIDE RAIL_PC BOARD キバンガイドレール 2
27 402-00989 PLATE_BELT SUPPORT ベルトサポートプレート 2
28 402-00990 PLATE_PC BOARD GUIDE(1) キバンガイドプレート(1) 1
29 402-00991 PLATE_PC BOARD GUIDE(2) キバンガイドプレート(2) 1
30 E2111-715-0A0 CONVEYOR PULLEY ASM. ハンソウプーリ(クミ) 4
31 E2089-721-0A0 CONVEYOR PULLEY B ASM. ハンソウプーリ B クミ 8
32 402-00909 COLLAR(1)PULLEY プーリーカラー(1) 6
33 402-00910 COLLAR(2)PULLEY プーリーカラー(2) 4
34 NM-6040001-SC NUT M4X0.7 TYPE1 六角 ナット M4X×0.7 1 種 2
35 WP-0430801-SC WASHER M4 ヒラザガネ M4 2
36 WS-0410002-KN SPRING WASHER M4 バネザガネ M4 2
37 402-02038 SPACER GUIDE ガイドスペーサー 4
38 402-02219 WASHER_PC BOARD GUIDE キバンガイドヨウワッシャー 8
39 402-00992 SUPPORT_PC BOARD GUIDE キバンガイドサポート 2
40 SM-1030552-TN PLATE SCREW M3 L=5 サラネジ M3 L=5 8
41 402-09121 CENTER SUPPORT(3) センターサポート(3) 1
42 402-09253 REINFORCING PLATE ホキョウプレート 1
43 402-09280 REINFORCING BAR ホキョウバー 1
44 402-08797 RETAINER(2)_PC BOARD(FIXED) キバンオサエ 2(コテイ) 2
45 SM-6040602-TN SCREW ロッカクアナ ボルト 4
46 EZ2-584-956-01 BOLT (CBSST4-6) テイトウ ロツカク アナツキ ボルト (CBSST4-6) 4
47 E2055-721-000 PULLEY SPACER プーリスペーサ 2
48 SM-4042501-SC SCREW M4X0.7 L=25 ナベコネジ M4X0.7 L=25 2
49 SM-4041601-SC SCREW M4X0.7 L=16 ナベコネジ M4X0.7 L=16 10
50 EZ7-683-408-04 BOLT HEXAGON SOCKET 3X16 6 カクアナツキボルト 3X16 8
51 EZ7-683-421-04 BOLT HEXAGON SOCKET 4X12 6 カクアナツキボルト(C4X12) 8
52 402-03944 SCREW M2.5 L=6 サラネジ M2.5 L=6 10
53 SM-6041002-TP SCREW M4X0.7 L=10 六角穴ボルト M4X0.7 L=10 2
54 EZ1-492-251-11 SENSOR ASSY センサ ASSY (バツク アツプ ピン 4) 1