RX-7_RX-7R-Rev08 - 第284页
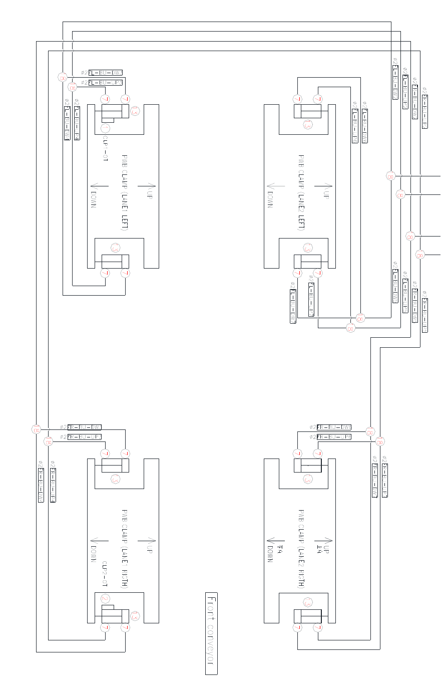
C-9 C4 【 RX-7 】搬送部周辺配管図 【 RX-7 】 Conveyor pipe diagram

C-8
C3
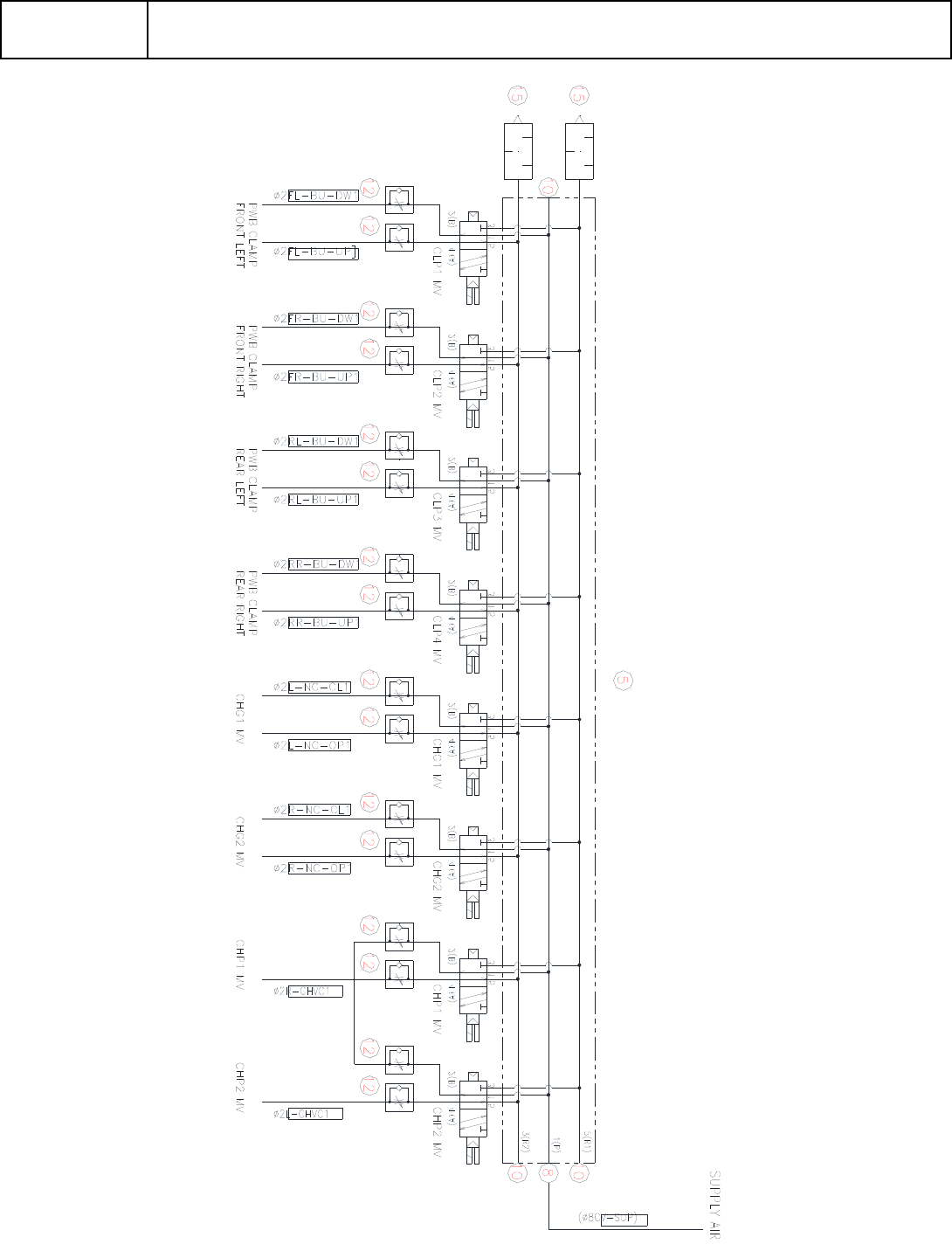
【共通】ヘッド部配管図
【COMMON】Head pipe diagram
イラスト番号
Ref.No.
品番
Part Number
Description
品名
個数
Q'ty
備考
Remarks
1 EZ1-492-166-12 SOLENOID VALVE ASSY (BLW) ソレノイド バルブ ASSY (BLW) 1
2 EZ4-454-752-01 MECHANICAL VALVE メカニカル バルブ 16
3 EZ4-458-768-01 DECOMPRESSION VALVE (MR001) ゲンアツベン (MR001) 1
4 EZ4-702-269-01 NIPPLE (M-5H-4), HOSE ホ-ス ニップル (M-5H-4) 1
5 EZ4-702-324-01 ELBO (M-5HL-4), HOSE ホ-ス エルボ (M-5HL-4) 1

C-9
C4
【RX-7】搬送部周辺配管図
【RX-7】Conveyor pipe diagram

C-10